本文源自 微信公众号“大宗内参”,作者:申万期货董超。
核心观点
昨日在众多利好消息的助推下,油价大幅上涨,欧美油价一度上涨10%,今日SC收盘上涨近6%。显示了布伦特油价在40美元下方的强大韧性。
后期油价的走势主要取决于5个方面:1、OPEC减产政策;2、美国政治移交进程;3、拜登抗疫政策;4、利比亚产量恢复情况;5、卫生事件爆发形势。目前而言,在布伦特40美元上方,OPEC大概率还是以维持现有协议为主,而利比亚产量短期不太会有大问题,但这个地雷预计会在明年年内触发。
美国方面,目前来说政权顺利移交是大概率事件,从拜登的主张看,其积极的抗疫政策可以从其要求选民邮寄选票这点中就一窥究竟,长期来说这对卫生事件的控制是有利的,但短期的阵痛不可避免。卫生事件方面,3、4月份欧洲用了1个半月控制了卫生事件,但这波情况些许不同,首先这波患病人员以年轻人为主,活动半径更大;其次这波卫生事件的规模更大,欧洲地区每日新增超过20万人,而第一波才5万人,最后随着天气的逐渐寒冷,也不利于卫生事件的控制,不过考虑到各国已经有了应对经验,预计1个月内卫生事件将会出现转折,但短期难有起色。综上,油价大概率将在目前为主弱势震荡为主,重心可能略有下移。
昨日在众多利好消息的助推下,油价大幅上涨,欧美油价一度上涨10%,今日SC收盘上涨近6%。显示了布伦特油价在40美元下方的强大韧性。
详细内容
一、组合拳助推油价原地起飞
昨晚油价的大涨可以说是一系列组合拳联合助推的结果,其配合之精妙、规模之庞大令人不得不感叹原油市场还是有一双无形的大手存在的。
1、疫苗
辉瑞公司(PFE.US)和BioNTech(BNTX.US)发布消息称,他们的疫苗在第三阶段的试验中显示出了90%以上的效果。市场受此影响一片欢欣鼓舞。
但仔细研究后我们发现,这个数据并不十分令人信服。此次辉瑞疫苗的三期临床参与人数为43538人,对于这些参与者,临床试验将其分为了双盲的两组,一组按照流程注射辉瑞的疫苗,另一组则注射安慰剂,然后在卫生事件仍然流行的地区下,统计评估受试者的感染情况,通过分析接种疫苗组与安慰剂组出现有症状感染者的人数,来评估确认疫苗的有效性。而90%的有效性这个数字来源于在所有受试者中,此次中期评估出现有症状感染的人数为94人,其中实验组占比10%,对照组占比90%。
这个数字有一定意义,但存在一定的不确定性,目前三期临床还在进行中,这只是中期的评估数据,最终这个有效性数据会达到多少,是否会出现大的变化,也都还是未知数,因此,我们对待这个所谓的有效率超过90%的超级好消息,还是应该理性看待。同样,疫苗接种后,出现不良反应的安全性数据目前也并不明确,一种疫苗要广泛应用于大众,不但要有良好的有效性,也要有良好的安全性,可能会有一定的不良反应发生率,但这些不良反应如果大多数是轻微的,可以恢复的,而重大或严重的不良反应发生率要保持在极低的水平,这样的疫苗才能够安全地应用,而对于不同的人群,儿童、年龄较大,合并基础疾病的老年人,疫苗接种后的安全性又如何,是否适用,这些都需要三期临床接种后,长期的临床追踪来进一步评估和确认。
根据辉瑞公司的消息,鉴于上述中期评估显示出的良好有效性,该公司将根据美国FDA的相关政策,在11月的第三周向美国FDA申请紧急授权使用申请,当然这个疫苗会不会在美国获得紧急授权使用,我们目前还不得而知,后期需要继续关注。
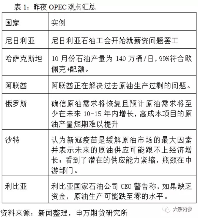
2、OPEC成员国大规模唱多油价
昨夜并没有OPEC+的会议,本应是一个平静的晚上,但事实却并未如此。各大OPEC+成员国密集发声,通过各自的方式唱多油价,显示了垄断集团的高度统一性。

乍一看,确实有兄弟同心、其利断金的气势。但仔细分析却可发现,实质性内容不多,更多的是空喊口号。当然,没有人能无视如此多产油国大佬的口号,但静下心来我们会发现,大佬们说的并没有超过此前的预期。对于利比亚产量的判断,我们一直是认为短期将持续恢复直至120万桶,但长期而言,并不稳定的政治局势和短缺的资金会是埋藏的地雷,终会在某一时间爆发。同时,伊拉克和尼日利亚的超产问题并没有得到解决。伊拉克9月10月连续增产,其境内的库尔德人自治区的产油量无法得到控制,尼日利亚仍纠结于凝析油算不算在减产配额之内的问题上。可以说此次的集体发声只是对油价大跌的一次公关。对于后期实质性的内容,我们所能期待的依旧只是延长减产至一季度和加强对伊拉克、尼日利亚等国的限产要求。
当然这次集体发声也给原油空头敲响了警钟,加上9月初这次,这是OPEC第二次在布伦特跌至40美元以下后展开“口头”行动了。也算是基本探明了OPEC对油价所能接受的底线。
二、卫生事件状况不容乐观
对于之后的走势,我们认为目前的基本面不支持油价大幅度上涨,短期内油价可能就会转弱。
1、卫生事件仍在加重
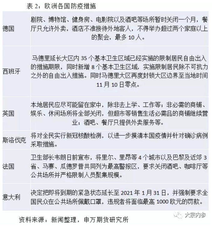
截止11月9日,全球累计确诊5074万人,累计死亡126万人,每日新增人数继续增加,目前每日新增约60万人。从爆发人数看,欧美、尤其是欧洲国家是卫生事件二次爆发的主要地区。欧洲各国目前正执行着更为严格的防疫措施,拜登上台后同样可能会跟进,短时间内预计会导致200万桶/日左右的需求萎缩。


三、后期关注热点及建议
后期油价的走势主要取决于5个方面:1、OPEC减产政策;2、美国政治移交进程;3、拜登抗疫政策;4、利比亚产量恢复情况;5、卫生事件爆发形势。目前而言,在布伦特40美元上方,OPEC大概率还是以维持现有协议为主,而利比亚产量短期不太会有大问题,但这个地雷预计会在明年年内触发。美国方面,目前来说政权顺利移交是大概率事件,从拜登的主张看,其积极的抗疫政策可以从其要求选民邮寄选票这点中就一窥究竟,长期来说这对卫生事件的控制是有利的,但短期的阵痛不可避免。卫生事件方面,3、4月份欧洲用了1个半月控制了卫生事件,但这波情况些许不同,首先这波患病人员以年轻人为主,活动半径更大;其次这波卫生事件的规模更大,欧洲地区每日新增超过20万人,而第一波才5万人,最后随着天气的逐渐寒冷,也不利于卫生事件的控制,不过考虑到各国已经有了应对经验,预计1个月内卫生事件将会出现转折,但短期难有起色。综上,油价大概率将在目前为主弱势震荡为主,重心可能略有下移。
四、风险揭示
1、卫生事件发生重大变化。
2、中美贸易形势变化。
3、人民币大幅升值。
(编辑:赵锦彬)




