本文来自 微信公众号“ 互联网怪盗团”,作者:怪盗团团长裴培
自从蚂蚁集团申请上市的消息公布以来,我就有一个很明确的观点:资本市场应该将其视为一家科技公司,而且是同时具备To B和To C解决方案的科技公司,而不是一家金融机构。所以,各大投行、券商也应该派互联网分析师或软件/信息技术分析师去研究覆盖它,而不是派非银行金融分析师。
财务报表更多呈现的是过去。两个多月来,我看到的研究报告,几乎全都按照支付、金融资产代销、创新业务的收入进行估值分析,这样的做法当然符合基本面,却也很有可能让投资者错过去探究真正影响未来的信息。
这两天的外滩大会上,CEO胡晓明有一个观点值得关注:蚂蚁多年来的科技投入,不同于传统的按前中后台或行业细分的金融科技应用,也不同于一般意义上云计算、人工智能等技术的产业化、平台化。
显然,蚂蚁希望这次全球金融科技大会,能够满足外界仔细观察的胃口、真正理解自身科技布局。许多人都去挤第一天各种意见领袖对话,而我认为,各种蚂蚁技术带头人发言的科技分论坛,才是最值得投资者去探究的。
为什么有三种定义蚂蚁的方法?
蚂蚁现在虽然按照数字金融科技平台披露收入,还是有很多人半信半疑。他们认为,蚂蚁集团过去的成功主要是依靠支付宝这个头部APP,还有阿里系的协同效应、在互联网金融业务上的先发优势。蚂蚁集团是否应被视为“科技公司”,外界对这个问题还没有定论——此时此刻,资本市场至少有三种对蚂蚁集团的定义方法:
第一是将其定义为“非银行金融机构”,这显然不太对。蚂蚁集团极少经营表内金融业务,不依靠净息差(NIM)盈利,是金融机构的合作伙伴而非对手。在粗略阅读其招股说明书之后,大部分人会抛弃这个观点。
第二是将其定义为经营C端流量生意的“传统互联网公司”——通过支付宝这个头部APP积累、经营C端用户,将其导向理财、贷款及保险等产品以实现货币化。这样的“传统互联网公司”以流量为核心竞争力,以To C平台为最大的资源,不需要具备很强的科技属性。这可能是当前市场对蚂蚁集团的主流认识。
第三是将其定义为创新驱动的、帮助金融等传统行业寻找新的增长模式的科技公司。这样的公司同时经营To B和To C解决方案,其核心竞争力不仅在于流量或平台,更在于基础设施及应用技术研发能力。毫无疑问,这样的公司具备更高的天花板、更受资本市场和利益相关方的欢迎。那么,蚂蚁集团能否证明自己是这样的科技公司呢?
在全球科技公司史上,往往2C公司和2B公司,曾经是截然不同的分类。2B的高科技公司大家印象中是IBM、Oracle、SAP,甚至在基础架构上都与2C的互联网公司谷歌、Facebook有巨大差异。而中国超过300亿估值的上市公司中,纯粹的2B科技公司屈指可数。也正因为科技底座的差异,虽然有亚马逊诞生云计算业务,许多人至今仍然认为这是两类截然不同的科技业务。
在金融科技领域,蚂蚁集团显然希望自己的核心科技模块,同时面向和受托于大型机构客户、小微客户和末端个人用户。这既是目前服务网络的优势,又是蚂蚁集团要被视为科技公司,必须要回答的问题。
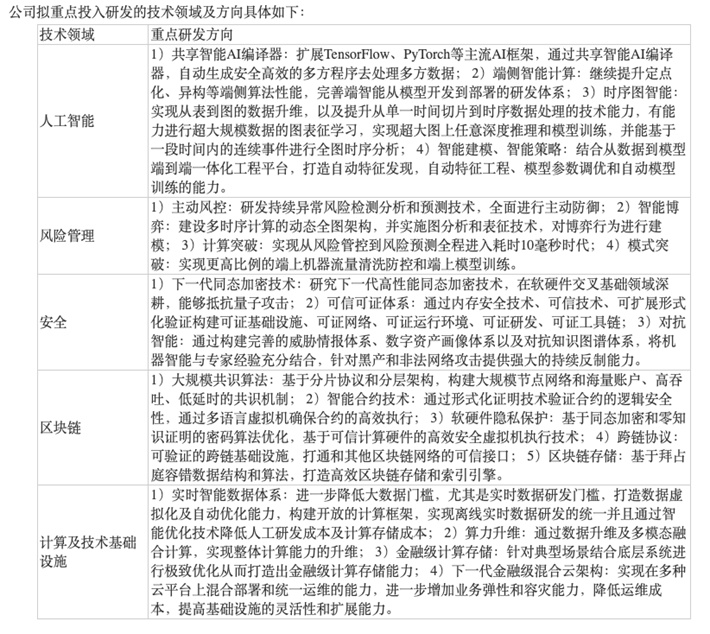
蚂蚁在招股书中,非常详细披露了重点科技投入方向。但是,面对不明觉厉的技术名词,一般的研究者还是很难理解,这些研发产出最终的业务形态是什么?最终与传统金融机构的商业模型相差多大?

科技属性:蚂蚁链科技是一个窗口
在蚂蚁集团招股说明书当中,“区块链”一词出现了131次,并且被赋予了相当高的地位。在招股说明书第173页的“公司的能力体系”图表上,“计算与蚂蚁链”位于最底层,甚至比“人工智能、算法及分析”还要基础;附带说一句,“支付宝平台”位于最表层。
投资者不一定能理解招股书对蚂蚁链的高度重视,因为这项业务从2019年才开始商业化,对营业收入的贡献还很微弱。他们会不约而同地提出一个问题:蚂蚁集团究竟要通过区块链提供什么服务?
外滩大会第二天,蚂蚁发布一个面向大型场景的区块链产品Trusple。此前,蚂蚁链已经对外公布了50多个场景。有非常多是像大型港口集团、大型电商、大型银行等客户在各自生态内使用的,在这些领域,蚂蚁链已经有了一定说服力。
Trusple则是将这些场景在跨境贸易通路中,紧密串联起来的一个底层信任设施服务。对于商家来说,当买家和卖家产生一笔贸易订单后自动上链并开始流转,接下来区块链就将不同产业主体联通了起来,包括:
对于银行和供应链机构,基于订单约定的付款条件,自动付款;最终根据数据提供付款承诺和融资等金融服务
对于海运物流平台,物流信息全程上链,让买卖双方清晰了解货物的状态,提供为买卖双方提供更多信任感;
可以想象,在保险、税务甚至元器件制造环节,都有大量的交易和信任需求,适合纳入到这个网络中。尤其是跨境贸易,数据可信度的提升,带来的帮助会很明显。
当天,负责蚂蚁链的蚂蚁集团副总裁蒋国飞介绍,在19年前的2001年,面对外贸交易中买卖双方互相不信任的问题,阿里巴巴B2B公司曾尝试用类似中间担保的模式解决,但由于企业和企业之间的交易链很长,比个人之间要复杂很多,付款方式和物流方式均有很大差异,这种方式最终难以跑通。
这其中最大的问题,其实是想要提高效率,必须是不同主体的数据可以快速共享,实时存取,又不适宜简单聚集——担忧商业数据被某个平台独占。在跨境贸易这个场景下,也就更能理解,在招股书区块链技术项下,为什么重点投入的方向是这几个:
大规模低延时的共识算法——解决数据入链的效率
隐私保护——解决在价值判断的同时,无需数据共享,实现公平交易
区块链存储——解决大规模数据和业务的安全
跨链协议——兼容不同的协议
蚂蚁对区块链技术的研发始于2015年,从2016年开始落地、逐步拓展应用场景;2020年7月23日,蚂蚁集团董事长井贤栋正式宣布将旗下区块链更名、升级为“蚂蚁链”。据说,“蚂蚁链”这个名字是马云亲自取的;马云还说:“这个决定不亚于我们2003年成立支付宝。”
在大部分人看来,“区块链”大概就意味着“比特币”以及其他各种各样的数字货币。我加入过几个区块链讨论群,然后很快发现大家都在讨论炒币甚至自建货币——这实在太狭隘了。区块链的核心价值在于其分布式记账机制,以及由此导致的可追溯性、不可篡改性。区块链技术若能得到妥善应用,可以大大提升商业体系的安全性和信任度,从而降低损失、提升效率。在长期,区块链有可能成为与云计算、人工智能相提并论的基础性技术,对它的意义怎么估计都不过分;数字货币只是它的一个垂直应用罢了。
蚂蚁集团在招股说明书中举出了两个典型的区块链应用案例:第一是“区块链驱动的供应链金融”,通过对小微企业应收账款的数字化记录,使得银行更容易跟踪、验证其真实性,从而更容易提供供应链贷款。第二是“助力小微IT设备租赁公司”,实现租赁全链路的数字化,提升租赁设备流转的透明度和可追溯性。
上述两个案例都是关于小微企业的。未来从区块链技术中获益最多的也会是小微企业,因为它们是最难获得信任、最难说服传统金融机构予以支持的。这才是“互联网金融”或曰“金融科技”的真谛:以科技的力量消弭信息不对称、降低商业活动的运行成本,让以前难做的生意变得没那么难做。
事实上,通过大数据及人工智能分析,以蚂蚁集团为代表的金融科技公司已经降低了部分商业活动的运行成本,但是还不够。只有通过区块链这样的革命性技术,通过区块链与云计算、大数据等基础设施之间的融合,才能从根本上解决企业客户尤其是小微企业面临的问题;这将是真正的“赋能”。
蚂蚁链的底层是一个具备联盟链基础性能的BaaS(区块链即服务,Blockchain as a Service)平台;在应用层则包括了多个行业解决方案,目前已经落地的就有公益捐款、食品安全、正品溯源、跨境汇款等50多个场景,每天的“上链量”超过1亿次。从2020年4月开始,它还为中小企业提供一个低成本、灵活性极高的“开放联盟链”:专业版每年的花费仅为999元,企业版也仅为4888元。据说,”开放联盟链”已经吸引了数千家企业注册。
很显然,蚂蚁链希望像阿里云一样成为数字化基础设施的一部分。它目前在技术上已经具备支持10亿账户规模、每日10亿交易量和每秒10万笔跨链信息处理的能力。但是,它的愿景能否实现,也取决于它吸引第三方开发者、构建一个健康生态环境的能力。这个过程可能非常漫长,不能急功近利——要知道,阿里云创立11年才有了今天的规模,蚂蚁链也要做好打持久战的准备。
想象空间:一切资金流和数据流
人工智能、风险管理、安全和计算是蚂蚁披露的其他几个技术创新领域。这样一来,外界理解蚂蚁科技的门槛就更高了。这次外滩大会也有足够的分论坛展示成果。总体给人的感受是,这些技术并不是以独立集群存在的。

正如CBinsights的这个知名的榜单,一般金融科技公司是相当细分的,而蚂蚁集团却尝试着从“数据流”、“资金流”出发两个视角,来抽取所有的金融业务数字化背后不同主体的的科技需求。

如果将数据流的状态分为流通、存储、计算;数据流的目的分为学习、决策和安全,对应到蚂蚁招股书已经披露的科技研发方向。
流通——通过区块链和安全计算技术,实现充分数据隐私保护,也就增大了机构间联合信贷和风控的可能性
存储/计算——适配金融级模型的各类数据库,以Oceanbase关系型数据库、Geabase图数据库等为代表,既有高并发、分布式等特性,又容纳金融领域大量结构化知识关系大规模高可用。在金融领域,更重要的可信稳定的计算架构,甚至不一定是云计算架构。
学习——通过多模态的认知图谱,支持将用户、机构线上线下不同维度的数据都可予以识别、提取、提升与真实世界有关的理赔、信贷等金融业务效率
决策——贯穿感知、认知、持续追踪和主体共享的综合智能技术体系,遍布业务闭环和不同参与方。
金融场景的资金流,相比其他交易场景,流程更加复杂,且存在诸多利益冲突点,风险管理与预期匹配的效率都有极大提升空间;只有同时提升效率、控制风险,才有可能实现金融资源普惠。

以资金流角度,蚂蚁科技与其他细分金融科技应用,也显示出三个区别:
一般金融科技会聚焦业务流程数字化,因此才会存在资管、保险、银行等不同的中后台和监管科技产品。蚂蚁则按照金融风险管理的类型,和机构间业务、零售业务等基本关系,研发资产负债管理、主体信用分析、实时特征建模等跨业态的风险管理引擎。
一般金融科技注重为具体工作的业务操作人创造智能化、自动化工具;而蚂蚁集团则希望建构覆盖多主体的智能化工程;从单点效率提升,转变为全视角效率提升,才可能创造低人工模式的资金管理和保险理赔形态。
一般金融科技公司,首先考虑在所处细分资金业务内部形成商业闭环。蚂蚁科技则在着力研究跨链、安全计算等场景联合的底层技术,推动金融机构在价值和信任上的互认,且不必以蚂蚁为一个天然集中的通道。
毫无疑问,蚂蚁集团对这些技术方向是非常认真的,投入了大量的人力物力财力。在一个尚未产生显著收入、未来应用尚有很大不确定性的技术领域投入这么多资源,恰恰体现了科技公司的本质——科技公司不是依靠模仿或者对成熟技术的包装而创造价值的;它们通过对未知领域的探索、对新边疆的开拓创造价值。
因此,在外滩大会上胡晓明也提出,蚂蚁集团为各类金融科技应用提供计算、可信、隐私、智能和物联等基本要素,全流程全视角支撑数字金融的体系结构,保障数据流、资金流的高效、安全、智能与普惠。
这是一个很有难度的未来大图。因为在软件销售领域,与机构客户的距离,让机构客户相信改变,总是要花去非常多的成本。不过,胡晓明有过在阿里云带领科技团队,获得商业化突破的历史。
探索和开拓,当然是有可能失败的,只有坚持到最后的人才能享受到最大的成果。17年前支付宝创立时、11年前阿里云创立时,也面临着类似的风险,要面对类似的质疑;它们都坚持下来了。
时至今日,对新技术的研发早已不是什么轻松好玩的事情,也早已不是一两个天才、一两次灵光闪现的结果;对新技术的研发在本质上是一种基础设施建设,需要持续的投入、很长的时间轴、坚韧不拔的意志。
因此,我完全能够理解,为什么从2019年才开始贡献收入、而且收入占比微乎其微的区块链等创新性业务和科技研发投入,能够在蚂蚁集团招股说明书当中占据这么重要的位置;为何蚂蚁集团的管理层要对很多人们还觉得遥远、飘渺的科技门类寄予这么大的希望。
这恰恰体现了蚂蚁集团的科技公司属性。资本市场应该认识到这一点;等到他们相信的那一天,他们就会看见。
编辑:(庄东骐)





