本文来自东北证券。
核心观点
直播电商身处黄金赛道,效率+共赢具备优质商业模式。
1)据艾媒咨询预计,2020年,直播电商市场规模达9610亿,同比增长111%,接近万亿水平。2019年直播电商之于电商大盘的渗透率为4.1%,我们预计2020年渗透率在7%~9%之间,直播电商赛道红利基于低渗透因素将继续显现。
2)直播缩短了品牌到消费者的分销层级,将消费者的注意力集中,提升转换率,通过规模带来价格优势,优质的商业模式实现多方共赢并成为良性成长的基础。
直播电商的“人、货、场”解读:
1)人:对标短视频达人成长路径,短视频电商直播跨界踊跃,电商达人的成长红利期会相对集中在2~3年。电商MCN承担传媒与消费转换器作用,内容能力以及供应链管理能力是竞争的核心,伴随行业竞争加剧,成为头部、肩部概率逐渐变低。
2)货:得益于长期沉淀的购物生态(2019年人均支出在9000元+),淘宝直播客单价范围广。快抖与淘宝用户重合度50%+,有较好的消费基础,目前客单价较低,通过品牌可以打开客单价空间,以快手为例,辛巴3月8日女神节卖出的韩国后天气丹套装客单价高达1149元,5.49万套秒光,销售额达6300万+。
3)场:淘快抖是目前直播电商三大核场,行业新进入者也在不断涌现。从社交类看,种草和垂直类直播(比如游戏直播平台),为了保持平台的调性和氛围,可能需要对纯带货直播有天然的克制,而微博是中国核心网红平台,微信则有着极度私域化的流量,两者极具潜力;从电商平台看,京东和拼多多积累了大量的用户,分别为品牌、性价比的两大代表,同样有建立自身直播体系的机会。
投资建议:
我们认为,从“人、货、场”角度:“人”的投资载体核心为电商MCN,相关公司有【星期六、如涵控股、立昂技术、芒果超媒、中广天择】等,服务商可关注营销相关公司,如【华扬联众、元隆雅图、新文化】;“货”端关注直播电商销量带动,如服装【拉夏贝尔(06116)、美邦服饰】等、美妆【珀莱雅】等积极布局;“场”端关注平台GMV趋势,已上市【阿里巴巴(09988)、拼多多(PDD.US)、京东(JD.US)、微博(WB.US)】等,未上市【抖音、快手】,以及服务商【中国有赞(08083)】等。
风险提示:
头部网红KOL可控性较差;内容端受政策波动影响较大;直播电商准入成本变高;货端品控安全问题。
内容目录

正文
1. 直播电商大盘:黄金赛道,优质特性
1.1. 直播电商身处大赛道+低渗透,行业红利持续
直播电商正在重新解构电商运营逻辑,越来越多商家将直播电商视作标配。从规模以及渗透率看:· 直播电商行业处于大赛道。据艾媒咨询预计,2020年,直播电商市场规模(GMV口径)达9610亿,同比增长111%,接近万亿水平。· 目前是大赛道的低渗透阶段,对红利期确认有信心。直播电商之于电商大盘的渗透率依旧较低,18年以及19年,直播电商渗透率在1.4%、4.1%,我们预计20年渗透率在7%~9%左右,尽管消费大盘可能有公共卫生事件的影响,但是直播电商赛道红利基于低渗透因素将继续显现。

直播电商具有天然的用户群,“直播”、“电商”两种模式已深入人心,教育成本(使得受众接受这样一种形式)较低。2018年网民规模破8亿,网购用户高达6.1亿,每100个网民平均有73人选择网络购物,庞大的用户基数空间为直播电商用户倍数增长提供了较高的天花板空间。当前社交电商从业人员共3032.6万人,同比增速50.2%,预计2019年同比增速突破58.3%,更多从业人员的进入为后续直播电商的快速发展奠定了基础。

1.2. 直播电商当前特征:优化的购物效率、走量带来的性价比
直播电商的表现形式多样,比如从“人”的角度看,既有李佳琪、薇娅的网红模式,也有店铺的导购模式。但核心特征是效率、性价比这两个维度。
和流量电商相比,直播模式可以更加立体、感性的展示商品;· 和电视购物相比,主播与观众的互动,是电视购物无法拥有的体验,解决了观众购买的担忧;
以上两个特征,为直播电商提供了效率优势,根据艾瑞咨询,传统电商购买转化率为0.37%,社交电商购买转化率为6-10%,顶级直播电商购买转化率为20%。
和终端零售相比,直播电商供应链层级少,往往对接品牌主和大经销商,商家在薄利情况下依旧可以获利。
以上天然的优势,加上直播电商度过了“清库存”的低质发展时期,消费者因“性价比”而来,为“好物”而留,开始得到了井喷式发展。
2. 直播电商趋势预测,“人、货、场”三维解读
2.1. 直播电商的人、货、场
人、货、场能够较好的梳理电商商业模式的体系,直播电商同样适用。直播电商的产业链环节包括平台、用户、主播、MCN机构、供应链、品牌方、内容电商整合营销机构和服务支持共9个环节。产业链各环节关系如下图示意图所示,本质可以按照人、货、场划分直播电商具体环节,其中:1)“人”:包括主播和MCN机构,主播包括素人、网红和明星,MCN机构包括内容MCN和电商MCN,仅重点研究电商MCN;2)“货”:包括品牌方(内容电商整合营销机构予以支持)和供应链,值得注意的是部分高阶电商MCN对品牌方和供应链有把控力,供应链能力逐渐被强势电商MCN内化;3)“场”:包括平台。值得注意的是现在已经没有纯电商平台和纯内容平台,内容电商化和电商内容化,我们将在后续展开。

2.2. 人:未来2-3年将是电商达人的红利期,电商MCN需具备更高阶服务能力
通过行业观察,我们把卖货主播主要分为两个大类:1) 专业卖货KOL:具备一定的粉丝粘性,除了顶流(李、薇、辛等)外,有别于娱乐主播强人设属性,粉丝给与货品较高关注权重;2) 店铺主播:核心是线下导购线上化效果,货品是关键(个人店除外,个人店更类似专业卖货KOL);我们认为在头部KOL赚钱效应带动下,各路兵马涌入,带货主播与MCN大浪淘沙,头部+肩部主播享受行业红利增量,未来2到3年是关键红利期。
2.2.1. 未来2到3年,是短视频类电商达人江湖圈定的关键红利期
虽然从案例上,我们可以看到每年平台都有新星的升起,比如2020年快手的宝军、抖音的刀小刀都迅速跻身千万网红阵列。但是从统计概率来看,在短视频领域,达人粉丝增长开始放缓:(以下引用自卡思数据) · 从增量达人看:2019年全网达人总量以月均1.4%的速率上涨,较去年有所放缓。其中,粉丝量在50w以上的活跃达人保持高增长态势,平均月增速均在3%以上。· 从存量达人的粉丝增长情况看:截至2019年年底,仅有33%的达人处于增粉状态,49%的红人粉丝量基本持平,还有18%达人粉丝处于下跌状态。而如果把限定条件缩窄到2018年底粉丝不足30万,而在 2019年底突破 100万的达人,会发现仅占全行业达人总数的 1%。2019年短视频行业已经从无序爆发期逐步转向稳定增长期,“爆红”的概率已经很小。

基本可以认为,目前短视频达人已经进入了平稳增长期。从短视频平台电商达人来源看,无非是新增(冷启动)和原有达人之间的转换。原有达人转化虽然面临粉丝不精准、人设风险、能力差异等问题,但都不是绝对障碍。从卡思数据显示:
2019年抖音短视频带货达人占比50%,而粉丝在 300w+的高价值红人层级中,带货的红人占比最高,份额超过8成。且随着粉丝层级的下降,有带货的红人比例逐渐下滑。所以抖音用户对于达人带货普遍具有一定的接受度,重点是达人是否具备直播卖货能力。
快手更是直播的沃土,在快手平台中,有1/4的红人开通直播,其中粉丝在 10-30w的低粉红人份额占比最高。而粉丝在百万以上的高价值红人层级中,开通直播的红人占比最高,份额达到9成。且随着粉丝层级的下降,直播红人的比例逐渐减少。从直播频率来看,直播红人整体都比较“勤奋”,每周平均直播 5次,且平均单场直播时长接近2个小时。直播带来极强的私域流量,快手达人切入带货粉丝接受高,快手的挂榜涨粉机制成熟,会让冷启动的新电商账号有更快的涨粉路径。
所以综合以上判断,我们认为短视频平台,有着天然的达人基数,直播、电商的消费习惯,电商达人的成长红利期会相对集中在2~3年的范畴。
2.2.2. 案例:罗永浩跨界带货,首场巨量流量支持下获得破亿GMV
罗永浩下场带货,获得了抖音巨大的流量支持,4月1日晚抖音开屏给了直播间巨大的引流,直播持续3小时,支付交易总额超1.1亿元,累计观看人数超过4800万人,创下抖音直播带货的新纪录。当晚,罗永浩带货清单总计22件,主要包括食物饮料、生活居家用品、科技产品三大类。

2.2.3. MCN目前大部分处于初阶,谙熟流量+供应链的MCN具备核心价值
这部分的投资者价值一直以来都是二级市场投资者最为关注的部分。首先,对于现状,我们的理解是:
直播电商/网红经济行业红利诱人,门槛低,造成了数量众多的MCN,但大部分MCN能力尚处于初阶;

电商MCN相较广告MCN,提出了更高的能力,集中在流量运营和供应链管理两个方面:流量运营涉及直播场观增长、粉丝运营、直播策划等各个方面,供应链管理表现为招商能力,选品能力、源头定制等各个方面。
从以上两点看,电商MCN作为传媒和消费跨界转化器,电商MCN对运营提出了更高的要求,伴随行业竞争加剧,会形成进入门槛低(有手机就能播),但成为头部、肩部概率逐渐变低的趋势。
要评判一家电商MCN机构是否足够优质,考核指标除了网红影响力、粉丝转化率之外,更后端的指标是变现端考量,如店铺成交额、退换货管理、供应商管理、仓储物流管理等。
直播电商供应链管理具备去中心化的特征,向上可以掌握网红数据,向下可以对接品牌资源,作为中间方撮合机构其本质可以实现利益共享,实现直播电商产业链各方利益的最大化,同时采购上可以避免主观化的价格博弈问题。

2.3. 货:淘宝类目齐全,快抖聚焦性价比,客单提升能力系未来关键
从货的角度看,已经呈现出了百花齐放的局面,特别在公共卫生事件的催生下,甚至“车”、“房”等类别也在做线上化直播(引流为主,成交为辅),虽然万物皆可播,但并不是所有货物皆可卖出效率。
根据微播易报告:
从消费者端看,当前消费者的兴趣主要集中在快消品上,追求直播电商带来的性价比。

从平台看,淘宝目录齐全,例如珠宝等客单类目基于平台信用价值、场景价值,明显高于抖音、快手平台;抖音、快手平台目前主要还是集中在性价比高的实用型产品。

我们认为,直播电商当前阶段大部分的主播对品牌价值的提升帮助有限,核心卖点还是性价比,头部的李佳琦等由于自身“明星”价值,具有品宣效果,部分头部品牌已经通过其推出新品,从趋势看直播电商客单价的提升将是下一步快手抖音电商主播们拉开差异的核心要素之一。
从当前平台看,淘宝直播用户依托于淘宝,淘宝用户培养时间较长,对平台信赖感强,高客单的珠宝也成为重要类目,淘宝2019年人均支出在9000元+,人均消费高体现了用户对平台的依赖与高信赖度。
同时,看抖音和快手,直播带货以快手产品价格为参考,快手用户通常更青睐低价好用的产品,快手0-30元和30-50元价格的产品较为火爆,产品和用户更加下沉,抖音用户对价格的接受度更高,50-200元产品整体均有爆款。

我们认为,快手和抖音用户客单不高,除了用户培养需要时间外,选品也是关键,目前优质品牌的相对高客单其实是可以被短视频用户接受的,核心是看背后的招商及供应链团队能否整合到优质资源,用品牌来打开客单空间。
从整体数据看,快手抖音的电商用户渗透率逐步提高:从高客单的淘宝看:2020年2月,快手与淘宝重合用户提升到了50%+,抖音与淘宝的重合用户预计在60%+;我们认为,用户本身为淘宝用户,对于短视频平台带货有着较好的认知。
从案例看,以快手为例,辛巴3月8日女神节卖出的韩国后天气丹套装客单高达1149元,5.49万套秒光,销售额达6300万+。优质的品牌+优惠的价格+流量主播,是可以改变低客单现象的。
2.4. 场:淘快抖外,谁最具潜力?
对于直播电商产业链,“场”指平台。如果说直播接下来成为电商的标配,那么所有的流量平台,理论上都有机会切入直播电商了。从目前切入的类型看,有三大类平台:电商平台(淘宝、拼多多、京东等)、内容社交平台(抖音、快手、微博等)、种草类平台(小红书、B站(BILI.US))。利益链切分较为共性:商家承担5%~10%的平台抽佣,带货主播享有10%+的佣金分成,某些主播还会收取坑位费(即上链接的费用)。

我们将在第三章详细分析直播电商的典型三大“场”。这部分主要看淘快抖,其他平台如何突围。从人、货、场角度:
社交平台包括,短视频(快、抖等)、种草(小红书、B站等)、直播平台(虎牙、斗鱼等)、微博等,核心把握了“人”;
电商平台包括,综合电商(淘宝、京东、拼多多)、垂直电商(蘑菇街等等),核心把握了“货”与“场”。
这两大类别,从逻辑上是切入直播电商最顺的。
从社交类别看,种草和垂类直播(比如游戏直播平台),为了保持平台的调性和氛围,可能需要对纯带货直播有天然的克制,而微博作为中国核心网红平台,是最为适合的平台之一,微信有着极度私域化的流量,本身微商已经打开了卖货路径,也极具潜力。
从电商平台看,京东和拼多多积累了大量的用户,分别为品牌、性价比的两大代表,同样拥有建立自身直播体系的机会。
2.4.1. 种草类直播平台:B站与小红书的分歧之路
种草类直播平台的典型代表是B站和小红书,截至2020年2月,B站MAU达到1.34亿,DAU达到0.34亿,人均月使用时长已经超过14小时。而小红书MAU为0.48亿,DAU达0.14亿,人均月使用时长接近5小时。整体来看,B站的流量和小红书的流量并不在一个量级上,但是这主要是由于两者的功能不同所造成的,对B站而言,用户会更多地去观看弹幕视频、游戏直播、动漫番剧,而小红书功能则相对简单:一个纯粹的种草类分享平台。
从带货方式来看,B站的带货方式通过一些头部带货KOL直接发布视频内容,在视频内依次介绍产品特点并推荐产品,或者是一些垂直品类KOL在垂直PUGC中植入入一些广告内容,一般需要用户自行去其它电商平台购买,少部分商品(如手办、周边)在B站商城可直接购买。
从B站目前的带货场景来看,除了在种草这个话题的大类下的视频外,其它主要依靠用户自己关注的KOL,以及B站首页的信息流推送作为入口。以B站较火的美妆UP主小猪姐姐为例,一般大种草类UP主粉丝数量在20万到100万之间,一般典型的带货视频观看量在10-20万之间,在评论区会有具体推荐的清单,没有购买链接,需要用户自己去其它平台搜索。

而小红书除了一些明星、KOL、KOC会不定期进行直播/视频/图文内容推荐外,还具备一定搜索功能,用户可以通过搜索看到一些关于感兴趣品类的商品的种草推荐,还可以通过首页信息流推送由用户自己种草。此外,小红书拥有自己的商城,商城里有的东西可以直接从推荐页面链接过去(其商城主打品类为护肤及美妆)。小红书的带货场景比较直接,有的可以通过链接直接购买,有的需要去别的电商自行搜索。其中明星带货的场景也是小红书的特色之一,其中范冰冰、林允、张韶涵等都有比较典型的带货场景,如范冰冰推荐的酒糟面膜,曾一度造成日本源头的断货及限购。明星作为具有较大粉丝基数的群体,带货具有天然优势,但是并非全部商品都适用于明星带货场景。此外,带货明星也存在非官方“红黑榜”,“红榜”上的明星带货效果好,配合度佳,“黑榜”上的明星带货效果差,配合度差。

此外,今年年初,小红书直播业务开始内测,此后数场直播带货尝试都呈现出交易总量虽不大,但转化率高、客单价高的特点。据相关媒体报道,小红书官方主导合作的几场直播带货都呈现了相同的数据结果:观看人数不多,但转化率极高,直播电商用户月均客单价能够达到800元左右。据轻致文化统计的数据显示,某粉丝量在5-10W区间达人,实时观看量在300左右,日常笔记总互动在300左右,一小时卖货金额大约在1万元左右,这样的成绩单其实已经足以让人满意。
总体来说种草类直播平台目前的带货逻辑是很好的,但是其自带的电商平台本身也有一定局限性,无法像淘宝那样完全发挥带货的转化率。我们认为,种草类直播平台未来的方向应该还是要提升转化率(B站)及转化率透明度,以便获得更多的品牌合作机会,此外还可以通过扩展自建商城的品类来构建客户从种草到购买这样一次完整的消费闭环,提升电商GMV。当然其中小红书在带货方便的优势更大,基础更好,而B站虽然流量更高,但是为了维持社区调性可能会相对克制。
2.4.2. 垂直类直播平台:或上线直播电商专区,增加带货途经及能力
垂直类直播平台其典型代表为斗鱼、虎牙等,这类平台MAU很高,主打游戏或颜值类直播,截至2019Q4,斗鱼MAU达1.66亿,虎牙MAU达1.5亿。
目前来看,垂直类平台带货能力目前仅限于部分直播类别,如数码科技类及美食类才会进行带货,大部分不具备自建电商及直接向电商平台进行链接导流的能力。以斗鱼为例,其主要带货场景为数码科技类美食类,主播仅作出推荐,用户需要去其它平台进行购买。

据36kr报道,斗鱼直播带货新功能“斗鱼购物”即将上线。预计 5 月份左右,斗鱼将开设独立的直播电商专区「王牌荐客」。我们认为,垂直类直播平台如斗鱼和虎牙等游戏类直播平台可能会更加多元化、综合化,因此专门开设电商直播板块也在情理之中,在增加带货途径情况下,未来这类直播品牌甚至可以考虑建立具有一定量垂直品类的自建商城。同样的,我们也认为以后可能会诞生更多的类似于毒这样的垂直品类社区+直播+电商的模式,一定程度上挖掘市场上的一些细分品类或小众品类市场。
2.4.3. 微博:天然具备流量优势,绿洲为带货战略增加砝码
相比其他类型的平台,微博具有天然的带货优势:其自身具备超强的流量,微博2019Q4 MAU已经达到5.16亿,是最大的中文消息分发及获取平台;同时具有极强的社交属性,微博拥有大量KOL、明星及大量的消费者;用户群体会主动关注自己喜欢的KOL及明星,KOL及明星们也会通过定期发布一些单品的图片、视频等方式来带货,而且可以直接将用户导流至淘宝或京东等商城,具有完整的消费闭环。
以微博KOL张大奕和深夜徐老师为例(截至2020年4月5日,粉丝数分别为1179万及997万),他们的推荐方式基本上都是图文/视频+商品链接,直接将消费者导流至特定商城(大部分是淘宝,小部分为京东)。同样的,部分品牌方也会直接通过图文/视频+链接的方式将用户直接导流,如图中的OLAY官方微博号(截至2020年4月5日,粉丝数234万),就是典型的由品牌方直接带货。此外微博还会给予这些带货KOL/品牌一个单独的栏目叫小店,消费者可以直接从里面跳转进入淘宝或京东等电商平台。

从直播带货的角度看,微博直播路径较长,需要现在“发现”页面中点开微博自带的直播平台“一直播”,点开后在种草专栏下即可发现一些带货主播,在带货主播的直播间可以有链接直接向电商平台导流。但实际上这部分流量较差,也并非微博的主要功能,整体观看人数断层严重。头部主播观看量在50万左右,同页面第5、6位主播只有几十到几百的观看量,因此除头部主播外实际带货效果无法值得期待。

于2019年,微博推出旗下APP绿洲。目前来看,绿洲类似于Ins+小红书的综合体,关注界面类似Ins,可以下滑浏览关注者的图片创作,并进行回复或点赞;而在发现界面,则可以不断浏览自己喜欢的品类并观看各类KOL及KOC的种草笔记,不过相比起小红书,绿洲没有链接向商城导流,而且目前还是更重视社交流量。

总体来说,微博目前作为信息获取平台,其主要的功能还是用户对于时事热点的关注及讨论,给予直播+带货的权重有限,更多的带货内容需要用户自身的关注,并且微博实际上并没有给与带货的强入口。那么从长期来看,微博可以视绿洲未来的数据情况选择不同的策略,如果表现好的话可以持续对标小红书,开展直播,提供商城链接并完成消费闭环。如果绿洲表现较差,那么微博自身可以给与带货KOL更多的权重,开启带货的强入口,甚至新开一个板块为带货服务。
2.4.4. 微信:持续挖掘私域流量,冉冉升起的直播带货新星
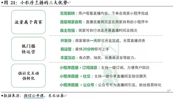
微信的带货能力是一直是市场上的人们关注的对象。尽管在此前场景有限,主要分为公众号推荐、微商朋友圈引流及小程序带货,不像淘快抖的直播带货这么“简单粗暴”。但是作为目前最大的中文私域流量聚集地,微信的带货能力及潜力一定是值得期待的,而腾讯(00700)目也于近日正式公测了万众瞩目的微信小程序直播功能,直播带货的新一轮战争即将开始。
腾讯对于电商业务的觊觎其实并非一两天的事,腾讯曾经做过电商,后来失败了,把电商卖给了京东,后来又投资了京东、拼多多,尽管一直没有直接做电商平台,但是腾讯依然希望在自己的生态内完成电商的消费闭环,为生态内的诸多商家提供助力。在2020年2月28日,可以满足以上需求的产品终于上线了,腾讯官方宣布,小程序直播正式启动公测。小程序直播提供了底层能力,帮助商家完成消费闭环,和用户互动并推动品牌及销售增长。用户主要观看小程序直播的方式有三种:1、需要点击他人分享的小程序直播间;2、自己点进公众号文章中的小程序直播入口;3、用户自行搜索商家小程序,点击小程序内的直播入口。小程序分享的渠道有很多种,朋友圈、公众号、群消息、搜一搜都已经成为直播间分享的载体,未来还可能会加入视频号和新一级入口。为商家赋能,打造商业闭环,腾讯数量庞大的私域流量逐渐开始大展拳脚。
但值得注意的是,小程序直播的公测条件首先需满足三个条件:1、满足18个开放类目;2、主体下小程序近半年没有严重违规;3、小程序近90天内有过支付行为。除此之外,还需要剩下三个条件中任意满足一个:1、主体下公众号累计粉丝数大于100人;2、主体下小程序连续七日日活跃用户数大于100人;6、主体在微信生态内近一年内广告投放实际消耗金额大于1w。整体来看,条件并不算难以满足,一些中小型商户也可以满足以上的条件获得公测资格。此外,接入模式也十分多样,对商家来说可自行开发或找服务商,最快一天开发完成,运营20分钟即可上手;对服务商来说,开发者可快速了解直播能力,增加直播权限集;对公众号、MCN机构及各类红人来说,可与品牌合作,或自行搭建小程序直播。

与其它直播带货平台不同的是,微信小程序直播具有“流量独有、低门槛、强转化”的特点。由于使用的是私域流量,因此小程序直播的头部效应没有那么明显,除了本身知名度就比较高的品牌外,一些中小型商户也可以向特定人群(可能只有100-1000)人进行直播带货。其社交互动和转化能力也都足够强,订阅回访+社交+公众号等多种引流方式可以提供流量,而且未来可能还有更多的方式导入流量:视频号、新的一级入口……具体要看腾讯给与小程序直播多大的战略权重。

根据已经公测的情况看,微信直播可以完成扫码→进入直播小程序→点击橱窗进行购买,构成一个完整的消费闭环。

根据腾讯自己公布的数据来看,其直播的试水已经取得了一定的效果。在2月份,部分商家试水取得显著效果:完美日记转化率比其他平台高出2-3倍、汉光百货单品牌单日增幅300%、维格娜丝两个半小时创造超百万交易额……此后,微信官方于3月10日发布了“女神节”微信小程序直播战报。数据显示,2000个主播累计直播时长近900小时,每个用户平均点赞数达到了280次,分享次数最高的直播间达到2万次。通过小程序直播,部分品牌的订单量增长近12倍,部分品牌交易额增长5倍,还有品牌单日销售额突破2000万元大关。举例来看,罗莱家纺6小时直播带来超1000万交易额,悦诗风吟3.8节日档直播销售额对比前一场直播增长173%。
从数据上看,小程序直播对于商家的提升效果是显著的,它满足了消费者多样化的消费需求,也帮助商家实现流量、销售额的双增长。小程序直播结合了微信的社交优势,可实现全方位触达客户,快运营、强社交互动等优势可迅速打造品牌的小程序直播间高人气。

从长远的角度来看,如何运营好目前的微信小程序直播,缓慢而稳健的扩展直播受众群体,提升对私域流量的开发程度,都是腾讯眼下和未来将要面对的问题。从发展方向来看,腾讯目前的步伐还是相对谨慎,如果未来需要真正意义上的“引爆”小程序直播带货,可能还需要一些更加大牌的厂商入驻,更高频率地开展直播;可能需要一个一级入口,让用户更快的进入直播间;可能也需要引入一定量的带货KOL们,进行一些铺天盖地的宣传,逐渐带领全民走入“微信带货”的时代。也许在不久的将来,很快我们就可以看到这一天。
2.4.5. 电商平台:京东和拼多多打法不同,但都有很长的路要走
从电商平台来看,作为中国电商GMV第二的京东应该是淘宝之外首先需要关注的对象,而京东也早已推出对标淘宝直播的京东直播。从京东直播的实际观看人数来说,和淘宝差的不只是一个量级,淘宝的头部主播平日观看量大约在千万级,而京东的头部主播平日观看量约在十万级,整体差距十分明显。此外,京东还推出单独的社交平台APP“京喜”,主打社交电商,但是京喜目前作为独立的APP对于用户的吸引力并不及淘宝直播,而实际上多数人也是通过微信的购物选项进入京喜的。

从2019年10月31日开始,微信的一级入口“购物”,正式变更为京喜,这也宣告着京喜在微信一级入口、手机QQ、京喜小程序、京喜APP、京喜M站、粉丝群6大移动端渠道完成全域战略布局。可以看出,京东给与京喜的战略资源不可谓少,京喜在首个双十一的成绩单十分亮眼:整体下单量环比9月日均增长274%,工厂直供下单量环比9月日均增长394%,产业带核心厂商订单量提升1404倍。目前来看,对得起京东的投入,但是后续的成长情况仍然需要更多跟进。

此外,微信直播未来肉眼可见的增量同样会为京东带来流量,再加上微信的一级入口,难免有人会说京东抱腾讯的“大腿”,事实也的确如此。但“抱大腿”并不是坏事,在未来长期的发展中,和腾讯持续的合作共赢及互利互惠是京东向淘宝宣战的底气,京东也是腾讯牵制阿里的一枚重要棋子。
拼多多作为电商GMV中的老三,其增长势头十分迅猛,但是其直播发展最慢。拼多多于2019年12月才开始试水直播,发展至今也不过5个月,首先其入口的权重都比京东和淘宝要低,首先进入首页信息流的店铺商品,如果正在直播,会有“直播中”的入口提示;用户关注店铺会进入底部功能栏的关注流,过往的直播记录以及正在直播,都会进入关注流;直接进入直播界面需要在聊天界面打开,点击同城直播,才能看到直播内容。整体来看,其直播内容与其商品匹配度高,十分接地气,符合其商品定位,但是直播观看量仍然较低,在没有明显头部主播的情况下,大部分带货内容的观看量不超过1万。但提供给个人商家的直播入口十分方便,也对应拼多多许多个人商家的需要,可以通过同城直播来获取流量。

和淘宝的直播一样,拼多多直播不设置打赏,完全服务于带货。与淘宝不同的是,拼多多的直播主力是商家,而不是个人,其流量也完全均摊给同城的商家们。虽然个人KOL也可以在拼多多上直播带货,但是因为只有同城直播这个一个流量入口,实际上并不比商家的直播占任何优势。在经历了“百亿补贴”带来的流量增长后,拼多多换来了优秀的用户数据:截至2019年底,拼多多年活跃买家数达5.852亿,单季度净增4890万,较上一年同期净增1.67亿。四季度,拼多多App平均月活用户数达4.815亿,单季度净增5190万,较上一年同期净增2.09亿。拼多多需要持续利用这些流量去反哺商家,继续提高用户的人均消费金额和复购率。此外,拼多多的直播仍然处于测试阶段,目前并没有给直播强入口。从未来的角度看,直播对于拼多多仍然只是服务的手段,也许以商家为主题的策略短期内并不会改变,但未来的拼多多直播或许会有更多其它方面的变化:比如可以期待拼多多给予直播更高阶的流量入口;又比如除了同城直播外拼多多或许会提供更多的直播形式。
3. 直播电商三大平台解读:内容电商化,电商内容化
3.1. 内容电商平台:快手VS抖音,同中存异,异中求同
从整体看,抖音、快手系当前两大短视频平台,截至2020年2月,抖音月活约5.5亿、快手月活约4.5亿,且两大平台用户粘性强:抖音、快手平台每月使用时长在30分钟以上的用户,占比超过35%。虽然两者同为短视频平台,我们认为在带货方面,二者同中存异,异中求同:
异:流量分发机制导致快手直播先发优势显著,抖音用户消费能力强、具备潜力;
同:扶持直播电商,重视商家直播、供应链整合,补足电商场的缺位。
3.1.1. 异:私域流量下快手带货先发一步,抖音用户消费能力更高具潜力
从社交流量谁来分发由谁来决定和控制角度,社交流量分为公域流量和私域流量。公域流量运营本质是买量,流量具有一次性,获客成本更高,私域流量是品牌、主播等自主拥有,可反复利用变现。
具体到抖音和快手,简单来说,抖音快手都是公私域结合的平台,从流量分发上,抖音重视算法,快手赋予了关注对象所生产内容更高的权重。
抖音打开页面多为发现,快手打开页面则多为关注,两者产品逻辑差异大;
即使在发现页中,快手也更私域:根据WalktheChat Analysis,快手发现页中关注对象所发的内容占比在40%~50%,而抖音为10~20%。

“直播”的粘性多来自私域流量,我们可以看到快手的直播渗透要远高于抖音:根据Questmobile《2020年中国移动直播行业“战疫”报告》,在春节期间抖音直播用户占比为28.2%,快手直播用户占比为50.4%。

快手直播有气息独特的社交生态,快手达人通常在直播间叫自己的粉丝为“老铁”或者“家人”等,主播和老铁之间有独特的信任关系,这种老铁文化从价值观上就决定了其具有较强的带货能力。
根据快手大数据研究院,2019年12月底快手直播的DAU已经突破1亿,快手接入的电商小程序快手小店和魔筷星选的月活逐步攀升,此外,2019年已有超过600家机构密集入驻快手,快手生态旗下MCN账号超过6000个,覆盖多数头部机构,涉足超过20个垂类细分领域,已发布作品超80万,总播放量超过2000亿。快手通过种草内容与流量扶持刺激直播带货生态繁荣。

快手相较于抖音更为下沉,三四五线用户占比在68%左右,比抖音高出近6个百分点,据Questmobile,无论抖音还是快手,直播用户线上消费能力普遍高于非直播用户,在消费能力在1000元以上的用户中,抖音直播用户占比达24.5%,高于快手8.2个百分点,抖音用户的消费能力相对更高。

表面看来抖音的直播电商能力弱于快手,但根源在于抖音作为头部效应集中的短视频内容平台,流量分发生意成为核心赢利模式,但抖音在直播带货上不断加码(下一节会提到),消费场景的争夺成为必战之地。
3.1.2. 同:扶持直播带货,重视商家直播完善“人、货、场”逻辑
抖音和快手都分别从人、货、场三个维度对直播电商进行了扶持。
首先在人这一端,通过对达人、MCN、商家的一系列扶持政策,吸引更多的创作者、MCN机构以及线下商家入驻抖音和快手平台。

在货的一端,抖音的短视频内容创作让传统的货源地有了面向全国消费者的机会。快手在加强对人扶持力度的同时也同样注重供应链的打造,沿着供应链往产业上游走,在产业带积极布局,帮助主播在货源地建立直播基地,主打性价比更高的“源头好货”。2019年的“11.6购物狂欢节”快手电商便打出了“货源地、批发价”的口号,以“源头好货”作为主题及特色进行招商,达人品牌以及以娃娃为代表的拥有自家工厂的卖家取代散打成为了2019年“1106卖货节”的主角,娃娃更是在服饰榜位列第一、总排行榜位列第二。
从场(销售渠道)来看,内容电商平台通过自有和第三方链接两种途径构建交易场景。抖音目前支持的第三方交易链接有淘宝、京东、苏宁易购、网易严选、考拉海购、洋码头、唯品会,此外,平台自身还开设了抖音小店。抖音小店享有平台的费率优惠,成本低于第三方链接。淘宝联盟的商品需要缴纳20%的佣金(白名单的话6%以上即可)以及10%的技术服务费,而抖音小店只需缴纳1%-10%的技术服务费。具体来看,质量分大于4.8且30日内无违规记录的小店商家享有1%的优惠费率,质量分大于等于4.7小于4.8且30日内无违规记录的小店商家享有类目技术服务费率*60%的优惠费率。公共卫生事件期间为了帮助商家尽快恢复正常运营,抖音小店又推出了新的扶持政策,免除了店铺绑定主账号粉丝量需超30万的门槛要求,且每个店铺支持绑定5个0粉丝开通购物车权限的抖音号,2020年2月14日后新入驻抖音小店的商家,在4月30日之前享有平台1%的优惠技术服务费。
快手目前支持的第三方交易链接为有赞以及魔筷星选(快手直连电商),此外,平台自身开设了快手小店。有赞的商品含有推广佣金,达人在快手推广有赞渠道的商品时平台将收取实际推广佣金的50%;而魔筷星选或快手小店的商品不含推广佣金,对于通过魔筷星选或快手小店成交的商品,平台将收取实际成交金额的5%。快手抽取的这部分佣金将全部用于设立“商户成长奖励金”,在收取佣金的一个月后根据用户反馈将其返还给商户,用户高度认可的优质商户最高可获得所缴纳佣金200%的返还,服务能力差、产品质量低的商户最低将无法获得全额佣金返还。
3.2. 电商内容平台:淘宝直播依托优质消费场景
3.2.1. 直播之于淘宝:逻辑不同于短视频社交平台,是围绕“货”的内容平台
2019年双十一期间淘宝直播GMV约200亿元,预计2019-2021年淘宝直播GMV有望突破5000亿元,每月带货规模超过100万元的直播间超过400个。
为什么淘宝直播能迅速起量?我们认为有几点原因:1)淘宝自身的基础设施建设已经基本完善,从交易到消费者权益,消费者已经对淘宝本身足够信任,客单范围广;2)淘宝积累了大量的商家资源与供应链资源,商家成为天然的主播,大概占GMV的一半左右。
此外,与抖音、快手不同的是,淘宝直播不是打赏起家,除了个别达人主播比如李佳琦等,当前淘宝主播(其中店铺直播基本都是)更类似于导购的角色,消费者更加关注性价比。直播是其内容平台的重要环节。
从整体上,2016年阿里就确定了淘宝未来的三大发展方向:社区化、内容化、平台生活化。从淘宝的具体内容形式来看包括有好货、淘宝头条、哇哦视频、淘宝直播和微淘等内容形式,主要功能有测评、种草、咨询、带货转化等。

3.2.2. 淘宝直播逐渐“出圈”,PGC+孵化新产业+全球化
淘宝直播内容生态全面升级,淘宝直播已经不仅仅代表直播本身,淘宝逐渐“出圈”。淘宝直播“出圈”是从1.0阶段注重主播导购能力到2.0阶段着眼于内容升级(红人属性+全渠道营销+数据化运营+选品和品控)。
我们认为淘宝直播不断“出圈”体现在:1)PGC内容生产,多平台布局反哺淘宝;2)孵化新的垂直小众产业;3)直播卖货全球化的先驱,带动行业趋势全球化。

1)PGC内容生产,多平台布局反哺淘宝:当前,淘宝直播内容拥有超200家PGC机构参与,具体表现在PGC制作者会将电视栏目的制作经验移植到直播内容的生产中,同时更注重互动,主播同样会提升专业化能力,注重直播内容的设计、脚本写作等。
截至2019年11月,已经有60多档节目在淘宝直播开播,包括吴宗宪的《宪在出发》、黄子佼的《今晚佼点》、杨乐乐的《乐享生机》、冉莹颖的《脱颖而出》。这些栏目化的直播内容多平台分发,流量最终反哺淘宝直播。
2)孵化新的垂直小众产业:从头部MCN机构看淘宝直播在美妆、穿搭、美食、母婴等领域已经具备极高的渗透率,淘宝直播催生了很多垂直小众行业的崛起,如花鸟鱼虫,在直播间买宠物,皮革、珠宝等直播渗透率较低行业均被孵化,如淘宝直播和海宁皮革城的合作,对珠宝玉石原产基地的打通等。
3)直播卖货全球化的先驱,带动行业趋势全球化。2017年3月来自俄罗斯、西班牙、法国等8国的主播在速卖通直播;2018年5月美国橱窗电商平台Gravy.Live采用互动直播电商模式;2018年11月千家商家在Lazada直播,覆盖泰国、越南、菲律宾、马来西亚、印度尼西亚等地;2018年12月印度直播电商BulBul诞生;2019年2月亚马逊联手美国著名电视购物集团QVC推出Amazon Live Greator,提供亚马逊自制和品牌商家的流媒体视频节目;2019年6月,Shopee开通直播带货带动商家和品牌销售,覆盖马来西亚、菲律宾和泰国。

4. 直播电商相关标的
按照MCN、内容方、平台、供应链、服务方及营销公司转型等看直播电商产业链相关上市公司:
1、MCN&内容方:星期六、芒果超媒、立昂技术,中广天择、如涵控股
2、数字营销:利欧股份、引力传媒、元隆雅图、蓝色光标、数知科技、新文化、华扬联众
3、平台:淘宝、蘑菇街、京东、拼多多
4、服务商:中国有赞、壹网壹创、值得买

5. 风险提示
头部网红KOL可控性较差,公司难以实现盈亏平衡;内容端受政策波动影响较大;直播电商已经逐渐由萌芽起步期进入激烈竞争期,准入成本变高;货端品控安全问题。
(编辑:郭璇)





