本文来自“中信证券”。
核心观点
我们探讨了关于库存周期,乃至于经济周期的一些广为关注的问题,包括周期的存在性、预测能力、内在逻辑、本轮周期的拐点和幅度等。
问题一:什么是库存周期?库存周期指工业企业产成品库存的平均持续 40 个月的周期性波动。实际上,短经济周期并不是一条曲线,而是一组曲线,如 PPI 领先于库存周期 5.5 个月波动。库存周期本身是短周期的滞后指标。
问题二:库存周期如何指导投资?我们倾向于使用 PPI 代替库存周期进行分析,因其更领先、更好预测、关注度高、公布较早等原因。PPI 的波动与股票、债券、商品、外汇各资产有着广泛的联系。
问题三:经济周期真实存在吗?经济周期因其不稳定广受质疑。但世界上本不存在完美的周期,只是人的行为的复杂性使得经济周期相较物理周期更不稳定。历史上平均每 10 年出现一次的经济危机是周期存在的最好证明。
问题四:经济周期有预测价值吗?经济周期可以划分为理想的周期和真实的周期两类。理想经济周期是真实周期的平均情形,真实周期是非周期因素导致理想周期发生了偏移。经济周期的预测价值在平均值,也就是期望。
问题五:经济周期是过时的理论吗?经济周期研究的黄金时间确已过去百年,但学术界对周期研究的重点只是从性质转向了成因和治理方法。研究的不同目的使得投资研究更加注重周期理论的预测能力。
问题六:经济周期是政策驱动的吗?政策确实在很多时候推动了周期的拐点,但是经济周期的成因并不是政策。实际上,周期研究的历史远早于凯恩斯主义干预经济的历史。政策的目标始终是抹平周期,而不是制造周期。
问题七:库存周期是否来源于价格因素?工业企业库存周转天数并不具备 40 个月左右的周期性波动,显示企业只是将库存维持在满足周转的“合意”水平上。据我们推测,名义库存周期至少在很大程度上是价格因素导致的。
问题八:库存周期的四阶段如何划分?传统上库存周期划分为主动补库、被动补库、主动去库、被动去库四阶段,我们可以根据收入对库存的领先关系划分这四阶段。但是周转天数不具备周期性波动似乎证伪了这种阶段划分的逻辑。
问题九:库存周期将要反弹吗?将要反弹是市场一致预期,领先指标也证实了这一点。根据产成品库存水平的季节性波动,我们估计最乐观情景下库存周期最低点已经出现,在 2019 年 11 月,悲观情景下预计在 2020 年 2 月。
问题十:库存周期的反弹幅度如何?市场普遍认为弱复苏,但具体幅度实则难以判断。我们根据领先指标的回升幅度、房地产严监管对 PPI 的抑制、产能过剩对库存周期的影响,推测本轮库存周期高点低于 5%。
风险因素:宏观杠杆率调控、房地产政策宽松程度超预期;海外经济复苏超预期;地缘政治冲突加剧超预期;短经济周期模型的预测能力可能失效。

问题一:什么是库存周期?
库存周期是指工业企业库存水平的平均持续 40 个月左右的周期性变化。
库存周期并不是唯一具有 40 个月周期性波动的经济指标,实际上还是相当滞后的指标。从拐点衡量,PPI 领先于库存周期 5.5 个月,而债务周期、M1 等衡量金融体系的周期又领先于 PPI 约 10.9 个月。
与人们通常的想法相反,经济周期并不是一根具有周期性波动的曲线,而是一组曲线。最领先的指标大约领先于滞后指标 1/4 个周期。典型的例子是 2019 年初社融放量带动债务周期回暖,股市上涨、工业品大涨,而 PPI、库存周期、企业盈利的回暖却要等到 2019 年底或 2020 年初。

那么为什么市场会如此关注库存周期呢?这要从短经济周期是从哪里来的开始讲起。
1923 年德国学者约瑟夫·基钦发表了一篇文章,他研究了英国与美国 31 年的数据后发现各种经济指标存在一种 40 个月左右的周期波动,这与之前学界研究的周期长度不符。 1939 年约瑟夫·熊彼特在《经济周期》一书中总结了前人观点,并指出经济周期是 3 种持续时间不同的周期嵌套,分别是 40 个月的基钦周期,10 年的朱格拉周期,和 60 年康德拉季耶夫周期,还在周期理论中引入了他独特的科技创新观点。这本书并不是熊彼特最出名和成功的著作,但确实是多周期嵌套的最初来源。在这本书中,基钦周期就被形容为存货的周期。
库存周期之所以广为人知,就是因为最初经济学研究的短经济周期主要就是存货周期。后续经济学理论没有继续关注周期的持续时间,而是转向周期的成因以及如何通过政策治理周期上,进而形成了各种学派的周期理论。

问题二:库存周期如何指导投资?
实际上,我们更倾向于使用 PPI 代替库存周期。这不仅是因为 PPI 更领先、更早公布、频率更高(每年一月无库存数据)、更好预测、市场关注度更高,更是因为我们认为 PPI 正是导致库存周期出现的原因。
我们理解的短经济周期的过程是这样的。债务或者信贷周期因为会与经济景气度互相增强,这种正反馈机制导致了短周期的产生。债务扩张刺激了经济总需求,拉动工业品价格上涨,企业盈利回升,生产和销售的回暖促使企业库存水平的升高。周期的下降阶段的反之。这种传递关系本身存在时滞,导致了短经济周期是一组曲线,而非一条曲线。
那么 PPI 如何指导投资呢?最简单的理解是 PPI 上升或下降反映经济景气或者萧条,影响市场的预期。实际上我们发现,PPI 的周期性波动与股、债、商、汇四大类资产有着广泛的联系。
股票:上市公司盈利周期与 PPI 同步波动。Wind 数据显示上市公司盈利波动与 PPI 相关度很高,拐点位置基本同步,盈利略微滞后于 PPI。预测 PPI 实际上就可以在一定程度上预测上市公司盈利的波动。这主要是因为 A 股上市公司以工业企业为主,而工业企业利润经常是价格驱动的。银行业利润占比接近半数,但是银行业利润也与工业企业相关。
债券:无风险利率与 PPI 同步波动。10 年期国债收益率作为名义利率,与物价水平同步波动十分容易理解。相比之下,CPI 反映居民面对的价格水平,PPI 反映企业面对的价格水平。由于经济中融资主体主要是企业,企业的景气程度与利率水平更为相关。一国的实际利率受到实际 GDP 增速、金融体系结构、投资和储蓄的偏好影响,通常来说变化缓慢,这就使得名义利率在短期(3 年内)更倾向于跟随物价水平波动。
商品:工业品指数与 PPI 的区别主要在于权重。南华、文华工业品指数和 PPI 一样都反映工业品价格,只不过南华是期货指数,PPI 是现货同比。两者的区别基本都可以用权重解释,南华指数主要是黑色、有色价格的波动,PPI 更为全面。
外汇:PPI 之差是汇率的锚,这是购买力平价。汇率是相对价格,因此也需要用两国的 PPI 之差来对比,实际上两者的相关度很高,这就是购买力平价理论。该理论认为汇率的波动是两国实际购买力的稳定器,当一国的物价水平上升较快,说明货币供给量较大,该国的汇率就会贬值,以平衡该国货币的实际购买力。
只要能够预测 PPI,就能在一定程度上预测上述指标。而 PPI 是库存周期的领先指标。

问题三:经济周期真实存在吗?
认为经济周期本身并不存在,或者预测乏力的观点并不新鲜。甚至不少观点认为经济周期是种“玄学”,这样的想法无可厚非,毕竟经济周期本身相当不稳定。“历史不会重演细节,过程却会重复相似”,这样的表述和“道可道,非常道”有异曲同工之处。
市场上认为经济周期不存在的论点主要有以下几个: 1) 经济周期的持续时间非常不稳定,每个阶段的持续时间也不稳定; 2) 各种宏观数据具有广泛的共线性,很难说明哪个数据是真正的周期; 3) 在数学上,任何时间序列都可以通过傅里叶变换转化为几个正弦函数的叠加,所谓的周期嵌套不过就是傅里叶分析。
上述论点都是成立的,但细想之下却也存在问题。实际上经济周期是否存在取决于对于周期这个词的定义,但是我们认为相信周期的存在要比不相信有更多的好处。
假如我们认为周期这个词就是指类似于“钟摆”、“月有阴晴圆缺”、“潮汐的涨落”、“四季的更迭”这样看似完美的周期性波动,那么经济数据确实不存在如此完美的波动,可以认为经济周期本身不存在。
但是大多数认为经济周期存在的人,实际上都没有认为经济周期的波动是完美的。他们眼中的经济周期只是指“重复发生的涨落”,是指持续上涨一段时间后,必然出现下跌,是指持续下跌一段时间后,必然出现上涨。这种现象不仅发生在资产价格中,也发生在经济数据中。实际上在经济数据中,这种重复发生的平均持续时间非常稳定,比如对于 PPI 同比和工业企业产成品存货累计同比来说,大约就是 40 个月,所以我们称之为周期。
实际上这种涨落现象有一个更准确的名词,就是均值回归。各种资产价格的收益率,以及各种宏观数据的同比增长,都倾向于长期围绕某一个均值水平上下波动。经济周期仅仅是这种现象在宏观数据中的反映。或者从另一个角度思考,现代经济学经常认为市场存在某些均衡状态,那么经济周期可能就是围绕这些均衡状态的波动。

如果不讨论这些复杂的概念,经济的周期性涨落实际上是非常容易感受到的。最典型的例子就是经济危机。
经济危机是整个经济周期波动最为剧烈的阶段,因此感受也最明显。假如把金融危机也广义的归纳为经济危机的话,那么最早的、有记录的经济危机可以追溯至 1637 年的郁金香泡沫2、1719 年的密西西比泡沫和 1720 年的南海泡沫。实际上一国经济崩溃的历史应该远比这些年份更早,只是缺乏足够的数据和资料支撑,因此讨论的也较少。
卡尔·马克思在撰写第一卷《资本论》之前,就曾经历过 1857 年欧洲“有史以来最为严重的经济危机”,而在此之前的 1847 年也发生过全球性的经济危机,之后的 1866 年欧美再次爆发经济危机。马克思也曾成功预测 1873 年的经济危机。实际上马克思认为,这种平均每 10 年就会出现一次的经济危机,最终将摧毁资本主义经济。
20 世纪以后有名的经济危机包括:1)1907 年的美国银行业危机,著名银行家约翰·皮尔庞特·摩根4的救市行为,成为后世中央银行救市的标杆;2)1929 年的欧美经济危机,成为二战开启的重要原因;3)1973 年的欧美经济危机,由于叠加中东石油危机和布雷顿森林体系瓦解,欧美陷入滞涨;4)1997 年的亚洲金融危机,索罗斯狙击泰铢和港币,几年后互联网泡沫破灭;5)2008 年美国次贷危机,传导至欧洲后成为欧债危机。
假如认为经济的周期性波动本身不存在,无异于罔顾历史。
问题四:经济周期有预测价值吗?经济周期有预测价值吗?
我们认为是有的。但是不能做到精准地预测未来。实际上任何希望精准预测未来的企图,都存在误区。
这个世界上本不存在完美的周期,只是人们脑海中理想化的近似而已。这种理想化的近似来源于伽利略-牛顿时代的经典物理学,被称为“理想实验法”。牛顿力学是启蒙时代理性主义的重要成就,其简洁和统一的分析框架使得各学科纷纷效仿构建自己的理论体系。社会科学对自然科学的效仿从未停止过,但是至今也没有构造出能够完美解释社会、心理、政治、经济波动的分析框架。
实际上,到最后物理学也放弃了这种牛顿式的分析框架,如今称之为机械决定论。现代人们普遍承认,微观粒子5的运动从本质上就是不可测度的,但是原因无从知晓。社会科学不仅在微观层面,在宏观层面就有不可测度的现象。这是因为组成社会现象的人的行为,就具有随机性。
人的行为是有规律可循的,这是心理学研究的内容。但是人的行为又具有随机性。不能认为同一个人在同样的社会环境下总会做出完全一样的行为。诺贝尔物理学奖得主理查德·费恩曼写到“想想看,要是电子有感觉,研究物理学会是多么困难!”要是不只有感觉,还有自己的思想,而且思想还跟着经验演进,会怎样?而且群体的行为还不是个体行为的简单加总。这就是经济学面对的困境,也是投资的困境。
反过来思考,假如未来可以完美预知,投资是否还会存在?假如未来完全可知,且这种预知成为一致预期,那么市场价格就会准确的锚定在内涵价值上,将不存在通过交易获利的机会。投资(投机)从本质上就是赚取不确定性的钱,通过改善市场的错误预期(可能转为另一个错误预期)而获利。因此不能要求任何模型可以准确的预知未来。
概率论和数理统计或许才是认识社会科学的正确方法论。
那么经济周期的预测价值如何体现呢?
我们首先把所有的经济因素划分为两类。第一类是具有周期性波动的因素,这类因素在历史上相对稳定的重复发生,比如资本品折旧引起的定期置换,债务融资引起的定期偿还压力,人们对市场预期的乐观与悲观交替,甚至是技术创新对经济的逐层渗透;第二类是不具有周期性波动的因素,这些因素往往是一次性的,或者本身的发生没有规律,比如 911 事件、中美贸易摩擦、中国改革开放/供给侧结构性改革等等。
第一类因素导致了周期的产生,第二类因素使得每一轮周期都不一样。
我们把经济周期划分为理想经济周期和真实经济周期两类。理想经济周期是指只有第一类因素驱动,假设经济的历史只是一个完全相同的循环结构。真实经济周期是包含了第二类因素以后的实际情形。理想经济周期是真实周期的平均情形,这实际上隐含非周期因素在周期各阶段随机发生。真实周期是非周期因素使得理想周期发生了偏移。
我们把上文报告中的短周期模型拿来作为参考。理想中短周期持续 40 个月,每一阶段为 10 个月。使用历史数据计算的平均结果是 10.9 个月。


因此,经济周期的预测价值体现在平均水平上。也就是统计学中的期望值。我们不能断定下一轮债牛出现的准确时间,但是根据上述短周期模型,可以推测下一轮持续时间接近一年的债牛可能将从 2021 年 8 月前后开始,且持续时间平均是 10.9 个月。历史不可能是一个完美的循环,因此周期模型能够提供的只有期望值。实际情况要根据从现在起到那时为止周期模型没有预料到的新事件的影响进行判断。假如周期模型能够进行完美预测,投资研究将变得没有意义。
中信建投前首席经济学家周金涛先生曾经预测,“人生第一次机会在 2008 年,第二次机会在 2019 年,最后一次在 2030 年附近”。这显然说的就是每隔 10 年左右出现的金融危机,暴跌之后的配置提供了最为稳定的获利机会。但是由于资管新规以及之后的宽松, A 股的调整提前到了 2018 年,美股在 2019 年也因为美联储的“预防式降息”而没有出现达里奥等人预计的暴跌。我们并不打算对这些预测进行强行验证(实际上可以),但希望读者明白这些预测到底在说什么以及为什么实际情况有所不同。
人们预测不可知有两种最基本的假设。第一种是动量(Momentum),也就是预计未来会保持现在的趋势,就是线性外推,得到的直接结果就是追涨杀跌,这是人的动物本能。第二种是均值回归(Mean-Reversion),就是认为现在涨,未来可能会跌,现在跌,未来可能会涨,这就是周期思维,得到的结果就是逆向投资。在对未来没有任何信息的基础之上,不懂周期的人会简单的将当前的趋势外推到未来,而懂周期的人则会把未来的周期性波动作为基础假设。懂周期的人会持续赚那些不懂周期人的钱。
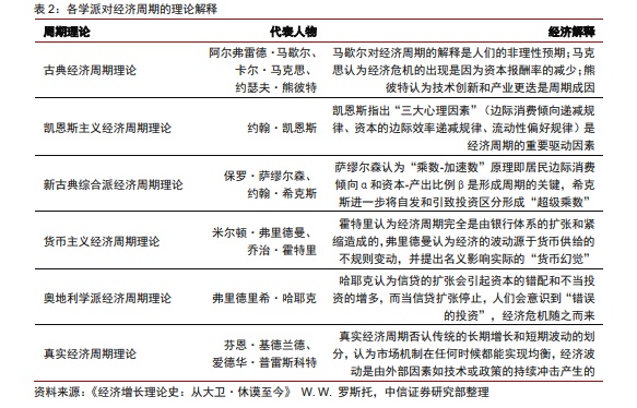
问题五:经济周期是过时的理论吗?
一直有观点认为经济周期理论已经过时了,尤其是谈论到康德拉季耶夫周期的时候。这样的观点无可厚非,毕竟这些理论在百年以前就建立的比较完善了。而在这百年里面,经济学理论自身就发生了很大变化。但是这一论点也有它自己的问题。
第一,经济学从未抛弃过经济周期研究。如今的大学经济学教育里确实没有包含太多关于经济周期的内容,全面致力于数量模型的搭建和应用。但是翻一翻各学派的专著就会发现,经济学作为一个和政策紧密关联的学科,如何应对周期一直是重要的课题,每个学派都对周期的成因有各自的理解。2004 年的诺贝尔经济学奖颁发给 F. E. 基德兰德和 E. C. 普雷斯科特,因其对“有关宏观经济政策的时间一致性难题和商业周期的影响因素”的研究。实际上两人正是真实经济周期理论的开创者。

第二,理论的有效性取决于应用环境。投资使用周期模型的真正价值在于预测,这就使得周期的持续时间非常关键。学界却不是很关心周期模型的预测价值,更侧重于周期成因的理论解释以及政策应对。此外,对于投资而言,周期理论比对学界有着更为重要的价值。这是因为经济周期与资产价格有广泛的联系,尤其是短经济周期(见上述报告)。学界的研究对于投资有很好的借鉴意义,但是也要注意到两者的不同。
问题六:经济周期是政策驱动的吗?
有许多观点认为经济周期本身是由政策驱动的,经济周期本质上就是政策周期。这是一种合理的简化,因为政策的确扮演了重要的角色。实际上,很多周期的重要拐点都可以归因于某些政策的实施。但是这种观点也存在问题,过分简化会使得针对经济周期的理解出现误导。
经济周期的研究远早于政策干预经济的历史。实际上直到凯恩斯主义出现,政策才开始系统的干预市场经济,这大概发生在 1930s。此前占据经济政策的主流思想是自由放任和重商主义。早在 1820 年,托马斯·马尔萨斯就在他的《政治经济学原理》中写道“频繁反复出现的 8 年或 10 年,正是人类生活的关键所在。经济的繁荣或者萧条会带来大喜或大悲,并在周期结束时,令这个国家处于完全不同的状态”。
按照经济史学家 W. W. 罗斯托的说法,“1870—1939 年这段时期,是经济周期分析的全盛时期”6。这期间研究经济周期的著名学者包括费雪、霍特里、哈耶克、霍布森、朱格拉、基钦、康德拉季耶夫、库兹涅茨、米切尔(1920 年创办美国国民经济研究局 NBER,是经济周期研究的权威机构)、马克思、罗伯逊、斯皮索夫、米塞斯、庇古、熊彼特、维克赛尔、汉森、哈罗德、凯恩斯、萨缪尔森等等。
假如经济周期的历史远早于经济政策的历史?如何证明经济周期的成因是政策?
我们倾向于将政策划归为第二类因素,也就是使得理想经济周期发生偏移的因素。实际上大部分政策在历史上都不是有规律发生的,甚至不会重复发生。中国的改革开放只有一次,生育政策不会频繁修改,2015 年以前从未出现过环保限产,甚至是货币政策、减税这样频繁登场的逆周期调节也不能准确预计。经济政策从一开始的目的就是抹平周期,而不是制造周期。政策有能力制造经济周期的拐点,但是并非周期的成因。
政策是重要的关注点,但不能认为经济周期就是政策周期。
问题七:库存周期是否来源于价格因素?
一个市场上很少探讨的问题是,库存周期到底包含了多少价格因素?对这个问题的回答,可能会证明库存周期本身不存在。
我们知道,统计局公布的工业企业经营指标采用的是名义值,也就是包含了价格因素。 PPI 领先于库存周期波动,那么库存周期中到底有多少是名义价格的波动,有多少是真实库存水平的波动?假如真实库存水平没有变动,只是价格在波动,那么库存周期可能并不真实存在。
工业企业的产成品周转天数并不具备 40 个月左右的周期性波动。自 1998 年以来,产成品周转天数从高点 1.5 个月逐步降至 2011 年的低点 0.5 个月,此后缓慢爬升至当前的 17.3 天附近。这个拐点的位置可能有产能过剩的影响。但是除了明显的季节性波动以外,我们没有观察到周转天数有符合库存周期的长约 40 个月的周期性波动。这表明工业企业仅仅是把库存保持在一个“合意的”水平,来应对外部订单的波动。

工业企业的目标是把库存保持在一个“合意的”水平,来应对流动资产的周转。对企业来说,高库存不是一件好事,这反映产品的滞销,连带大量的资金占用,同时库存还有减值的风险。因此企业倾向于把库存维持在尽可能低的水平,实际上库存周转天数反映了企业的库存管理能力。因此我们看到的库存周期,实际上仅仅是企业“被动的”应对外部需求波动的表现。
但是这种方法没有办法区分,产成品库存同比有多少是价格因素、多少是实际值。因为主营业务成本和营业成本也是名义值。实际上我们认为,准确区分库存指标里有多少真实库存是难以做到的,即便使用产成品库存同比减去 PPI 同比,因为权重的不同也存在很大误差。但我们可以从另一个侧面观察价格因素占比到底有多大。

由于工业企业经营指标不公布实际值,所以没有办法准确区分有多少价格因素。但是我们可以使用接近于工业产出且同时公布实际值、名义值的指标来做对比。最好的指标就是 GDP。代表经济真实产出的实际 GDP 并不具备 40 个月左右的周期性波动,而名义 GDP 的周期性波动实际上就是价格的波动。
由此我们可以推测,工业企业经营数据的波动,包括库存周期,至少在很大程度上只是价格的波动。实际的产出和实际的库存水平并没有这么明显的周期性。短经济周期,或者说基钦周期,就是价格周期。

问题八:库存周期的四阶段如何划分?
从传统上,库存周期可以进一步拆分至四个阶段。假如将每一轮库存周期从底部的反弹作为开始,那么顺序依次是:
1)主动补库阶段:在本阶段,企业感受到外部需求的回暖,库存周转加快,企业开始主动的提高库存水平,以应对周转压力,直到库存达到合意的水平。在此阶段,库存周期开启上行阶段。
2)被动补库阶段:随着外部需求的见顶回落,企业的生产行为具有惯性,供强需弱,库存逐步累加。库存周期仍处于上行阶段,但已逐步接近顶部。
3)主动去库阶段:企业渐渐意识到外部需求的回落,库存周转速度减缓,企业开始限制生产,主动降低库存水平。库存周期的下行阶段启动。
4)被动去库阶段:外部需求触底回升,但企业仍保持着较低的生产水平,库存加速去化。这是库存周期下降阶段的尾声,直至开始下一轮主动补库阶段。
这样的四阶段划分符合逻辑,同时也显示出库存周期是短周期的滞后指标。
从实际数据上,可以根据收入增速对库存增速的领先性,划分出库存周期的四阶段。收入增速企稳回升,但库存增速仍下降,为被动去库阶段。两者同时上升为主动补库阶段。以此类推。

但是,假如这种周期阶段划分以及解释是成立的,那么工业企业库存周转天数应当存在 40 个月左右的周期性波动,且每个阶段的持续时间应与收入对库存的领先关系相匹配。然而我们没有从周转天数数据中发现这种波动。这表明,虽然这种库存周期阶段划分在逻辑上是成立的,但是在实际情况中可能并不成立。
那么这种收入向库存的领先关系要如何解释呢?或许真正的原因还是价格。假如我们认为产成品的计价是按照生产成本计算的,而产成品周转天数大约是 17.4 天,那么存货的价格水平可以认为是过去半个月的平均价格。收入/成本直接反映当期价格水平,而存货的计价则是过去一段时期的平均值,因此存在滞后关系。
我们从历史数据中看到,收入对库存的领先性正在不断收窄。如果按照传统上库存周期的四阶段划分,这可以解释为企业生产对于外部需求的反应更为灵敏。但是按照上述价格因素的解释,这就只是因为库存周转天数从 1.5 个月降至了 0.5 个月。
那么为什么库存周转天数的一半,并不完全等于收入对库存的领先性?这可能需要用到每一轮库存周期的结构性差异进行解释。而且实际上,库存也并不完全是在库存周转天数的时间内生产出来的。
问题九:库存周期将要反弹吗?
目前库存周期即将触底反弹是市场的一致预期。我们认为这基本上是必然的,因为短周期的领先指标(债务周期、金融周期、货币周期等等)早在 2019 年初就触底回升了, PPI 目前也已经触底回升。因此触底反弹本身没有悬念。
市场认为库存周期即将触底反弹最常见的逻辑是因为本轮下行阶段已经持续很久了。反对观点也经常集中于这一点讨论。这是合理的,因为下行阶段持续再久,都没有办法证明它不会继续下行,只能说回升的概率正在提高。投资研究中经常存在这样一种现象,使用错误的逻辑得到的结论可能是正确的,正确的逻辑得到的结论却可能不符合事实。
真正重要的问题是,本轮库存周期到底会在何时触底回升?
从我们上述分析来看,库存周期见底回升的时间可能会早于市场预期。
首先,历史上 PPI 的拐点平均领先库存周期 5.5 个月。本轮 PPI 的最低点出现在 2019 年 10 月,也就是说,从历史平均角度,库存周期的最低点应该在 2020 年 3 月或 4 月。但是,历史上价格因素对库存周期的领先关系是逐步收窄的,也就是说实际的最低点出现的时间大概率早于上述平均值。本轮收入和成本的最低点也出现在 2019 年 10 月。
其次,在同比数据的分析中,基数效应非常重要。工业企业产成品库存数据存在明显的季节性,倾向于在每年 12 月下降,最低点一般是在 2 月,此后全年抬升。2018 年 12 月库存数据环比下降非常明显(-2.54%),过去 10 年中仅有 2015 年 12 月环比降幅超过这一水平(-2.60%)。只要 2019 年 12 月库存环比降幅小于 2018 年 12 月的水平,同比数据就会出现回升。因此我们预计,最乐观的情况下,本轮库存周期的最低点已经出现,就在 2019 年 11 月。
2019 年的库存数据还有一个奇特的地方,就是最低点出现在 3 月,而不像其他年份一样在 2 月。因此我们估计,在悲观的假设下,本轮库存周期的最低点可能出现在 2020 年 2 月。

问题十:库存周期的反弹幅度如何?
另一个较少探讨,也比较困难的问题是,本轮库存周期的反弹高度如何?
目前市场的一致预期是弱复苏,但弱复苏的范围本身很大。我们只能对此问题补充几个论据。
本轮债务周期的回升幅度仅有上一轮周期的 1/3,显示经济总需求回升有限。债务周期反映经济总需求,其对于 PPI 的领先反映从需求回暖至价格抬升的时滞。本轮债务周期的回升幅度大约只有上一轮周期的 1/3,显示需求回升有限。2019 年底中央经济工作会议明确指出要稳定宏观杠杆率,我们预计 2020 年债务周期进一步复苏推升总需求的概率小。此外,去产能接近尾声,各行业又显示出产能过剩抬头的迹象。供强需弱格局下,PPI 反弹幅度可能会很有限,据中信证券研究部宏观组判断 2020 年高点低于 1%。

产能过剩对价格的制约似乎大于库存。除去领先性后,PPI 与库存周期罕见的背离只出现在 2012~2015 年。此阶段因次贷危机后“四万亿”刺激出现广泛的产能过剩,因此本轮短周期 PPI 未能复苏,但是库存周期却出现明显复苏。这或许是因为产能过剩之后导致库存积压,使得库存周期波动不同于价格。
综合以上分析,我们推测本轮库存周期反弹的高点可能低于 5%。

风险因素
宏观杠杆率调控、房地产政策宽松程度超预期;海外经济复苏超预期;地缘政治冲突加剧超预期;短经济周期模型的预测能力可能失效。




