智通财经APP获悉,据港交所2月26日披露,耳东影业集团有限公司再次向港交所递交上市申请,早在去年11月28日第一次提交资料,香江金融为其独家保荐人。
耳东影业为一家于2015年成立且总部位于北京的影视文化集团,在整个中国影视文化产业链中拥有综合能力。公司的核心业务分部涵盖影视文化产业链的上下游领域, 其中包括(1)电影及连续剧投资及制作管理;(2)影院运营及管理;及(3)艺人管理。根据行业报告,在主要市场参与者中,公司为中国唯一拥有全部该等能力的电影娱乐集团。按2018年中国电影娱乐公司所投资的电影总数计算,公司名列第七。
公司通过投资于具有商业价值并受到观众好评的优质电影及连续剧。于往绩记录期,公司投资的部分电影在放映期间取得出色的票房成绩。该等电影及连续剧其中包括 《反贪风暴4》、《我和我的祖国》、《西虹市首富》、《红海行动》、《那座城这家人》及《陆战之王》。
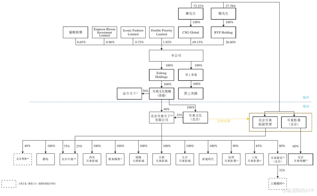
该公司由陈硕罡及杨凡创建。成立本公司前,陈硕罡及杨凡从事金融投资领域并与电影娱乐行业等多个行业中的业务建立潜在业务关系。上市前陈硕罡持有该公司69.15%的股份,杨凡持股比例为26.6%,其中,猫眼娱乐(01896)持有该公司股份的0.65%。

行业竞争格局
根据行业报告,电影及连续剧市场于2014年至2018年经历快速增长,由约951亿元增至1849亿元,复合年增长率为18.1%。电影及连续剧市场的市场规模预测将于2023年达到3543亿元,2019年至2023年的五年期复合年增长率为13.5%。

电影院数量于2014年至2018年亦经历快速增长,由2014年约5600间增至 2018年约10300间。复合年增长率为16.5%。期间电影银幕数量亦快速增加, 由约24300块增加至约60100块,复合年增长率为25.4%。预计电影院及电影银幕数量于2023年将分别达至15800家及122500块。

艺人管理市场的市场规模于2014 年至2018年录得快速增长,从约14亿元增至约79亿元,复合年增长率为 54.1%。随着艺人管理公司开始逐渐采用流水线明星培训模式,具有专业知识、经验丰富及大量粉丝群的高素质艺人将成为公司的核心资源。因此,到2023年,市场规模预计将达到约人民币344亿元。

财务状况
招股书显示,截止2017至2019财年,耳东影业收益分别1.75亿元、3.80亿元及8.1亿元;毛利分别为4419.2万元、9141.4万元及2.38亿元;毛利率分别为25.2%、24.0%及29.4%。年内/期内溢利分别为2370万元、4088万元及5755.4万元。

该公司主要收入来自电影及连续剧投资及制作管理,主要包括 (1)出售电影投资所得收益;(2)票房收入分成所得收益;及(3)电影及连续剧版权费收益。其中,电影及连续剧投资销售收益占比由2017年的88.1%降到2019年的63.1%;票房分成比例快速增加。

客户方面,公司所投资的电影及连续剧,最终端客户为可从多种媒体来源收看电影及连续剧的普通观众,公司的收益来源直接来自或结算自(1)投资的电影及连续剧的执行制片人;或(2)向其转让电影及连续剧投资权的第三方投资者。2017-2019年,来自五大客户的收益分别占同期总收益约78.0%、65.1%及45.5%,而最大客户则分别占总收益约44.8%、17.5%及11.7%。
供应商方面,公司的供应商一般包括将其电影及连续剧投资权转让予公司的执行制片人或第三方跟投投资者。2017-2019年,公司五大供应商应占的销售成本分别占同期总销售成本约71.5%、31.8%及49.3%,公司的最大供应商则分别占总销售成本约 24.1%、7.5%及16.8%。
募资用途:(1)将用于电影及连续剧项目的持续投资;(2)用作建立目前处于不同准备阶段的四家电影院的准备资金,预计将于2020年前完成;(3)营运资金及其他一般企业用途。
风险方面,公司有面对投资于影视文化行业的内在风险,且可能蒙受投资亏损,或无法按高于或等于我们初步注资的代价转让我们于电影及电视剧的投资,面临来自其他影院运营商的竞争,有关艺人的负面报道可能会严重影响其公众形象等。





