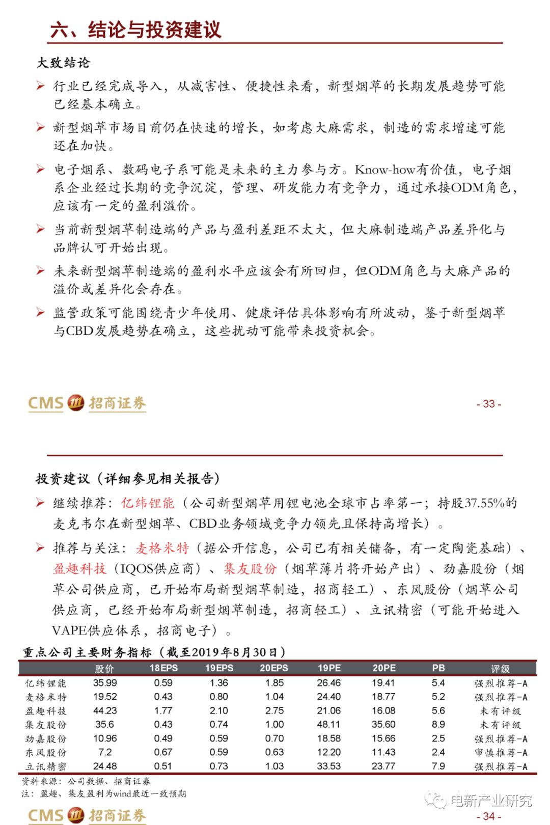
招商证券:新型烟草行业如火如荼 三系产品各领风骚
16126
9月3日
+关注
招商证券
招商证券研究团队发布的最新研究报告。
本文来自微信公众号“电新产业研究”,作者为游家训、郑恺团队。文中观点不代表智通财经观点。
相关港股
中烟香港
06055
42.300
+52.00%
相关阅读
招商证券(06099):“18招商G8”将于9月9日开始付息
8月30日 | 张展雄
招商证券(06099)A股供股方案及H股供股方案申请获中证监受理
8月30日 | 陈鹏飞
新型烟草:HNB中烟主导,雾化电子烟成长性好
8月30日 | 中信证券
业绩增厚,后续配股回购,招商证券(06099)股价回升有空间?
8月29日 | 华泰证券
申万宏源:招商证券(06099)1H19自营收入超去年全年,零售经纪市占率提升
8月29日 | 申万宏源