智通财经APP获悉,据港交所披露,6月6日,和黄中国医药科技有限公司通过港交所上市聆讯,美银美林和高盛为其联席保荐人。这是该公司第三次向资本市场出击,此前和黄中国医药股份自2006年其获准于伦敦证券交易所AIM市场买卖,而其美国预托证券自2016年起于纳斯达克上市。
作为李嘉诚长和系的一员,如不计房托基金(REITs),这是2002年长和系长江生命科技香港上市后,17年后长和系再次有公司赴港上市。长江和记(00001)透过CK Hutchison Global Investments Limited(CKHGI)、和记黄埔中国及HHHL为和黄中国的最大股东,于已发行股份中拥有约60.2%权益。紧随全球发售完成后,长江和记、CKHGI、和记黄埔中国及HHHL各自将仍然为控股股东。
长和表示,此次公开招股会出售旧股,令上市后长和持股少于50%。未来和黄中国医药将不再是长和的附属公司,业绩也不再与长和并表。长和集团联席董事总经理霍建宁表示:“我们仍然坚信和黄中国医药优厚的发展潜力,并有意以投资的形式长期保留我们于和黄中国医药持有的重要股权。”
和黄中国是一家位于中国,处于商业化阶段的创新生物制药公司,旨在成为研发、开发及商业化治疗癌症及免疫疾病靶向治疗及免疫疗法的全球领导者。其研发创新平台由超过420名科学家及员工的团队组成。公司目前有八种正在进行临床试验的自主研发候选药物,涵盖十多个癌症靶点,包括在中国处于后期开发阶段的沃利替尼及索凡替尼,而八种之中的五种已经或即将开始全球临床开发。于未来数年,和黄中国拟通过与阿斯利康等现有合作伙伴,以及透过扩大其本身于美国及欧洲的临床及监管业务,加快开发其全球临床药物组合。

和黄中国自主研发用于治疗转移性结直肠癌的药物呋喹替尼,已于2018年11月底以品牌名称爱优特上市销售。呋喹替尼是第一种在中国研发且获无条件批准并其后商业化的靶向肿瘤治疗药物,目标人群是截止2018年中国每年超过55000名转移性结直肠癌三线患者。除此商业上市外,与礼来合作研究呋喹替尼用于治疗多种其他癌症适应症亦取得进展。此外,除与信达生物全球合作评估呋喹替尼联合其PD-1单克隆抗体达伯舒进行治疗外,和黄中国亦在中国与嘉和生物达成合作,评估呋喹替尼联合其正在开发的PD-1单克隆抗体杰诺单抗进行治疗。
中国肿瘤市场占全球肿瘤患者人口约四分之一,为一巨大且快速增长的市场机遇。预期中国肿瘤市场将于2018年至2023年和2023年至2030年间分别按复合年增长率15%和11.1%增长。截至2018年12月31日,和黄中国与合资企业伙伴上海医药和国药控股经营的处方药业务,在中国营运约有2500名处方药销售代表,覆盖320多个城镇24900多家医院的网络。该等合资企业上海和黄药业及国控和黄拥有中国多种重要处方药的经销权,包括麝香保心丸(口服血管扩张剂及促血管生成药物)及康忻(心脏β-1受体阻滞剂之一)等。

和黄中国研发创新平台的收入由截至2016年12月31日止年度的3520万美元增加至截至2017年及2018年12月31日止年度分别3600万美元及4120万美元。该等增加主要由于其自合作伙伴收取较高水平的里程碑款项及自合资企业收取较高水平的服务费,以及更近期爱优特的销售及特许权使用费收入。该公司应占研发创新平台的净亏损由截至2016年12月31日止年度的4070万美元增加至截至2017年及2018年12月31日止年度分别5190万美元及1.024亿美元,主要由于研发开支随着扩大临床试验活动而增加。
由于其处方药及消费保健品业务增长,和黄中国商业平台的收入由截至2016年12月31日止年度的1.809亿美元增加至截至2017年12月31日止年度的2.052亿美元。有关收入减少至截至2018年12月31日止年度的1.729亿美元,主要由于公司就若干经销的第三方处方药确认收入的方法有所变动。

截至2016年12月31日止年度,和黄中国应占净收益约1170万美元,而截至2017年及2018年12月31日止年度,其应占净亏损分别为2670万美元及7480万美元。该公司股东权益总额由于2017年12月31日的4.617亿美元减少至于2018年12月31日的3.89亿美元,主要由于公司应占净亏损所致。
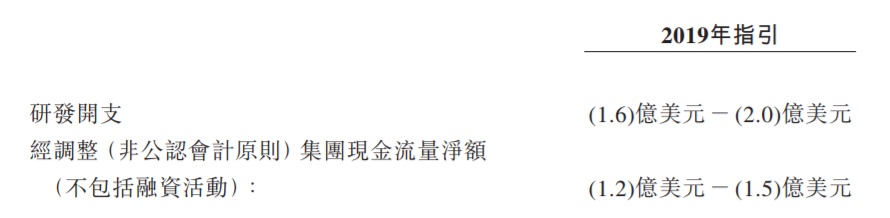
与于纳斯达克上市的其他若干公司相似,和黄中国的常规为就发布上一年度的年度财务业绩时向投资者发出本年度的财务指引。于2019年3月11日,该公司就发布的2018年财务业绩时发出以下财务指引:

于2019年5月31日,该公司的附属公司和黄中国医药科技(香港)有限公司与香港上海汇丰银行有限公司订立信贷额度,获提供总金额为4亿港元(5130万美元)的无抵押信贷额度。信贷额度包括2.1亿港元的定期贷款;及1.9亿港元的循环贷款,两笔贷款均为期三天,年利率为香港银行同业拆息加0.85%。信贷额度由和黄中国担保,并包含若干财务契诺要求。
和黄中国从未就股份宣派或派付任何股息,该公司目前预期保留所有未来盈利用于经营及扩展其业务,且目前并无计划支付任何股息。

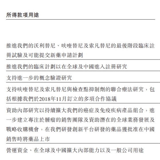
该公司拟将此次上市募集资金用于推进公司药物沃利替尼、呋喹替尼以及索凡替尼的最后阶段临床项目注册实验及可能提交新药申请;推进该公司临床项目进入全球及中国的注册研究;支持进一步概念验证研究;支持呋喹替尼及索凡替尼与检查点抑制剂的联合疗法研究;资助该公司持续扩大癌症及免疫疾病产品组合等七方面。




