智通财经APP获悉,5月10日,中证协修订发布《证券公司另类投资子公司管理规范》和《证券公司私募投资基金子公司管理规范》及适用意见。其中提出,明确另类子公司应当按照证监会及交易所相关规定开展跟投业务;明确另类子公司可以投资大宗商品、全国中小企业股份转让系统挂牌公司股票以及中国证监会认可的其他投资品种,同时要求证券公司应当做好业务划分,切实避免同业竞争、利益冲突及利益输送。
原文如下:
关于修订发布《证券公司另类投资子公司管理规范》和《证券公司私募投资基金子公司管理规范》及适用意见的通知
中证协发〔2024〕84号
各会员单位:
为进一步加强证券公司监管,推动证券公司两类子公司合规展业,防范金融风险,提升服务实体经济质效,协会在广泛征求各方意见的基础上,修订形成了《证券公司另类投资子公司管理规范(2024年修订)》和《证券公司私募投资基金子公司管理规范(2024年修订)》(合称两部规范),经协会第七届理事会第二十一次会议表决通过,并向中国证监会备案。
为正确理解与适用两部规范的规定,协会制定了配套文件《自律规则适用意见第6号——关于<证券公司另类投资子公司管理规范>和<证券公司私募投资基金子公司管理规范>有关规定的适用意见》并经协会会长办公会审议通过。
上述规则及文件现予发布,并自2024年5月31日起实施。
中国证券业协会
2024年5月10日
附件如下:
证券公司另类投资子公司管理规范
(2024 年修订)













证券公司私募投资基金子公司管理规范
(2024 年修订)











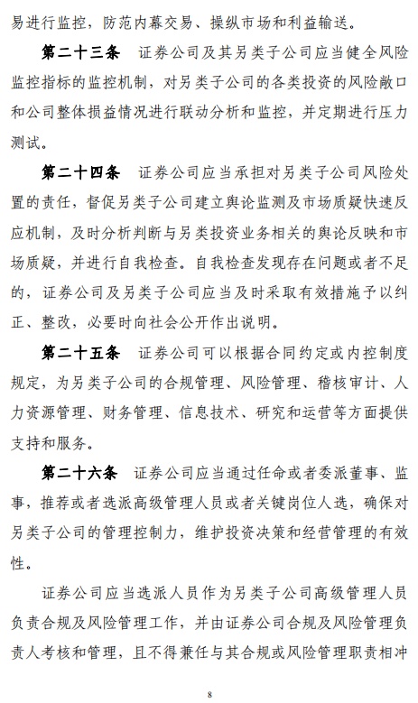
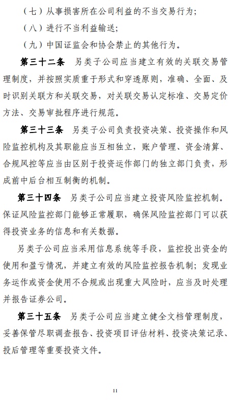
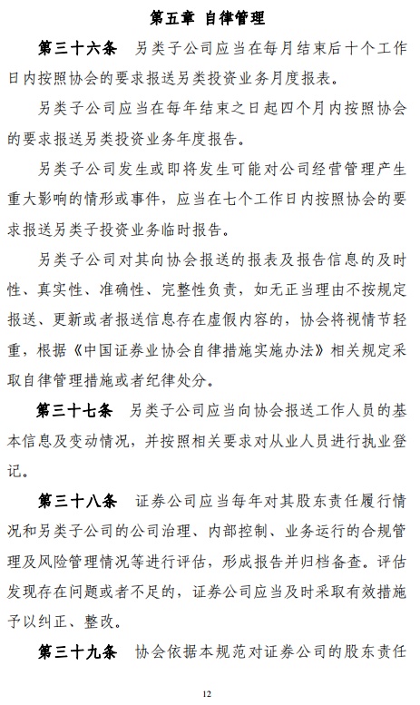
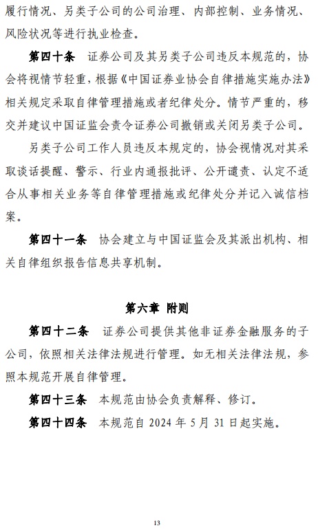
本文编选自:中国证券业协会官网。智通财经编辑:李佛。




