投资要点:
一、大国竞争视角,培育新质生产力的战略意义:当前新一轮科技革命和产业变革深入推进,世界产业分工格局正处于深刻变革与调整中。新的国际产业发展环境和竞争态势要求我国抓住新一轮科技革命和产业革命重塑全球经济结构的机遇,加快产业转型升级,力争形成系统完整、逻辑严密的长期产业发展框架,发展新质生产力,推动传统制造业升级,加快构建现代化产业体系,为制造强国建设提供新引擎,提高我国的国际竞争力。
二、新质生产力是构建现代化产业体系中重要推动力。新质生产力服务于推动生产力发展水平的跃升。新质生产力以新技术新应用为主要特征,以新产业新业态为主要支撑,指明了我国经济高质量发展的重要着力点,意味着我们要更快摆脱对传统增长路径的依赖,依靠科技创新驱动产业变革,提高全要素生产率,有利于建设现代化产业体系,推动中国经济实现高质量发展。
三、政策注重颠覆性、创新性技术,加大培育未来产业。新材料产业和新一代信息技术产业是两大核心基础产业,以加快新一代信息技术与制造业深度融合为主线,以推进智能制造为主攻方向。新质生产力锚定在关键性、颠覆性技术的突破。所谓“新”,是指新质生产力不同于一般意义上的传统生产力,是实现关键性颠覆性技术突破而产生的生产力,是以新技术、新经济、新业态为主要内涵的生产力。所谓“质”,是强调在坚持创新驱动本质的基础上,通过关键性技术和颠覆性技术的突破为生产力发展提供更强劲的创新驱动力。
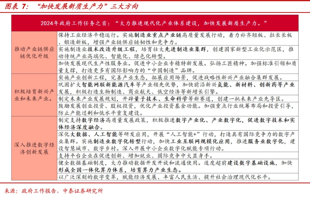
根据今年两会政府工作报告相关内容,加快发展新质生产力大致有三个方向,分别是:1.推动产业链供应链优化升级;2.积极培育新兴产业和未来产业;3.深入推进数字经济创新发展。
四、央企“链主”或加大科技创新。从中央角度看,与大国核心科技竞争力密切相关“颠覆性技术、前沿性技术”是中央层面“新质生产力”关注的重点所在。去年年底中央经济会议强调,要以科技创新推动产业创新,特别是以颠覆性技术和前沿技术催生新产业、新模式、新动能,发展新质生产力。这种“颠覆性、前沿性技术”对于资本市场而言,可大致分为三大主线:
首先,央企科技龙头或是承接上述前沿性技术的重要载体,政策后续预计也将围绕上述主体集中给予资金等方面的支持,将其打造为未来产业“链长”。央企在国内外拥有广泛的资源和渠道,能够整合产业链上下游的资源,促进产学研合作和技术交流。自去年以来国新资本等长线资金一直在增持央企科技ETF,央企科技主线值得重点关注。
其次,央企对战略新兴产业的投入加码,或催生基于新技术和未来产业培育的并购重组。可重点关注电信,国防军工等领域的国央企收购动向。
具体来看,国有企业在补齐产业短板,锻造产业长板,捍卫我国经济安全、产业安全上肩负重任,未来中央企业和地方国资均将以产业链“链长制”建设为主要形式,落实现代化产业体系建设的相关任务。这其中,由央企领军,聚焦新一代移动通信、人工智能、生物技术、新材料等15个重点产业领域方向颠覆行技术的未来产业启航行动或将得到大力鼓励支持,国新资本等持续增持的央企科技ETF亦值得关注。
最后,考虑到中央对于前沿性技术的高度重视,以及新一轮大国竞争下的全球科技革命周期拉开序幕,预计海外科技映射仍将在今年全年反复活跃。去年以来,从ChatGPT到生物制药,再到人形机器人,海外科技的最新动向催生了较多的TMT主题投资机会。当下应该重点关注海外科技映射相关产业主题机会,特别是前沿科技国产替代相关产业。
风险提示:经济增速不及预期,宏观政策调控不及预期,产业政策落地不及预期;考虑到政策不及预期的风险以及市场情绪不稳定的风险,研究报告中使用的公开资料可能存在信息滞后或更新不及时的风险。
报告正文
一、大国竞争视角,培育新质生产力的战略意义
当前新一轮科技革命和产业变革深入推进,世界产业分工格局正处于深刻变革与调整中。经济全球化出现逆流,世界经济发展低迷,全球产业体系和产业链供应链体系加速重构。
全球范围内围绕科技制高点的争夺战日趋激烈。不断有前沿技术和颠覆性技术涌现、成熟、应用和扩散,催生新产品、新服务、新模式、新业态,形成一系列新兴的细分产业。数字经济正在成为重组全球要素资源、重塑全球经济结构、改变全球竞争格局的关键力量。
与之相应的,全球产业分工模式、产业链布局、产业创新模式、产业组织范式、产业驱动力、产业核心要素、产业政策等产业发展的各个维度发生深刻变化。以美国为代表的发达国家大力推进“再工业化”战略,促进“制造业回归”,许多发展中国家也发挥自身优势竞相加快推进本国工业化进程,新兴市场和发展中国家力量群体性崛起。我国产业发展面临高端回流和中低端分流的“双向挤压”局面。


产业竞争已成为大国竞争的主战场,但我国仍存在明显劣势。我国产业链整体处于中低端,存在大而不强、宽而不深、全而不精等问题,有着不少“断点”和“堵点”,尤其是我国产业发展面临外部打压遏制随时可能升级、关键核心技术受制于人等突出问题,与实现高质量发展、全面建设社会主义现代化国家的目标要求尚有一定差距。

新的国际产业发展环境和竞争态势,要求我国抓住新一轮科技革命和产业革命重塑全球经济结构的机遇,加快产业转型升级,力争形成系统完整、逻辑严密的长期产业发展框架,发展新质生产力,推动传统制造业升级,加快构建现代化产业体系,为制造强国建设提供新引擎,提高我国的国际竞争力。
新质生产力是创新起主导作用,关键在质优的先进生产力。新质生产力是摆脱传统经济增长方式、生产力发展路径,具有高科技、高效能、高质量特征,符合新发展理念的先进生产力质态。它由技术革命性突破、生产要素创新性配置、产业深度转型升级而催生,以劳动者、劳动资料、劳动对象及其优化组合的跃升为基本内涵,以全要素生产率大幅提升为核心标志,特点是创新,关键在质优,本质是先进生产力。
二、新质生产力是构建现代化产业体系中重要推动力
新质生产力服务于推动生产力发展水平的跃升。新质生产力概念的提出需要放在国家重大战略需求中去理解,背后的本质是坚持将科技进步引发的创新动能作为生产力发展的驱动力,即把经济增长的动力由要素驱动、投资驱动锚定到创新驱动,将科技进步作为实现创新驱动的动力源,推动生产力发展水平的跃升。

新质生产力以新技术新应用为主要特征,以新产业新业态为主要支撑,指明了我国经济高质量发展的重要着力点,意味着我们要更快摆脱对传统增长路径的依赖,依靠科技创新驱动产业变革,提高全要素生产率,有利于建设现代化产业体系,推动中国经济实现高质量发展。
在我国的现代化产业体系建设中,要大力培育好未来产业。现代化产业体系是以实体经济为基石,以科技创新为引领,以产业集群为载体,以现代金融、人才资源等要素为保障,以产业链条为纽带的各产业协调融合发展的产业形态及网络体系,其特征是实现“产业链+科技创新链+资金链+人才链”的融合发展,并持续依托国内市场和资源优势,形成自主可控、安全可靠、竞争力强的产业体系。
三、政策注重颠覆性、创新性技术,加大培育未来产业
新材料产业和新一代信息技术产业是两大核心基础产业,以加快新一代信息技术与制造业深度融合为主线,以推进智能制造为主攻方向。在加速向制造强国迈进过程中,需要在集成电路、信息通信设备、操作系统等新一代信息技术领域实现突破。
根据政府发布的《关于2023年中央和地方预算执行情况与2024年中央和地方预算草案的报告》,为推进传统产业升级、新兴产业壮大、未来产业培育,因地制宜发展新质生产力,塑造发展新动能新优势,中央财政产业基础再造和制造业高质量发展专项资金安排104亿元。十四届全国人大二次会议解放军和武警部队代表团全体会议中提出,推动新质生产力同新质战斗力高效融合、双向拉动。2024年中央一般公共预算中,国防支出16655.4亿元,增长7.2%。

在“十四五”规划纲要里,在“发展壮大战略性新兴产业”一章中提到的“战略性新兴产业”,包括新一代信息技术、生物技术、新能源、新材料、高端装备、新能源汽车、绿色环保以及航空航天、海洋装备等。提到的未来产业,则包括类脑智能、量子信息、基因技术、未来网络、深海空天开发、氢能与储能等。其应用更是横跨国民经济中的农业、工业、服务业三大产业,对其他领域有明显的提升带动作用。

新质生产力锚定在关键性、颠覆性技术的突破。所谓“新”,是指新质生产力不同于一般意义上的传统生产力,是实现关键性颠覆性技术突破而产生的生产力,是以新技术、新经济、新业态为主要内涵的生产力。所谓“质”,是强调在坚持创新驱动本质的基础上,通过关键性技术和颠覆性技术的突破为生产力发展提供更强劲的创新驱动力。
根据今年两会政府工作报告相关内容,加快发展新质生产力大致有三个方向,分别是:1.推动产业链供应链优化升级。;2.积极培育新兴产业和未来产业。实施产业创新工程,完善产业生态,拓展应用场景,促进战略性新兴产业融合集群发展;3.深入推进数字经济创新发展。制定支持数字经济高质量发展政策,积极推进数字产业化、产业数字化,促进数字技术和实体经济深度融合。

根据两会政府工作报告以及其他相关新闻,“新兴产业”与“未来产业”或是新质生产力聚焦的主要方向。2023年8月工业和信息化部等四部门印发《新产业标准化领航工程实施方案(2023—2035年)》,其中提到的8大行新兴产业分别是新能源、新材料、高端装备、新一代信息技术、绿色环保、民用航空、船舶与海洋工程装备、新能源汽车;9大未来产业分别是未来显示、未来网络、脑机接口、元宇宙、生成式人工智能、生物制造、量子信息、新型储能、人形机器人。

四、央企“链主”或加大科技创新
从中央角度看,与大国核心科技竞争力密切相关“颠覆性技术、前沿性技术”是中央层面“新质生产力”关注的重点所在。去年年底中央经济会议强调,要以科技创新推动产业创新,特别是以颠覆性技术和前沿技术催生新产业、新模式、新动能,发展新质生产力。
在大国竞争时代,科技的突破是大国重要的竞争点。自去年开始,美国在AI等领域不断突破。OpenAI推出的ChatGPT,近期Anthropic推出的Claude3等大语言模型,以及Stable Diffusion, Midjourney等AI绘图工具已经逐渐应用于各领域,极大的提升了互联网、传媒等领域的生产力。两会期间,总书记在参加江苏代表团审议时强调,面对新一轮科技革命和产业变革,我们必须抢抓机遇,加大创新力度,培育壮大新兴产业,超前布局建设未来产业,完善现代化产业体系。国资委明确,到2025年中央企业战略性新兴产业收入的占比要达到35%,在类脑智能、量子信息、可控核聚变等方面要提前布局。
这种“颠覆性、前沿性技术”对于资本市场而言,可大致分为三大主线。
首先,央企科技龙头或是承接上述前沿性技术的重要载体,政策后续预计也将围绕上述主体集中给予资金等方面的支持,将其打造为未来产业“链长”。央企是国家战略性重要企业,分布在能源,电信、国防军工等关键领域,在国家经济发展和科技创新中承担着重要责任。央企拥有雄厚的资金实力,能够支持长期的研发投入和技术创新项目,在颠覆性技术领域进行大规模的投资和研究,推动技术突破和创新。

除此之外,央企在国内外拥有广泛的资源和渠道,能够整合产业链上下游的资源,促进产学研合作和技术交流。我们认为具有强大研发能力的央企或是新质生产力贯穿全年真正受益的核心主线。自去年以来国新资本等长线资金一直在增持央企科技ETF,央企科技主线值得重点关注。
其次,央企对战略新兴产业的投入加码,或催生基于新技术和未来产业培育的并购重组。在“大力发展新质生产力”背景下,具有强大资金与资源的国央企或赋能一些民企,助力部分领域做大做强,这其中可能涉及国央企对于民企的收购或增持。央企通过收购也能够提升自身科技创新能力与供应链整合能力,优化公司成本,提高公司利润。可重点关注电信,国防军工等领域的国央企收购动向。
具体来看,国有企业在补齐产业短板,锻造产业长板,捍卫我国经济安全、产业安全上肩负重任,未来中央企业和地方国资均将以产业链“链长制”建设为主要形式,落实现代化产业体系建设的相关任务。这其中,由央企领军,聚焦新一代移动通信、人工智能、生物技术、新材料等15个重点产业领域方向颠覆行技术的未来产业启航行动或将得到大力鼓励支持,国新资本等持续增持的央企科技ETF亦值得关注。

最后,考虑到中央对于前沿性技术的高度重视,以及新一轮大国竞争下的全球科技革命周期拉开序幕,预计海外科技映射仍将在今年全年反复活跃。去年以来,从ChatGPT到生物制药,再到人形机器人,海外科技的最新动向催生了较多的TMT主题投资机会。当下应该重点关注海外科技映射相关产业主题机会,特别是前沿科技国产替代相关产业。
本文转载自“修炼投资的水晶球”微信公众号,作者:徐驰、张文宇;智通财经编辑:杨万林。




