智通财经APP获悉,9月19日,国家外汇局发布关于《对外金融资产负债及交易统计核查规则(2023年版)(征求意见稿)》公开征求意见的通知。为进一步提高对外金融资产负债及交易统计数据质量,便利国家外汇管理局数据核查与申报主体数据自查工作,国家外汇管理局根据《对外金融资产负债及交易统计制度》(汇发〔2021〕36号印发),修订了《对外金融资产负债及交易统计核查规则(2020年版)》,形成《对外金融资产负债及交易统计核查规则(2023年版)(征求意见稿)》,现向公众公开征求意见。
原文如下:
国家外汇管理局关于《对外金融资产负债及交易统计核查规则(2023年版)(征求意见稿)》公开征求意见的通知
为进一步提高对外金融资产负债及交易统计数据质量,便利国家外汇管理局数据核查与申报主体数据自查工作,国家外汇管理局根据《对外金融资产负债及交易统计制度》(汇发〔2021〕36号印发),修订了《对外金融资产负债及交易统计核查规则(2020年版)》,形成《对外金融资产负债及交易统计核查规则(2023年版)(征求意见稿)》,现向公众公开征求意见。公众可通过以下方式反馈意见。
1.将意见发送至电子邮件:bopstat@mail.safe.gov.cn
2.通过信函方式将意见邮寄至:北京市西城区金融大街30号国家外汇管理局国际收支司(邮编:100033)
3.通过传真方式将意见传真至:010-68402316
意见反馈截止时间为2023年10月19日。
附件1:《对外金融资产负债及交易统计核查规则(2023年版)(征求意见稿)》
附件2:《对外金融资产负债及交易统计核查规则(2023年版)(征求意见稿)》修订说明
国家外汇管理局
2023年9月19日
附件 2
《对外金融资产负债及交易统计核查规则(2023年版)(征求意见稿)》修订说明
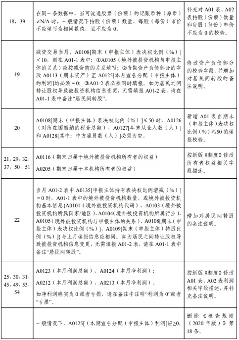
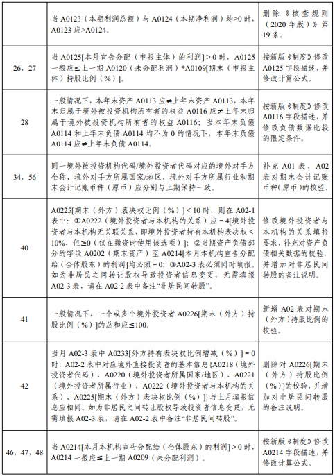
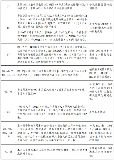
根据《对外金融资产负债及交易统计制度》(汇发〔2021〕36 号印发,以下简称《制度》),国家外汇管理局对《对外金融资产负债及交易统计核查规则(2020 年版)》(以下简称《核查规则(2020 年版)》)进行修订,形成《对外金融资产负债及交易统计核查规则(2023 年版)(征求意见稿)》(以下简称《核查规则(2023 年版)》),修订内容主要分为新增、删除和补充调整三大类(见表 1、表 2)。
一、新增的主要内容
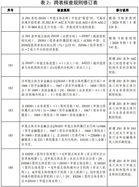
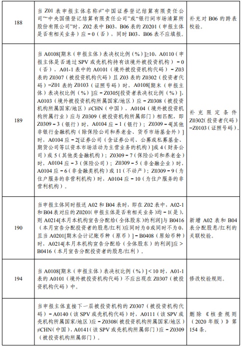
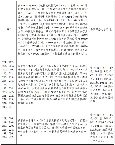
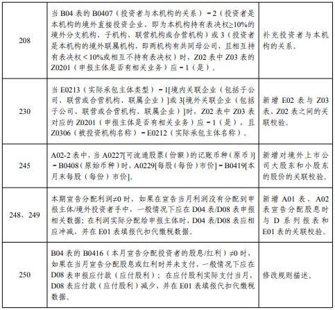
(一)对《制度》中新增的报表增设核查规则。例如,新增对E02表(境外建设项目概览表、境外建设统计表)中“合同签约币种”“签约主体类型”“实际承包主体类型”“业务类型”“建设项目所在国家”等内容的校验;对E03表(运输收入统计表)中“目的地/运抵地”“出发地/启运地”以及“本月收入”的校验。
(二)根据日常核查实践新增核查规则。例如,新增对A系列直接投资报表中境外被投资机构所在国缴纳的税金、年末从业人数等字段的校验;以及对Z01表(单位基本情况信息表)中申报主体所属行业代码为非金融企业时,该申报主体不应填报“SWIFT代码”的校验。
二、删除的主要内容
(一)删除已实现系统前端校验的相关规则。对于已通过《金融机构外汇业务数据采集规范(1.3版)》(汇发〔2022〕13号印发)在对外金融资产负债及交易统计申报系统前端实现强校验的核查规则,《核查规则(2023年版)》不再重复体现。
(二)删除不适用于新版《制度》要求的相关规则。如E01表(货物、服务、薪资及债务减免等其他各类往来表)填报币种由美元调整为原始币种,删除《核查规则(2020年版)》中关于代扣代缴税金额可能不为美元值的校验规则。
(三)删除重复校验同一业务的相关规则。如《核查规则(2020年版)》中,关于同一境外特殊目的实体(SPV)在A01表(对外直接投资表)与Z03表(投资关系表)中信息不一致的校验出现两次,需删除重复规则。
三、补充调整的主要内容
(一)补充对特殊业务备注说明的要求。如H02表(为居民托管业务统计表)中,在对同一投资工具代码下投资工具类型上下期不一致的校验中,增加“摘牌”或“退市”的备注说明。
(二)调整核查规则的错误/疑问数据类型。将容易出现误判的核查规则由错误数据改为疑问数据,如实践中存在少数股东权益大于所有者权益的情况,故将A系列直接投资报表关于期末所有者权益应大于等于少数股东权益的核查规则由错误数据改为疑问数据。
(三)按照新版《制度》调整核查规则中指标名称。如A系列直接投资报表的利润、所有者权益等相关指标,B系列证券投资报表的申报主体身份、证券代码、产品代码等相关指标,均根据新版《制度》调整。
四、其他调整各申报主体应在对外金融资产负债及交易系统中及时查看系统核查结果,并及时修正相关数据。系统核查时间从原每月15日、16日、18日、22日和30日(2月为28日)调整为每月13日、16日、18日、22日和30日(2月为28日)。













本文编选自“国家外汇局官网”,智通财经编辑:严文才。




