智通财经APP获悉,浙商证券发布研究报告称,新股上市首日表现是刻画市场情绪的重要指标。通常而言,新股首日涨幅越高,意味着市场情绪越好。二季度期间,新股上市首日收盘价低于发行价的比例处在中高位,这意味着市场情绪处在低位。换言之,前期新股上市后的表现一直受到压制。随着夏季行情渐入佳境,受制于前期情绪低位而持续调整的近端次新迎来右侧布局时点,建议积极关注。自上而下视角,新股处在热门赛道是重要驱动,AI作为今年主线,重点聚焦TMT板块。
浙商证券主要观点如下:
近端次新是反弹急先锋
新股上市初期,基于流通盘小、换手率高、产业新颖等特征,容易受到活跃资金的青睐。结合新股解禁时间,该行将上市一年以内的个股定义为近端次新,将上市超过三年的个股定义为远端次新。
针对近端次新,交易红利是其重要优势,新股上市后换手率会随着时间逐步下降,因此该行重点研究上市近半年的次新。
近端次新是反弹急先锋,观察2022年4月-2022年8月和2022年12月-2023年4月两轮上涨样本,涨幅前100个股中近端次新占比分别达20%和30%。原因在于,一则,新股天然的时代感,继而具备赛道红利;二则,近端次新股通常具流通盘小和换手率高,继而具备交易红利。
近端次新迎来布局时点
新股上市首日表现是刻画市场情绪的重要指标。通常而言,新股首日涨幅越高,意味着市场情绪越好。二季度期间,新股上市首日收盘价低于发行价的比例处在中高位,这意味着市场情绪处在低位。换言之,前期新股上市后的表现一直受到压制。随着夏季行情渐入佳境,受制于前期情绪低位而持续调整的近端次新迎来右侧布局时点,建议积极关注。
年初以来近端次新群像
针对年初以来上市新股,行业集中在先进制造与数字经济,数量位居前三的行业是机械设备、电子和汽车,合计占比达41%;板块上,创业板、科创板、北证、主板的占比分别为35%、24%、23%、18%。进一步下沉到个股,涌现了一批新龙头,如华虹公司、华勤技术、湖南裕能、敷尔佳等。
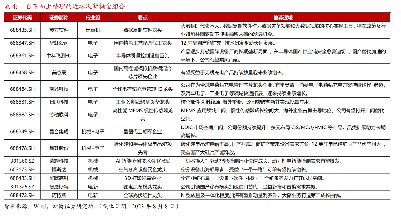
近端次新两条掘金组合
自上而下视角,新股处在热门赛道是重要驱动,AI作为今年主线,该行重点聚焦TMT板块。
就选股逻辑而言,其一,时间是今年上市;其二,行业以TMT为主;其三,上市之后调整较为充分;其四,2023年中报预增或2023-2024净利润增速为正。

自下而上视角,结合行业观点,梳理组合如下。

风险提示::历史统计规律有效性减弱;市场风险偏好显著回落。





