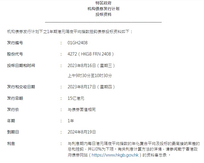
智通财经APP获悉,8月7日,据香港金管局消息,香港金融管理局以香港特别行政区政府代表身份公布,在机构债券发行计划下推出的1年期港元隔夜平均指数挂钩债券(债券),将于2023年8月16日(星期三)进行投标,并于2023年8月17日(星期四)交收。总值15亿港元的1年期债券供投标。据悉,该批债券将于2024年8月19日期满,利率与港元隔夜平均指数挂鈎,每三个月派息一次。
在机构债券发行计划下,投标只供同时获委任为第一市场交易商的认可交易商参与。任何投标申请只可透过最新公布名单上的第一市场交易商进行。此名单可从香港政府债券网站下载,每项投标均须以5万港元或其整数倍数为单位。
此外,投标结果将于投标日的下午三时或之前于香港金管局网站、香港政府债券网站等站公布。





