靠着销售15元一盆的盆栽蔬菜,富景中国控股有限公司(下称“富景中国”)想干出一个IPO。
智通财经APP获悉,据港交所7月28日披露,富景中国向港交所主板递交上市申请,均富融资为独家保荐人。此次为该公司2021年2月以来第五次向港交所提交上市申请。
山东盆栽蔬菜“一哥”
据富景中国招股书,公司于2012年开始于山东省青岛莱西经营盆栽蔬菜农产品种植及销售业务,于2016年之前开始大规模生产盆栽蔬菜农产品。于往绩记录期间,公司的产品以核心品牌“富景农业”推广及销售,其包括茼蒿、油菜、苦菊、油麦菜、山芹及乌塌菜等29个盆栽蔬菜农产品品种。
按照行业惯例,公司主要透过在中国的分销商网络销售盆栽蔬菜农产品,由分销商将产品再转售予山东省、西安市及大连市的逾1,000名客户,其中大部分为酒店及餐厅。根据弗若斯特沙利文报告,于2022年,按销售收益计,富景中国于山东省的市场份额为14.8%。

截至2023年7月24日,富景中国有三个种植盆栽蔬菜农产品的种植基地,包括山东莱西基地、西安基地及大连基地,总占地面积约为43.16万平方米。公司种植基地内有140个大棚,总面积为15.54万平方米。目前,富景中国主要在山东省、陕西西安市及辽宁大连市销售产品。2023年前5个月,公司来自山东省的销售占比达到92.5%。
业绩方面,近年来富景中国的业绩在大幅波动中前行。公司收入由于2020年的1.21亿元(人民币,下同)增长至2021年的1.55亿元,随后下滑至2022年的1.27亿元。2023年前5个月,公司实现收入0.56亿元,同比增长86.1%。2020年至2022年及2023年前5个月,公司分别实现期内溢利4377.8万元、4730.3万元、3181.2万元和1837万元。
依赖少数客户,市场份额被“蚕食”
智通财经APP注意到,富景中国2020年以来的业绩波动,并非由于产品价格波动。相反,公司盆栽蔬菜的平均售价长期稳定在15.1元,这意味着,预判富景中国的业绩成长前景,需要重点考察市场容量、产能、分销网络等指标。
产能方面,2022财年,富景中国实际种植产量达到833.8万盆,相较于最佳种植条件下的预计种植量969.4万盆,概约利用率达到86%。

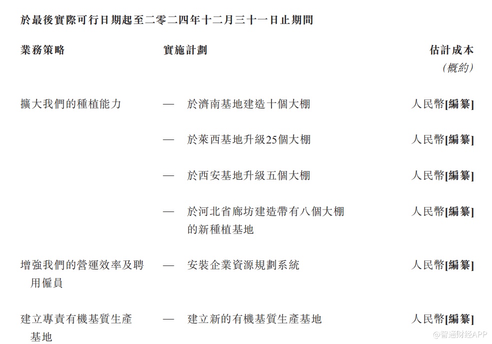
因此,扩大种植能力为富景中国未来发展重点。公司在招股书中披露,计划通过上市募集资金,在济南、莱西、西安、廊坊、大连等地新建或升级大棚。此外,公司还规划建立新的有机基质生产基地。

需要注意的是,随着生产能力提升,富景中国在未来还需扩大分销网络。招股书显示,2020财年以来公司分销商的数目保持在12家。2020财年至2022财年,公司对五大客户的销售额分别占总收益的约56.1%、66.3%、67.3%,2023年前5个月进一步提升至68.8%。公司对最大客户的销售额占总收入比重由2020财年的15.3%提升至2023年前5个月的16.8%。

对少数客户依赖,一定程度增加了富景中国应收账款周转风险。例如,公司2022财年的平均贸易应收款项周转天数达到144.3天,较2021年提升了41.3天。
智通财经APP注意到,富景中国的分销网络若不能有效扩大,公司还可能进一步面临市场份额被“蚕食”的风险。根据过往披露的招股书,2019年,富景中国在山东地区的市场占有率一度达到16.8%。这意味着,即便在山东市场,富景中国并没有足够强的渠道控制力,来抵御竞争对手的“进击”。
放眼全国市场,根据弗若斯特沙利文报告,中国的蔬菜农产品市场高度分散,2022年市场上约有100万至200万家蔬菜生产商。按产量计,并无单一蔬菜生产商占中国蔬菜农产品市场总市场份额超过1%。2022年,中国盆栽蔬菜农产品市场同样高度分散,有数千家盆栽蔬菜生产商。按收入计,2022年,富景中国占中国盆栽蔬菜生产商总销售收益约3.1%
中国盆栽蔬菜市场将维持快速增长
需要注意的是,如果撇开市场竞争压力,仅从盈利能力考量,盆栽蔬菜农产品仍可视作一门“好生意”。以富景中国为例,2023年前5个月,公司的销售毛利率达到44.4%,净利润率高达32.7%。

根据弗若斯特沙利文报告,盆栽蔬菜农产品的销售收益由2017年的15.21亿元增加至2022年的40.69亿元,复合年增长率约为21.8%。

未来,随着中国盆栽蔬菜农产品日益普及,预计市场将呈上升趋势,销量可能于2027年达到4.84亿盆,复合年增长率约为15.1%。预计销售收益亦将于2027年增至96.92亿元,复合年增长率约为19.0%。
在此背景下,若富景中国能在盆栽蔬菜农产品市场,尽可能避开“存量竞争”,抓住行业增长的机遇,未来可望持续为投资者创造良好的投资回报。





