智通财经APP获悉,7月7日,中国人民银行发布《中央银行存款账户管理办法》。《办法》共六章43条。《办法》统一了中央银行存款账户的分类、开户条件和评估标准,提升了获得央行账户服务的可预期性和便捷性;明确了央行存款账户开立、变更、撤销及使用管理要求,实施账户全生命周期管理。《办法》注重加强关键环节风险管控,规范代理结算和账户安全管理要求,有利于降低央行存款账户资金结算风险,保障业务连续性。同时,从中国人民银行提供账户服务和开户机构使用账户的角度出发,明确中国人民银行与开户机构作为平等的民事主体以合同约定方式厘清双方的权利、义务和责任。
原文如下:
中国人民银行发布《中央银行存款账户管理办法》
为规范中央银行存款账户服务和管理,提高央行货币结算服务的透明度、公平性和可获得性,中国人民银行制定发布《中央银行存款账户管理办法》(以下简称《办法》)。
中央银行存款账户服务是中国人民银行履职的前提和基础,是实施货币政策、维护金融稳定、提供最终结算的重要载体。中国人民银行依据《中国人民银行法》《非银行支付机构客户备付金存管办法》等法律制度,为金融机构、非银行支付机构、金融基础设施运营机构、境外央行以及中国人民银行内设部门等开立存款账户,并为其提供账户服务。《办法》的制定,对于推进中央银行存款账户管理和服务法治化,优化中央银行账户服务职能,提升防范资金结算风险能力,更好实现中国人民银行货币政策目标和维护金融稳定具有重要意义。
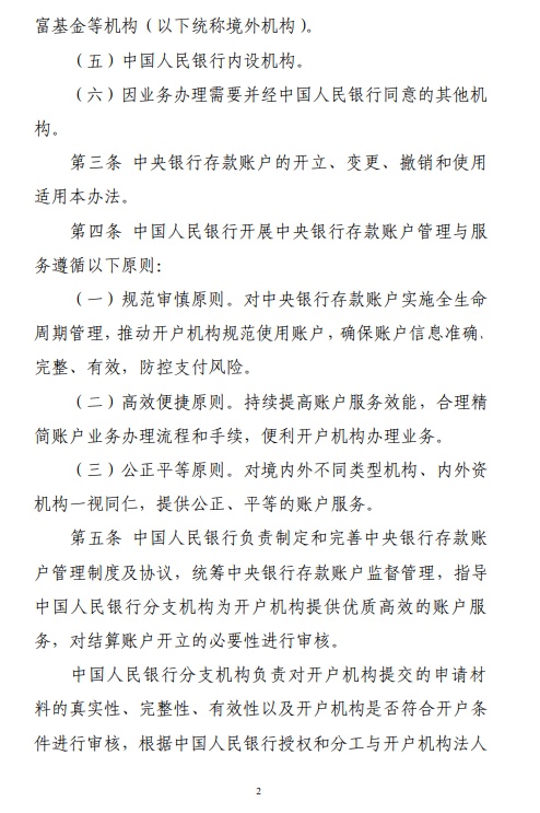
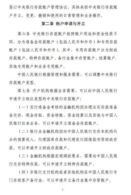
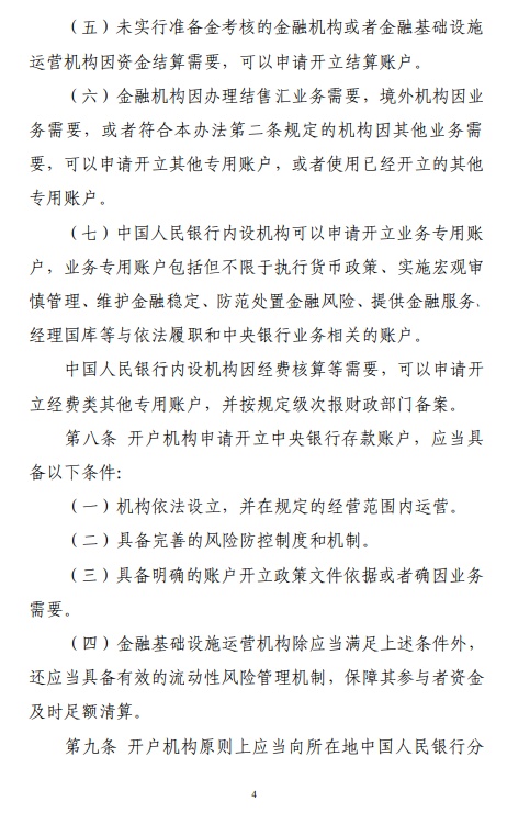
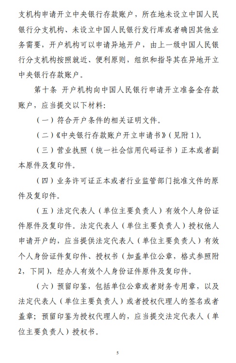
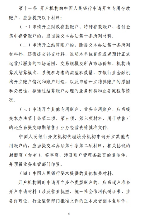
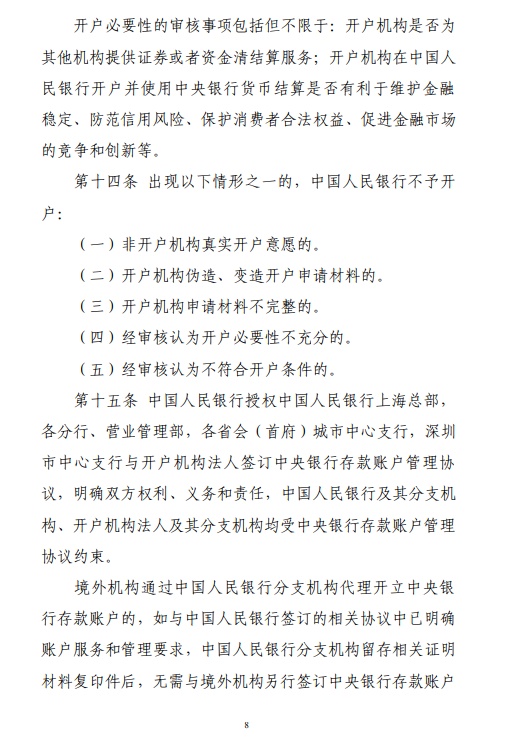
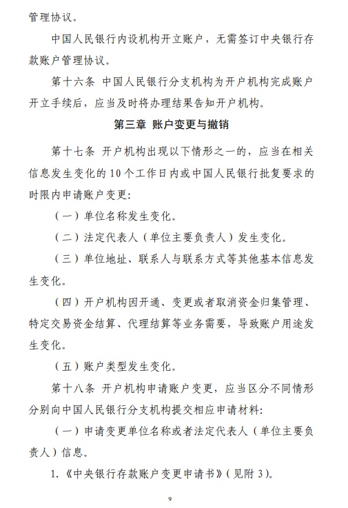
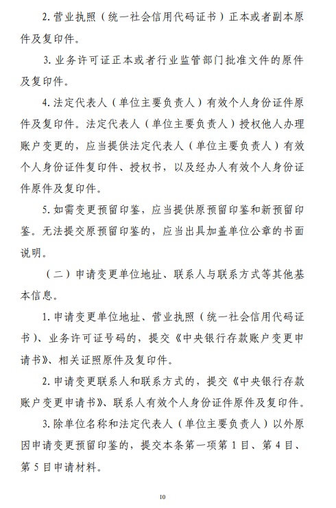
《办法》共六章43条。《办法》统一了中央银行存款账户的分类、开户条件和评估标准,提升了获得央行账户服务的可预期性和便捷性;明确了央行存款账户开立、变更、撤销及使用管理要求,实施账户全生命周期管理。《办法》注重加强关键环节风险管控,规范代理结算和账户安全管理要求,有利于降低央行存款账户资金结算风险,保障业务连续性。同时,从中国人民银行提供账户服务和开户机构使用账户的角度出发,明确中国人民银行与开户机构作为平等的民事主体以合同约定方式厘清双方的权利、义务和责任。
下一步,中国人民银行将认真做好《办法》贯彻落实工作,进一步提升中央银行存款账户管理和服务质效,促进央行存款账户业务平稳健康发展。
附件:中央银行存款账户管理办法



















本文编选自“中国人民银行”官网,智通财经编辑:李东敏。




