智通财经APP获悉,在喜迎中国共产党成立102周年之际,6月29日上午,康桥悦生活(02205)红色物业党建馆开馆仪式隆重举行。二七区区委常委、组织部部长、社治委主任李卓瑜,区委社治委常务副主任侯宛林,区委组织部副部长杨熠,区委组织部部务委员郑严,区房管中心主任周雨,大学路街道党工委书记张斌,康桥悦生活执行董事兼总裁戴卫,党支部书记、执行董事兼执行总裁康卫国,社区党员代表及悦生活员工代表等近60余人参加了开馆仪式。

悦生活党支部书记康卫国对二七区委、大学路街道以及华城社区表示诚挚地感谢,在各级党委和政府的关心和支持下,悦生活的党建工作取得了长足发展;红色物业党建馆,充分结合各级党委和政府关于开展红色物业的政策和方针,主题鲜明、内容丰富、互动性强,将充分发挥思想引领作用,成为党员群众生活和感情离不开的“红色磁场”,打造红色宣传阵地,并促进悦生活党建工作不断创新发展,更好地服务居民、服务社区!

大学路街道党工委书记张斌对悦生活红色物业党建馆的建成启用表示热烈祝贺,希望悦生活以党建馆揭牌启用为起点,与社区一起在非公党建、基层治理等方面持续探索,更好地解决群众急难愁盼事,为建设美丽新街区、高质量建设现代化美好二七做出更大的贡献!

在各位领导和嘉宾的共同见证下,二七区区委常委、组织部部长、社治委主任李卓瑜与悦生活执行董事兼总裁戴卫共同为党建馆揭牌。

开馆仪式后,李卓瑜部长等一行实地参观了康桥悦生活红色物业党建馆,听取了康桥悦生活红色物业模式及“12345”工作法等相关工作汇报。李卓瑜部长对悦生活物业服务工作提出赞扬并指出:一是党建引领“红色物业”首先要站在满足人民群众美好生活需要的高度,充分认识推进“红色物业”的重要意义;二是要以社区党组织为引领,建立“社区+物业+业委会”联动机制,引导党员、群众在社区治理中发挥积极作用,既提供优质物业服务,又同步开展党的工作,传递党的声音,把党的触角延伸到千家万户;三是要立足基层实际,结合社区居民多层次、多样化的需求,建好机制、压实担子,有力推进“红色物业”落实落地,全面构筑城市基层治理新格局。

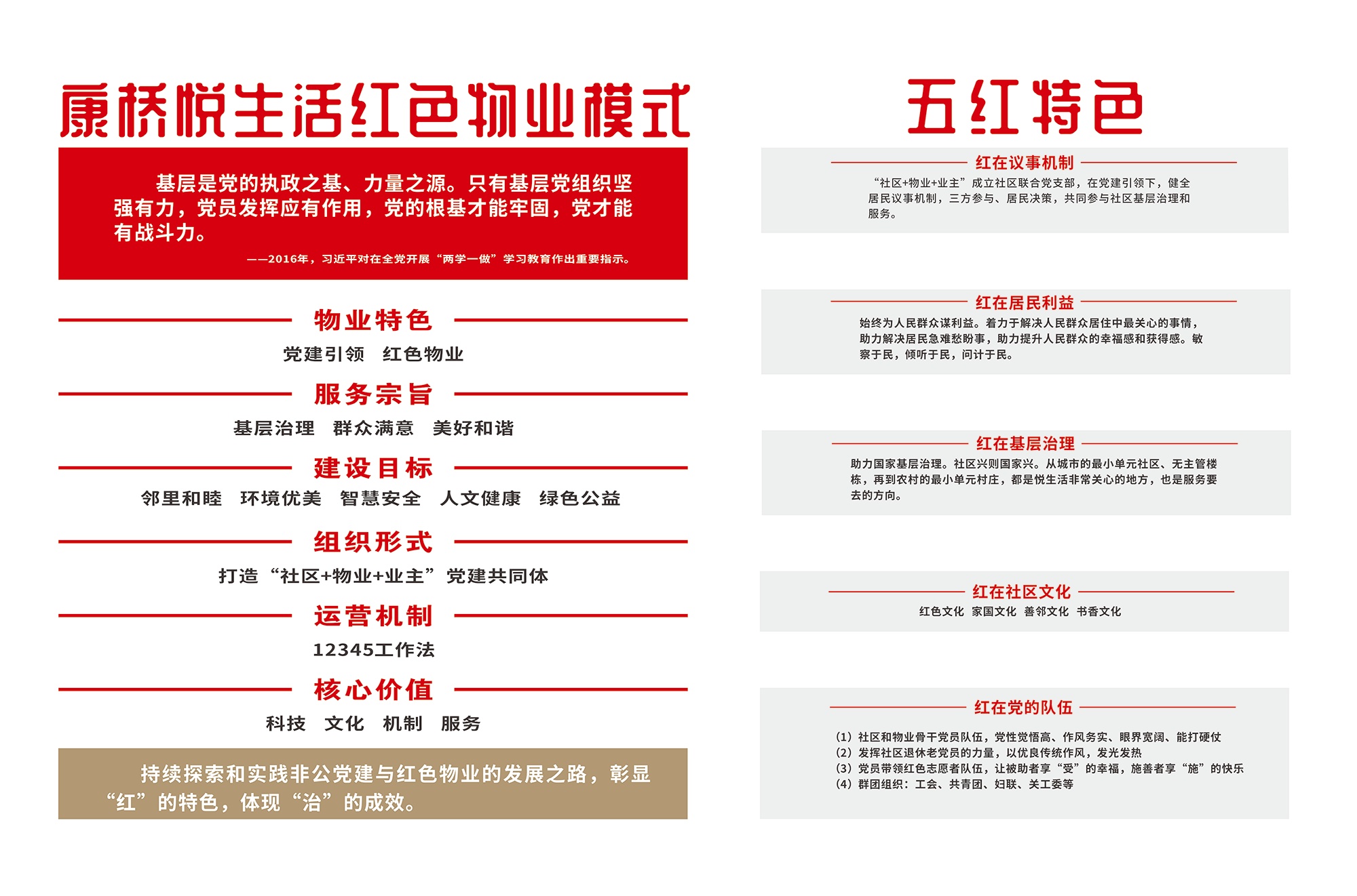
一直以来,悦生活始终将党建工作与企业发展相融合,以党建促企业发展,积极探索红色物业发展之路,逐步形成了悦生活红色物业模式及“五红特色”,在实践中总结出了独具特色的“12345工作法”,在项目推行“交叉任职”机制,打造“社区+物业+业主”的党建共同体,曾获得“先进基层党组织”、“党建引领社区共建突出贡献单位”等多项殊荣。在党支部的带领和组织下,悦生活大力开展“红色邻礼汇”活动,丰富居民的文化生活,积极履行社会责任,开展系列志愿或公益活动,把党的关怀传递到基层群众身边。
党建引领促发展,红色物业暖人心。未来,在各级党委和政府部门的关心与支持下,悦生活党支部将立足新起点,不断深入学习贯彻党的二十大精神,以永不懈怠的精神状态和一往无前的奋斗姿态,推动党务工作和业务工作深度融合,助力企业高质量发展,助推城市和生活更加美好!





