智通财经APP获悉,6月20日,央行发布2023年第一季度支付体系运行总体情况。数据显示,截至一季度末,全国共开立银行账户142.21亿户,环比增长0.39%。一季度,银行共处理电子支付业务675.84亿笔,金额831.82万亿元,同比分别增长6.83%和12.44%。其中,网上支付业务220.89亿笔,同比下降6.28%,金额666.15万亿元,同比增长13.84%;移动支付业务412.84亿笔,金额144.60万亿元,同比分别增长19.14%和9.90%;电话支付业务0.54亿笔,金额2.42万亿元,同比分别下降17.53%和9.48%。
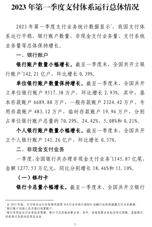
一季度,支付系统共处理支付业务2584.32亿笔,金额2777.43万亿元,同比分别增长20.74%和11.66%。一季度,人民银行清算总中心系统共处理支付业务54.68亿笔,金额2019.84万亿元,同比分别增长5.24%和14.73%。日均处理业务6124.36万笔,金额32.47万亿元。境内外币支付系统业务笔数有所增长。一季度,境内外币支付系统处理业务115.10万笔,同比增长5.17%,金额6053.52亿美元(折合人民币约为4.16万亿元),同比下降8.86%。日均处理业务1.89万笔,金额99.24亿美元(折合人民币约为681.93亿元)。
其他支付系统方面,人民币跨境支付系统业务量较快增长。一季度,人民币跨境支付系统处理业务137.20万笔,金额25.17万亿元,同比分别增长62.50%和12.63%。日均处理业务2.25万笔,金额4126.64亿元。
原文如下:







本文编选自“人民银行”官网;智通财经编辑:陈雯芳。




