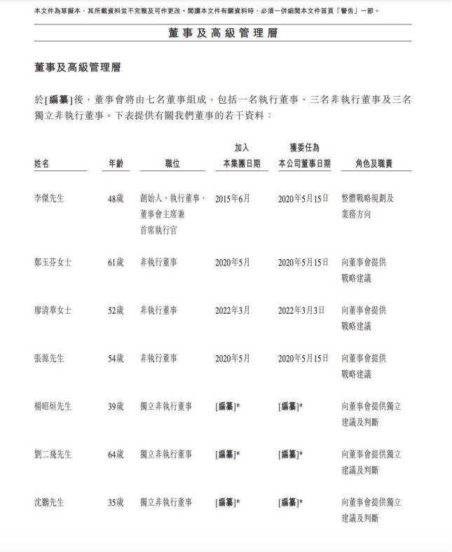
6月16日晚间,极兔速递正式提交香港IPO申请,计划募集5亿-10亿美元。招股书显示,极兔速递董事会由七名董事組成,创始人李杰担任执行董事、郑玉芬、廖清华、张源担任非执行董事,杨昭烜、刘二飞、沈鹏担任独立非执行董事。

根据港交所上市规则,极兔速递已成立审计委员会、薪酬委员会、提名委员会及企业管治委员会。招股书披露,极兔速递董事会的七名董事中,最年长的董事是现年64岁的投资银行家刘二飞,他还担任薪酬委员会、提名委员会的主席,最年轻的董事是现年35岁的水滴公司创始人沈鹏,他还担任企业管治委员会主席。
招股书显示,三名独董在互联网、投资、线上线下综合运营等方面拥有丰富的管理经验。
杨昭烜自2017年6月担任网易股份有限公司的首席财务官。加入网易之前,杨昭烜在J.P. Morgan Securities (Asia Pacific)Limited的全球投资银行部担任执行董事,并于香港任职近十年。
刘二飞目前担任亚洲融资有限公司的首席行政官兼创始合伙人以及亚投资本的首席执行官,之前为全球地产投资平台信泰资本管理有限公司(“信泰”)的联合创始人。创办信泰前,刘二飞曾于各大金融机构担任高级管理层,如Goldman Sachs Group, Inc.的投资银行部中国区主管、Merrill Lynch (Asia Pacific) Limited董事总经理及美林集团的中国区主席。
沈鹏为水滴公司的创始人,目前担任董事会主席兼首席执行官。于2016年创立水滴之前,沈鹏于2010年1月在美团的早期发展阶段加入了美团,成为提供送餐服务的美团外卖的创始人团队成员之一,负责美团外卖互联网研发、运营规则的制定及业务体系的搭建和管理等不同事务。
极兔速递是一家全球综合物流服务运营商,2015年在印尼成立,目前快递网络覆盖印度尼西亚、越南、马来西亚、菲律宾、泰国、柬埔寨、新加坡、中国等13个国家,在国内的日单量突破4000万件。




