6月2日,港股市场地产、物管板块强势回暖。
从盘面上来看,截止当日收盘,地产代理板块、内房股板块分别涨超9%、8%,涨幅靠前;而内地物业管理股板块、物业服务及管理板块涨势亦表现亮眼,涨幅分别超7%、6%。
个股方面,超10只地产概念股和物管股涨幅逾10%。其中,合景泰富(01813)大涨23.33%领涨板块,龙光集团(03380)大涨20.29%,融信中国、龙湖集团、新城发展则皆涨超15%,远洋集团、越秀地产等股则大幅跟涨。
而物管股方面,亦有超10只概念股涨超10%,时代邻里(09928)涨幅达到17.65%,新城悦服务、融创服务、碧桂园服务等物管概念股则皆涨超10%。

(行情来源:富途)
需要指出的是,地产、物管板块齐刷刷回暖,则似乎是因为楼市传来的“新风声”。
坊间传言,一二线地产第二套住房有望放开。如若成真,这对于楼市无疑是一大提振消息。虽然此时盖棺定论,还为时尚早。但在资本市场上,大部分传言都不是空穴来风。
而我们不妨透过这一传言,进一步来透视当下楼市的发展趋势。
强势复苏or继续下行?
先来看一组最新房地产销售数据。
5月31日,克尔瑞发布了2023年1-5月中国房地产企业销售TOP100排行榜。
2023年5月,TOP100房企实现销售操盘金额4853.6亿元,环比降低14.3%,近年来5月单月业绩环比4月首度下滑。低基数效应下,同比仍增长6.7%,但单月业绩增幅显著低于前两月水平。
单月来看,百强房企销售额环比继续下跌,这显然是不是一个好的现象,“五一”假期前,房企集中拿证为小长假蓄势,重点城市批准上市面积达到今年以来周度最高水平,但“五一”楼市依然表现平淡,意味着目前市场对于楼市的情绪普遍不高。
累计销售业绩来看,2023年1-5月百强房企实现销售操盘金额25352.8亿元,同比增长9.1%。当然,这也不能说明什么问题,毕竟,去年的基数实在比较低。由此可知,2023年以来中国房地产行业虽然有一定的修复预期,但受到供给、需求两端制约,市场热度延续平淡。
一言以蔽之,刺激楼市复苏仍是“任重而道远”的事。此背景下,一些关于楼市政策面的利好信息继续向外释放。
一是,探索新发展模式,“租购并举”和消除“三高”弊端是核心。
“探索房地产新发展模式”是2021年12月的中央经济工作会议上首次提出的:“要坚持房子是用来住的、不是用来炒的定位,加强预期引导,探索新的发展模式,坚持租购并举”。直至如今,在房住不炒的战略指引下,探索新发展模式亦不断推进:2023年1月,有关部门起草了《改善优质房企资产负债表计划行动方案》,拟重点推进21项工作任务,引导优质房企资产负债表回归安全区间,推动行业向新发展模式平稳过渡。
可以看到,通过深入研判房地产市场供求关系和城镇化格局等重大趋势性、结构性变化,消除“三高”弊端和“租购并举”已经逐渐成为房地产新发展模的核心。
二是,房地产消费属性增强,投资性需求会越来越少。
2023年1月,住房和城乡建设部部长倪虹在接受央视记者专访时表示:对于购买第一套住房的大力支持。首付比、首套利率该降的,都要降下来。对于购买第二套住房的,要合理支持。以旧换新、以小换大、生育多子女家庭都要给予政策支持。对购买三套以上住房,原则上不支持,就是不给投机炒房者重新入市留有空间。
鉴于此建议,可以看到,后续房地产的“消费”属性会体现得越来越突出,金融属性会越来越弱化。以后房子可能会变成类似于汽车的大宗消费品,提前消费和投资性需求会越来越少。
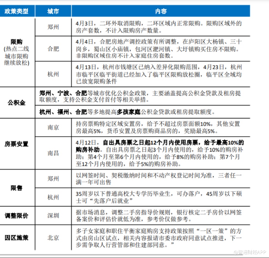
三是,二线城市因城施策仍有空间,限购、限贷等政策进一步松绑。
值得注意的是,除了上述政策促进楼市平稳良好运行之外,二线城市在限购、限贷等政策上进一步松绑。比如说,郑州方面,4月3日,二环外取消限购,二环区域内正常限购。限购区域外的房产套数,不计入限购房产数量。杭州方面,4月13日,杭州市钱塘区已纳入差异化限购范围,4月23日,杭州市临平区临平街道已经加入了临平区限购放松圈,临平区全域均已放宽限购条件。

(图片来源:太平洋证券)
从上述政策可知,二线城市除了限购区域范围可以进一步缩小之外,还可以将非限购区域的首套房首付比例降至20%。二套房认定方面,“认房不认贷”的二线城市还可以进一步放松为“认贷不认房”(也就是不再将“有房无贷”的情况视为二套)。
关于刺激楼市复苏的政策,在此不一一枚举。但智通财经APP认为,政策端在解决供应端问题的同时,无疑也为需求的提振带来了较大的正面效应。后续,随着更具有实质性的政策逐步落地,向市场传递更多信心,6月作为房企年中冲刺关键节点,预计销售情况有望迎来好转。不过,销售的分化程度也会进一步提升, 销售与拿地都在向高能级城市集中。
地产不止于“地产”
地产不止于“地产”,这无疑是当前众多财经大V心照不宣的共识。
不久前,知名财经作家吴晓波在关于房地产行业救助的讨论中,发表了一篇名为《只有救楼市才能救内需》的文章。文章核心也不难理解,大致是现在需要提振楼市刺激内需,但是要“吃旧药,走新路”,真正推动中国房地产市场的战略转型。
财经大V发出这样的呼声也不难理解,是因为——地产背后不止于“地产”。
作为经济的重要要素,土地一端连接老百姓的住房需求,一端关乎地方财政。历史可见,土地出让收入不振时,其后一年的广义财政支出增速多有放缓。此外,土地财政收入似在很大程度上影响基建实物工作量的走势。
针对于当先的房地产行业发展状态,长江证券首席经济学家伍戈指出,不同于过往土地成交走弱期,本轮城投融资的政策环境反而有些趋紧。叠加今年城投债到期规模将达历史最高,债务偿付压力或将显著高于过往。
他还表示,商品房销售弱势下,土地出让收入也将在低位徘徊。历史上,这都预示广义财政的支出压力,进而影响基建实物工作量。随着城投债到期规模将达历史最高,偿债压力势必抬升。短期稳定住地产与基建的循环机制,长期实现转型,已显迫切。
事实上,从另外一个角度来看,房地产行业持续低迷对建筑、批发和零售、非金属矿物、金融等行业链条带来的影响也不容小觑。
具体而言,由于房地产链条在国民经济占比高,一度是经济增长的发动机。但近年来,房地产链条的贡献率已经有所下降。据悉,广义地产对经济增长的贡献率也由过去20年平均10%以上下降至5%以下。与此同时,房地产开发投资对经济拉动效果也不如以往,2020年地产投资拉动了约8%的GDP、较2012年下降了1个百分点,对建筑、批发和零售、非金属矿物、金融等行业拉动规模较大。
与此同时,由于房地产链也吸纳了大量就业,房地产行业低迷之际,相关链条提供的机遇无疑也会减少。据了解,2012年以后,建筑业吸纳的城镇就业人数不断下滑、城镇就业占比由2013年的7.6%下降至2021年的4.2%。剔除基建影响后,建筑业从业人数的回落或主要缘于房地产建筑活动的走弱。全就业口径下,2020年房地产建筑薪酬占建筑业整体比重由80%下降至60%。
俗话说得好,一荣俱荣,一损俱损,地产行业与建筑、批发和零售、非金属矿物、金融等上下游链条的环环相扣,生生相息,显然也对于维护经济系统的稳定起到了重大作用。
结语
综上,可以看到,无论是单从行业发展角度,还是从楼市对整个经济系统的维稳,楼市复苏都是一件必然要推动的事。
即便是“一二线地产第二套住房有望放开”传言还未落地,但市场对于利好政策落地的渴望和急切也是显而易见的。
正所谓,“春江水暖鸭先知”,此番资金大举涌入地产、物管板块,或许是一个重要的信号。





