早间重磅新闻速览
1、支持人工智能发展!北京、上海连发3份重磅文件 相关产业链全梳理
重要程度:★★★★★
周二,北京、上海连续发布人工智能的支持政策。北京方面,分别是《北京市促进通用人工智能创新发展的若干措施》和《北京市加快建设具有全球影响力的人工智能创新策源地实施方案(2023-2025年)》。文件提出,到2025年,人工智能核心产业规模达到3000亿元,持续保持10%以上增长,辐射产业规模超过1万亿元。
上海市发改委印发《上海市加大力度支持民间投资发展若干政策措施》。其中提出,充分发挥人工智能创新发展专项等引导作用,支持民营企业广泛参与数据、算力等人工智能基础设施建设。
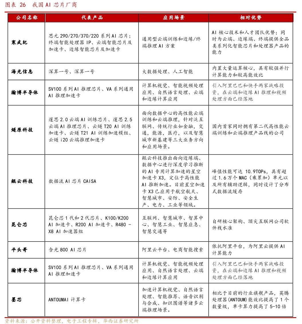
人工智能芯片方面,据华西证券整理,我国AI芯片厂商有寒武纪、海光信息等公司;

大模型方面,华西证券整理的国内主要的大模型有涉及云从科技、科大讯飞、昆仑万维、浪潮信息等A股公司。

算力方面,华泰证券整理的算力产业链有涉及服务器、交换机、存储设备、光通信等多个分支行业。

2、英伟达跻身万亿美元市值“朋友圈” 多个概念股回应合作关系
重要程度:★★★★
隔夜英伟达收涨约3%,市值盘中一度达到1万亿美元,该股今年已飙升约180%。与之相对的,英伟达A股相关概念股也随之大涨,5月30日,金百泽连续4个交易日20cm涨停,鸿博股份连续4个交易日10%涨停。
目前已有多家相关公司通过公告或投资者互动平台回应与英伟达的合作关系。景旺电子表示,该公司与英伟达在算力、自动驾驶、显卡等领域均有深度合作;奥士康表示,该公司有通过供应体系向英伟达提供PCB系列产品;博杰股份则称,公司产品在GPU领域的检测主要是板级检测,与英伟达有合作订单,金额不大。
3、秦刚会见特斯拉首席执行官马斯克
重要程度:★★★★
2023年5月30日,国务委员兼外长秦刚在北京会见特斯拉首席执行官马斯克。秦刚表示,中国致力于为各国企业打造更好的市场化、法治化、国际化营商环境。一个健康、稳定、建设性的中美关系既有利于中美两国,也有利于世界。
马斯克表示,中国人民勤奋、智慧,中国发展成就理所当然。美中利益交融,如同连体婴儿彼此密不可分。特斯拉公司反对“脱钩断链”,愿继续拓展在华业务,共享中国发展机遇。
另外,5月30日下午,网络平台也流传出一张马斯克与全球动力电池龙头宁德时代董事长曾毓群会面的照片。据业内人士分析,此次马斯克与曾毓群会面,商谈的内容可能会包括上海储能超级工厂的储能电芯供应、未来在北美合作建电池厂以及动力电池供应的事宜。
4、C3.ai暴涨33%领涨美股AI板块,发生了什么?
重要程度:★★★
美国AI概念股周二集体上涨。其中,C3.ai收涨超过33.4%,领跑AI股票,今年以来,C3.ai股价已经大幅上涨近300%。
周二,C3.ai宣布,其最初于2月推出的生成式AI工具现在可在AWS Marketplace上使用。该公司表示:此举有助于加快公司的采购和人事工作流程,使客户只需点击几下即可快速访问C3.ai和AWS综合生成的AI专业知识。
5、抄底信号?基金公司自购!投研人士:市场迎左侧布局时机
重要程度:★★★
5月30日,南方基金公告称,基于对中国资本市场长期健康稳定发展的信心,南方基金相关基金经理已于近日申购了公司旗下相关基金产品。整体来看,近期市场震荡明显,使得基民投资热情大幅降低,基金公司出手自购,用真金白金展现出对后市的信心。业内预计,后续或有更多基金公司加入这一行列。
点评:多家公募表示,近日虽市场震荡,A股回调空间有限。对于中长期投资者,已经可以利用市场的下跌进行左侧布局。
6、4天翻倍大牛股紧急提示:未向英伟达公司供货,远离极端行情
重要程度:★★★
金百泽5月30日晚间发布公告称,近期部分传媒报道公司关于“英伟达概念”“CPO概念”的相关信息,经业务实际情况自查,公司与前述概念无直接相关性。
金百泽称,公司暂未涉及CPO(共封装光学)产品;且公司未向英伟达公司供货,不存在相关收入;仅部分研发的产品方案需要,有采购英伟达的相关产品,采购金额较小。英伟达公司的业绩情况,对公司的业绩并无直接影响。金百泽提醒投资者秉持价值投资理念,切勿追随投机思维,远离极端走势行情。
7、恒大汽车官宣复产,还有地方官员调研!压力之下能否撑过行业淘汰赛?
重要程度:★★★
5月30日,“恒驰”公众号发文称,5月29日,天津市滨海新区区委副书记、区长单泽峰带队深入恒驰汽车天津工厂开展调研服务。该文章提到,恒驰汽车天津工厂已于5月23日全面复产。
据证券时报,尽管天津工厂已经复产,但记者在天眼查中发现,恒大汽车多家子公司已经被列为失信被执行人,而成为“老赖”的原因大多是拖欠建筑、消防设备等公司的票据款。
8、经济日报:稳步推进全国碳市场第二个履约周期
9、国办发文:加强医保基金使用常态化监管,健全完善制度机制
10、伯克希尔哈撒韦公司再增持466万股西方石油公司的股份
财经日历
自选哥提示,今日沪深两市有南王科技、阿特斯两只新股申购。
1、09:30 中国5月官方制造业PMI
2、16:00 欧洲央行公布金融稳定评估报告
3、次日02:00 美联储公布经济状况褐皮书

机会提前看
自选哥梳理市场关注的投资机会发现,网络安全等受市场关注。
1、高层会议定调!提升人工智能安全治理水平 机构青睐股一览
据央视新闻,5月30日下午二十届中央国家安全委员会第一次会议召开。
会议强调,切实做好维护政治安全、提升网络数据人工智能安全治理水平、加快建设国家安全风险监测预警体系、推进国家安全法治建设、加强国家安全教育等方面工作。
腾讯自选股统计了近三个月获机构青睐的网络安全股名单,仅供读者参考。数据显示,近三个月紫光股份、深信服、启明星辰等机构买入评级居首,均获机构买入评级超20家。
2、PCB|英伟达发布DGX GH200超算,AI升级将持续带动PCB板块价值增值。
3、元宇宙|元宇宙交互领域新突破,触觉感知技术研发成功。
4、电池回收|工信部召开研讨会,持续完善动力电池回收体系。
5、算力|AI算力需求快速增加,大概每隔4个月就会翻倍。
后市研判
中信证券认为,中特估有望成为贯穿全年的配置主线;华泰证券看好市场低位修复下的券商板块左侧配置机遇。
1、中信证券:中特估有望成为贯穿全年的配置主线
中信证券指出,2023年以来,尽管周期品价格整体下行导致板块配置难度加大,但全球流动性拐点来临、国内经济复苏预期以及长周期供给侧约束等因素对商品价格的支撑作用仍然存在。多数产品价格有望在下半年迎来触底回升并受益于长期供需格局紧张呈现高位运行态势。同时中特估有望成为贯穿全年的配置主线,具备低估值、高分红且业务聚焦核心能源资源的企业有望实现估值修复。
2、华泰证券:看好市场低位修复下的券商板块左侧配置机遇
华泰证券研报指出,看好市场低位修复下的券商板块左侧配置机遇。市场指数和景气度波动、短期不确定性仍存,但中长期看股市从当前低位向上修复的预期不改,投资业绩未来有望持续改善。且监管持续引导资本市场及行业高质量发展,后续有望继续为券商带来政策红利。同时,伴随大财富管理、机构业务及国际化深耕布局,金融科技优化经营效率,未来头部券商ROE有望上行并推动估值中枢上移。
3、中信建投:秦港电煤跌破900元/吨,火电业绩修复有望加速
中信建投研报表示,近日,秦港动力煤价格跌破900元/吨,为近16个月以来首次。从煤炭消费方面来看,受水电持续低迷影响,火电出力维持高位。尽管需求端仍相对旺盛,但受国产煤产能不断释放以及进口煤补充明显提升影响,电煤库存行至高位。判断高库存背景下,动力煤仍将维持买方市场,同时夏季用电对电煤价格的拉升效果有望得到有效缓冲,持续看好火电企业完成业绩及估值修复。
上市公司正面负面公告
偏正面方面,自选哥提示关注聆达股份超90亿布局光伏电池片项目等;偏负面公告方面,注意傲农生物遭大比例减持等。
偏正面公告
1、聆达股份:拟约91.5亿元投建年产20GW高效光伏电池片产业基地项目
2、ST世茂:控股股东或其一致行动人拟1亿元至2亿元增持股份
3、东方盛虹:部分董监高累计4009.83万元增持股份
4、冰川网络:拟签署游戏《暮光幻想》全球独家代理协议
5、天邑股份:预中标中国移动光分路器产品集采项目
偏负面公告
1、傲农生物:实控人及其一致行动人拟减持不超10.09%股份
2、剑桥科技:股东康令科技拟减持不超过0.96%股份
3、*ST运盛:因涉嫌信披违法违规收到立案告知书
4、*ST蓝光:公司股票终止上市暨摘牌
5、津膜科技:华益公司拟减持不超5%公司股份
6、一博科技:公司未直接向英伟达公司供货
7、13天10板杭州热电:目前股价与公司基本面严重偏离
解禁名单
从解禁比例来看,未来5日凯迪股份解禁比例达74.79%,其次解禁比例居前的分别为邦德股份、三峰环境;从解禁市值来看,中泰证券、三峰环境等股解禁市值居前。


海外市场
自选哥提示,美股周二收盘涨跌不一,英伟达股价收高3%,市值一度突破1万亿美元,热门中概股多数下跌;纽约黄金期货收高,美国国债收益率回落,令贵金属获得支撑;美国WTI原油期货收跌,自5月初以来首次收于每桶70美元以下。

海外资产行情简述
1、美股市场:美股周二收盘涨跌不一。英伟达股价收高3%,市值一度突破1万亿美元。拜登政府与国会众议院就提高美国债务上限达成初步协议后,市场正在权衡该协议在国会获得通过的几率。
2、中概股:热门中概股周二多数下跌,纳斯达克金龙指数跌超2%。联代科技涨超30%、泛华控股集团涨超27%,比特数字涨超18%,盛丰物流、金山云涨超17%;聚好商城跌超13%,易电行跌超12%,雾芯科技跌超10%,医美国际跌超9%。
3、黄金市场:纽约黄金期货价格周二收高。美国国债收益率回落,令贵金属获得支撑。纽约商品交易所8月交割的黄金期货价格上涨14美元,涨幅为0.7%,收于每盎司1977.10美元。
4、原油市场:美国WTI原油期货周二收跌,自5月初以来首次收于每桶70美元以下。纽约商品交易所7月交割的西德克萨斯中质原油(WTI)期货价格下跌3.21美元,跌幅为4.4%,收于每桶69.46美元。
5、欧股市场:德国DAX30指数收跌0.26%,英国富时100指数跌1.38%,法国CAC40指数跌1.29%,欧洲斯托克50指数跌0.66%。
本文编选自“腾讯自选股”,智通财经编辑:陈雯芳。




