智通财经APP获悉,5月29日,工信部发布《关于2023年度享受增值税加计抵减政策的集成电路企业清单制定工作有关要求的通知》。通知指出,享受加计抵减政策的集成电路设计企业,必须同时满足以下条件:一是,在中国境内 (不包括港、澳、台地区)依法设立从事集成电路设计、电子设计自动化 (EDA)工具开发或知识产权 (IP) 核设计并具有独立法人资格的企业;二是,属于增值税一般纳税人;三是,申请优惠政策的上一年度,企业具有劳动合同关系或劳务派遣、聘用关系的研究开发人员月平均数占企业月平均职工总数的比例不低于 40%。
四是,企业拥有核心关键技术和属于本企业的知识产权,并以此为基础开展经营活动,且申请优惠政策的上一年度,研究开发费用总额占企业销售 (营业)收入 (主营业务收入与其他业务收入之和,下同 )总额的比例不低于 6%(本条及下述研究开发费用政策口径,按照《财政部、国家税务总局、科技部关于完善研究开发费用税前加计扣除政策的通知》(财税[2015]119 号)和《国家税务总局关于研发费用税前加计扣除归集范围有关问题的公告》(国家税务总局公告 2017年第40号)的规定执行 )。
五是,申请优惠政策的上一年度,集成电路设计(含 EDA工具、IP 和设计服务,下同)销售 (营业)收入占企业收入总额的比例不低于 60%,其中自主设计销售 (营业)收入占企业收入总额的比例不低于 50%,且企业收入总额不低于(含)3000 万元。
原文如下:
公开征求对《关于2023年度享受增值税加计抵减政策的集成电路企业清单制定工作有关要求的通知》的意见
按照《关于集成电路企业增值税加计抵减政策的通知》(财税〔2023〕17号)要求,在充分调研、征求骨干企业和行业协会意见基础上,我们会同相关部门起草了《关于2023年度享受增值税加计抵减政策的集成电路企业清单制定工作有关要求的通知》,现公开征求意见。如有意见或建议,请填写《反馈意见表》,于2023年6月27日前以电子邮件或传真形式反馈至工业和信息化部电子信息司。
联系电话:010-68208211
传真:010-68271654
电子邮件:guanzixiao@miit.gov.cn
附件:1.《关于2023年度享受增值税加计抵减政策的集成电路企业清单制定工作有关要求的通知》(征求意见稿)
2.反馈意见表
工业和信息化部电子信息司
2023年5月29日
附件:
关于 2023 年度享受增值税加计抵减政策的集成电路企业清单制定工作有关要求的通知
(征求意见稿 )
各省、自治区、直辖市及计划单列市、新疆生产建设兵团工业和信息化主管部门、发展改革委、财政厅(局),国家税务总局各省、自治区、直辖市、计划单列市税务局:
根据《财政部 税务总局关于集成电路企业增值税加计抵减政策的通知》(财税[2023]17 号)有关规定,为做好2023 年度享受加计抵减政策的集成电路企业清单制定工作,现将管理方式、享受政策的企业条件通知如下:
一、本通知所称清单是指财税[2023]17 号中提及的享受增值税加计抵减政策的集成电路设计、生产、封测、装备、材料企业清单
二、申请列入清单的企业应于 2023 年7月10日至7月30日在信息填报系统 (http://.....) 中提交申请,并生成纸质文件加盖企业公章,连同必要佐证材料 (电子版、纸质版)报各省、自治区、直辖市及计划单列市、新疆生产建设兵团工业和信息化主管部门。
三、各省、自治区、直辖市及计划单列市、新疆生产建设兵团工业和信息化主管部门和发展改革委 (以下简称地方工信和发改部门)根据企业条件 (见附件 1),对企业申报信息进行初核推荐后,于8月10日前将初核通过名单报送至工业和信息化部、国家发展改革委。
四、工业和信息化部会同国家发展改革委组织第三方机构,根据企业申报信息开展复核。根据第三方机构复核意见,工业和信息化部、国家发展改革委、财政部、税务总局进行联审并确认最终清单。
五、企业可于8月25日后,从信息填报系统中查询是否列入清单。清单印发后,企业可在当期一并计提前期可计提但未计提的加计抵减额。
六、清单有效期内,如企业发生更名、分立、合并、重组以及主营业务重大变化等情况,应于完成变更登记之日起45日内向省级工业和信息化部门报告,省级工业和信息化主管部门于企业完成变更登记之日起 60 日内,将核实后的企业重大变化情况表 (附件 3)和相关材料报送工业和信息化部,工业和信息化部、国家发展改革委会同相关部门确定发生变更情形后是否继续符合享受优惠政策的企业条件。企业超过本条前述时间报送变更情况说明的,地方工业和信息化部门不予受理,该企业自变更登记之日起停止享受 2023 年度相关政策。
七、地方工信和发改部门会同财政、税务部门对清单内企业加强日常监管。在监管过程中,如发现企业存在以虚假信息获得减免税资格,应及时联合核查,并联合上报工业和信息化部、国家发展改革委进行复核。工业和信息化部、国家发展改革委会同相关部门复核后对确不符合企业条件的企业,函告财政部、税务总局按相关规定处理。
八、企业对所提供材料和数据的真实性负责。申报企业应签署承诺书,承诺申报出现失信行为,接受有关部门按照法律、法规和国家有关规定处理。
九、本通知自印发之日起实施。工业和信息化部、国家发展改革委会同相关部门,根据产业发展、技术进步等情况,对符合政策的企业条件适时调整。
附件: 1.享受增值税加计抵减政策的集成电路企业条件
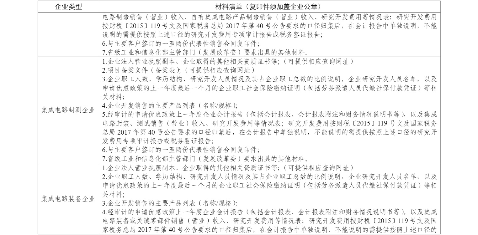
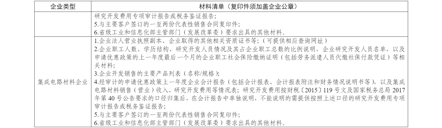
2.享受增值税加计抵减政策的集成电路企业提交材料明细表
3.企业重大变化情况表
工业和信息化部
国家发展改革委
财政部
税务总局
2023年5月 日
附件1:
享受增值税加计抵减政策的集成电路企业条件
一、享受加计抵减政策的集成电路设计企业,必须同时满足以下条件:
(一)在中国境内 (不包括港、澳、台地区)依法设立从事集成电路设计、电子设计自动化 (EDA)工具开发或知识产权 (IP) 核设计并具有独立法人资格的企业;
(二)属于增值税一般纳税人;
(三)申请优惠政策的上一年度,企业具有劳动合同关系或劳务派遣、聘用关系的研究开发人员月平均数占企业月平均职工总数的比例不低于 40%;
(四)企业拥有核心关键技术和属于本企业的知识产权,并以此为基础开展经营活动,且申请优惠政策的上一年度,研究开发费用总额占企业销售 (营业)收入 (主营业务收入与其他业务收入之和,下同 )总额的比例不低于 6%(本条及下述研究开发费用政策口径,按照《财政部、国家税务总局、科技部关于完善研究开发费用税前加计扣除政策的通知》(财税[2015]119 号)和《国家税务总局关于研发费用税前加计扣除归集范围有关问题的公告》(国家税务总局公告 2017年第40号)的规定执行 );
(五)申请优惠政策的上一年度,集成电路设计(含 EDA工具、IP 和设计服务,下同)销售 (营业)收入占企业收入总额的比例不低于 60%,其中自主设计销售 (营业)收入占企业收入总额的比例不低于 50%,且企业收入总额不低于(含)3000 万元;
(六)申请优惠政策的上一年度未发生重大安全、重大质量事故或严重环境违法行为。
二、享受加计抵减政策的集成电路生产企业,必须同时满足以下条件:
(一)在中国境内 (不包括港、澳、台地区)依法设立从事集成电路线宽小于 130 纳米 (含)的逻辑电路:存储器制造;线宽小于 0.25 微米 (含)的特色工艺集成电路制造;集成电路线宽小于 0.5 微米 (含 )的化合物集成电路制造,并具有独立法人资格的企业;
(二)属于增值税一般纳税人;
(三)符合国家布局规划和产业政策:
(四)申请优惠政策的上一年度,具有劳动合同关系或劳务派遣、聘用关系的研究开发人员月平均数占企业月平均职工总数的比例不低于 20%(从事 8 英寸及以下集成电路制造的不低于 15%);
(五)企业拥有关键核心技术和属于本企业的知识产权,并以此为基础开展经营活动,且申请优惠政策的上一年
度,研究开发费用总额占企业销售 (营业)收入 (主营业务收入与其他业务收入之和,下同) 总额的比例不低于 2%;(六)申请优惠政策的上一年度,集成电路制造销售(营业)收入占企业收入总额的比例不低于 60%;
(七)申请优惠政策的上一年度未发生重大安全、重大质量事故或严重环境违法行为。
三、享受加计抵减政策的集成电路封测企业,必须同时满足以下条件:
(一)在中国境内 (不包括港、澳、台地区)依法设立,从事集成电路封装、测试并具有独立法人资格的企业;
(二)属于增值税一般纳税人;
(三)符合国家布局规划和产业政策
(四)申请优惠政策的上一年度,具有劳动合同关系或劳务派遣、聘用关系的研究开发人员月平均数占企业当年月平均职工总数的比例不低于 15%;
(五)企业拥有关键核心技术和属于本企业的知识产权,并以此为基础开展经营活动,且申请优惠政策的上一年度,研究开发费用总额占企业销售 (营业)收入总额的比例不低于3%;
(六)申请优惠政策的上一年度,集成电路封装、测试销售 (营收)收入占企业收入总额的比例不低于 60%,且企业收入总额不低于 (含 ) 2000 万元;(七)申请优惠政策的上一年度未发生重大安全、重大质量事故或严重环境违法行为
四、享受税收优惠政策的集成电路装备企业,必须同时满足以下条件:
(一)在中国境内(不包括港、澳、台地区)依法设立,从事集成电路专用装备或关键零部件研发、制造并具有独立法人资格的企业;
(二)属于增值税一般纳税人;
(三)申请优惠政策的上一年度,集成电路装备企业、关键零部件企业具有劳动合同关系或劳务派遣、聘用关系的研究开发人员月平均数占企业当年月平均职工总数的比例分别不低于 20%、15%;
(四)企业拥有关键核心技术和属于本企业的知识产权,并以此为基础开展经营活动,且申请优惠政策的上一年度,用于集成电路装备或关键零部件研究开发费用总额占企业销售 (营业)收入总额的比例不低于 5%;
(五)申请优惠政策的上一年度,集成电路装备或关键零部件销售收入占企业销售 (营业)收入总额的比例不低于30%,且装备企业、关键零部件企业销售 (营业)收入总额分别不低于 (含) 1500 万元、1000 万元;
(六)申请优惠政策的上一年度未发生重大安全、重大质量事故或严重环境违法行为
五、享受税收优惠政策的集成电路材料企业,必须同时满足以下条件:
(一)在中国境内 (不包括港、澳、台地区)依法设立,从事集成电路专用材料研发、生产并具有独立法人资格的企业;
(二)属于增值税一般纳税人;
(三)申请优惠政策的上一年度,具有劳动合同关系或劳务派遣、聘用关系的研究开发人员月平均数占企业当年月平均职工总数的比例不低于 15%;
(四)企业拥有关键核心技术和属于本企业的知识产权,并以此为基础开展经营活动,且申请优惠政策的上一年度,用于集成电路材料研究开发费用总额占企业销售(营业 )收入总额的比例不低于 5%;
(五)申请优惠政策的上一年度,集成电路材料销售收入占企业销售 (营业)收入总额的比例不低于 30%,且企业销售 (营业)收入总额不低于 (含 )1000 万元;
(六)申请优惠政策的上一年度未发生重大安全、重大质量事故或严重环境违法行为。




本文编选自“工信部官网”,智通财经编辑:严文才。




