近年来,受宏观因素影响叠加18A公司二级市场价值倒挂,一级市场对于生物医药赛道的投资趋于保守,使得港股18A上市公司融资窗口趋紧,这让不少缺乏“造血能力”的未盈利生物医药公司压力倍增。
在这一市场趋势下,创新药行业加速来到分水岭,行业头部效应开始显现。由于不同药企创新能力参差不齐,推动行业内部分化。在这一过程中,政策、金融资源等事关企业发展的核心要素,逐渐向头部企业倾斜。
市场层面来看,虽然去年10月份,港股生物医药板块的向上反攻为整个行业带来了一丝暖流,也说明随着泡沫逐渐出清,港股生物医药正慢慢进入价值区间,但创新药行业内部分化的市场认知没有变化,针对处在不同发展阶段的药企,投资者表现的态度也较为鲜明。而这最新的佐证便是绿竹生物-B(02480)上市首日的股价表现。
今年首支18A上市即破发
4月25日,绿竹生物发布公告称,其将于4月25日至28日进行招股,并在5月8日正式登陆港交所主板。
智通财经APP了解到,绿竹生物此次IPO拟发行1038.6万股股份,其中公开发售103.88万股,国际发售934.72万股,每股发行价区间在32.8-41.65港元。不过,公司的市场反响并不热烈,首日招股认购未足额,最终公开发售获认购约3.25倍,定价32.8港元。
5月8日,绿竹生物如期在港股上市,但开盘即破发,股价直接低开低走,并在早盘10时45分后加速下跌,盘中跌幅一度达到24.09%至24.90港元。午盘后,公司股价继续下跌,盘中最大跌幅超过30%。

虽说绿竹生物是今年开年以来首家登陆港股的18A企业,但市场并没有因此“给足面子”。
核心产品头对头Shingrix显优势
从公司资质来看,绿竹生物成立于2001年11月,是一家致力于开发创新型人类疫苗和治疗性生物制剂,以预防和控制传染性疾病,并治疗癌症和自身免疫性疾病的生物技术公司,目前产品管线包括三款临床阶段的在研产品,包括核心产品LZ901,以及四款临床前阶段的在研产品。
从研发进度来看,公司自2009年开始进行人用单克隆抗体、双特异性抗体药物、重组病毒疫苗的研究,2017年获得单克隆抗体生物类似药临床批件2个,2019年获得治疗B细胞白血病及淋巴瘤的双特异抗体K193抗体注射液临床批件1个,2021年8月重组带状疱疹疫苗获准进入临床研究。
此前,公司还研究出了3种多糖蛋白结合疫苗、2种多糖疫苗和1种病毒灭活疫苗,此6种疫苗产品均转让给了北京智飞绿竹生物制药有限公司。

目前重组带状疱疹疫苗LZ901是绿竹生物的核心候选产品。从作用机理来看,该产品创新地采用四聚体抗原结构,让抗原本身就能够拥有较强的免疫原性,而在佐剂上选择使用氢氧化铝,即控制了副作用风险,也能有效诱导产生更高的中和抗体滴度和更强的细胞免疫反应。另外,四聚体抗原结构的采用也避免了因使用独特佐剂带来的较大不良反应。
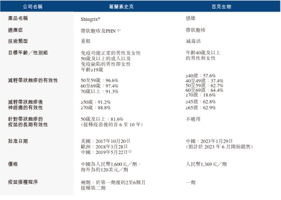
值得一提的是,在已经公布的与Shingrix头对头临床试验数据中,LZ901的安全性、细胞免疫、预防有效性的表现都具有相较Shingrix的显著优势,在体液免疫方面也达到和Shingrix相当的水准。
数据显示,在免疫原性方面,与Shingrix相比,LZ901能够于第一次疫苗接种后刺激快速产生更高水平的抗VZV抗体,且在疫苗全程接种(共2针)后抗VZV抗体的水平两者并无重大差异。
而在安全性方面,与Shingrix阳性对照组相比,低剂量及高剂量LZ901组观察到的AE频率和严重程度均远远较低。

从市场层面来看,全球带状疱疹疫苗市场规模预计将从2021年的24亿美元增长至2030年达到126亿美元,且超过96%的市场份额由重组蛋白技术疫苗占有,而当前全球唯一一款带状疱疹重组蛋白技术疫苗正是上文提到的葛兰素史克的产品Shingrix。

由于带状疱疹的治疗流程长,且对医疗资源会带来较大的压力,因此相关疫苗市场存在较大增长空间。
根据弗若斯特沙利文资料,按销售收入计,中国带状疱疹疫苗市场从2015年的零增加至2025年的108亿元,预计2021年至2025年的复合年增长率为103.8%,到2030年将达到281亿元的市场空间。中国市场目前只有GSK和百克生物的疫苗已获批。百克生物的感维虽是减毒活疫苗,但凭借国产首发进度优势获得了不小市场。

不过,LZ901还拥有价格优势。Shingrix定价为每针人民币1600元,每次治疗共注射两针;而LZ901的零售价预计约为500至800元一针,每个疗程共注射两针且不需要第三剂加强针,价格更经济实惠。
但是LZ901即使“千好万好”,最大问题还是“没有上市”。这也是公司估值和股价被压低的关键一点。
商业化“远水”解不了近渴
根据公司招股书信息,LZ901正在中国临床II期阶段,预计今年二季度启动III期临床试验,明年三季度申请国内生产许可,同时也已经在美国FDA临床I期试验当中。
也就是说,目前绿竹生物尚无在售产品,也未能产生商业化收入。由于目前二级市场投资18A企业偏向保守,因此现有财务表现在其估值评判中的权重被拉高。
数据显示,绿竹生物分别于2021年及2022年录得亏损及全面开支总额5.39亿元及7.25亿元。据招股申请书介绍,其绝大部分亏损均来自行政开支、研发开支及按公平值计入损益的金融负债公平值亏损。

绿竹生物在上市前的多轮融资中存在优先股以及相关赎回的条例,因而导致了财报中出现大额的金融资产公允价值损益,但其本身不影响现金变动。
除开以上因素,行政费用和研发费用才是费用端的主要构成要素。截至2022年,公司研发开支占其总现金运营成本的比例达到82.6%。
由于目前绿竹生物的核心产品处在II到III期研发的关键阶段,2021-2022年公司的亏损额也出现肉眼可见的增长。这一变化导致公司的现金流压力较为突出。

可以看到,截至今年2月末,公司银行结余及现金仅有2.07亿元,截至去年年末,公司现金储备甚至仅有6900万元。据招股申请书披露,绿竹将会把招股所获资金约40.7%将主要用于核心产品LZ901的临床开发、制造及商业化。所以对于公司来说,当务之急还是尽快实现核心产品商业化。
凭借不错的有效性及安全性、市场竞争环境和价格优势,未来绿竹生物实现核心产品放量商业化的前景依旧可观。其估值变化趋势也值得投资者保持一定关注。





