对于二级市场来说,能将一盒5片装类人胶原蛋白敷料卖出198元的巨子生物无疑是下一个“医美茅”。
尤其是疫情放开后,随着消费回暖,具有成长属性的医美赛道即刻变成了资本的心头肉。而上市首日表现平平的巨子生物(02367)也在短短的两个半月时间内,股价累计涨幅近8成达到58.8港元,市值一度接近500亿港元。
但涨潮快退潮也快。在3月22日股价触顶后,巨子生物股价迅速下跌,短短一个多月时间公司股价再度跌回40港元以下。截至4月25日,公司盘中股价最低为37.6港元,较此前高点下跌36.1%。
恰逢3月27日巨子生物披露了其2022年年报,投资者或许能从年报中找出公司股价快速下跌的原因。
依赖单一产品和烧钱营销
提到巨子生物,便不得不提及其“科学家创业”的故事。
早在巨子生物IPO前,拿着5000元科研启动金的范代娣夫妻在实验室里成功通过基因工程技术制备出重组胶原蛋白,由此拉开“胶原蛋白”造富序幕的故事便是资本市场广为流传。
该故事背后的核心价值在于强调巨子生物的研发属性,即公司能够通过技术先发优势掌握产业链关键环节。
事实也确实如此。早在重组胶原蛋白产业发展初期,各家普遍选择使用细胞来培育胶原蛋白,这样做的好处是与人体相似度高,但却成本过高。后来,成本低廉的细菌培养成为主流,共分为三条技术路线:大肠杆菌、毕赤酵母和酿酒酵母。其中的大肠杆菌路线步骤非常复杂,对厂家技术要求较高,具有一定的产业门槛。目前,仅有巨子生物、锦波生物等少数玩家掌握成熟技术。
加之重组胶原蛋白在功效性护肤品与医用敷料两大消费级赛道上的应用空间的想象力,让巨子生物形成了产业上的发展闭环。
这一点从其销售业绩可以看出。智通财经APP了解到,2022年,巨子生物的营收达到23.64亿元,较上一年增长52.3%;公司同期净利润达到10.01亿元,同比增长21%。

在营收增长的背后,拆解巨子生物的业务结构,其主要营收贡献来自于功效性护肤品。
目前,巨子生物旗下设有八大主要品牌,包括可复美、可丽金、可预、可痕、可复平、利妍、欣苷(SKIGIN)和参苷,全品类产品组合共计 106 项 SKU,涵盖功效性护肤品、医用敷料和功能性食品三大领域。
整体财务数据来看,2022年巨子生物功效性护肤品的营收15.6亿元,总营收占比达到66%。与此同时,公司医用敷料占比降至32.2%,营收为7.6亿元;而保健食品及其他的收入占比则降至1.8%,营收为4270万元。
虽然营收结构出现一定变化,但从产品角度来看,拳头品牌可复美的主导地位仍未改变。作为巨子生物的“头牌产品”,可复美在2022年的营收高达16.13亿元,为公司贡献了近7成的营收。

但实际上,可复美的核心品类为医用敷料,由于胶原蛋白成分的医用敷料价格高于透明质酸成分,因此在竞品中,竞品中的斐思妮的定价要远低于其他公司的产品。可复美价格与创福康近似,区别在于可复美使用重组胶原蛋白技术,而创福康使用的胶原蛋白来自动物源提取,而创福康的认证为Ⅲ类器械,而可复美为Ⅱ类器械。在可比的Ⅱ医用敷料产品中,可复美并不具价格优势。

不过在重金营销下,巨子生物的可复美终端获得较广泛的消费者认可,截至 2022年12月29日,可复美重组胶原蛋白敷料在天猫医用敷料热销榜排名第二。
以上反映在财报中显示为销售费用的剧增。过去三年,巨子生物的销售费用率快速提升。2019-2021年,公司的销售和经销开支分别为9380万元、1.58亿元和3.46亿元,占总营收比重从9.8%攀升至27.1%。到2022年,这个数字进一步达到29.86%,而金额也达到7.06亿元,同比增长104%,远高于当期营收增速。
相比之下,2022年巨子生物的研发支出为4400万元,虽然同比增长76.5%,但也仅占总营收的1.9%。

也就是说,虽然巨子生物在成立之初“科研属性”更高,但发展至今,公司俨然已变成了一家已营销驱动的企业,而非研发驱动。
技术壁垒或难保持,后续产品短期难担大任
虽然目前巨生物依旧是国内唯一一家可以大规模应用大肠杆菌技术生产重组胶原蛋白的企业,但客观来说,其技术壁垒还有待加厚。
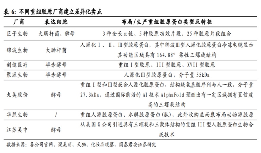
智通财经APP了解到,巨子生物的类胶原蛋白属于重组胶原蛋白领域中的重组人源化胶原蛋白,目前在国内已产业化该技术的企业还包括锦波生物、创健医疗、聚源生物、丸美及江苏吴中等。且值得一提的是,Ⅱ类器械的取证时间大概在3年左右,因此巨子生物竞争壁垒并不算高,后续可能面临竞争加大的风险。

另一方面,2022 年国家药监局正式发布了《重组胶原蛋白》行业标准,规定了重组胶原蛋白(作为原料和终端产品)在医疗和制药行业的标准;并正编制用于化妆品的胶原蛋白原料的技术标准。
在此背景下,功能性护肤以及医用敷料需求快速提升,巨子生物的功能性护肤以及医用敷料也得以快速发展,其营业收入由2019年的9.57亿元增长至2021年的15.55,年复合增长率为27.39%;同期净利润由5.52亿元增长至8.28亿元,年复合增长率为19.99%。未来,随着国内医美渗透率的提升,功能性护肤品以及医用敷料需求将进一步提升。
另外在后续管线方面,目前公司共有102种在研产品,包括美丽领域产品组合下的 49 种功效性护肤品、37种医用敷料及4种肌肤焕活产品;健康领域产品组合下的2种生物医用产品、7种功能性食品及3种特殊医学用途配方食品。
而预计首批作为第三类医疗器械产品的肌肤焕活产品最早将在2023年后获批,骨修复材料和可吸收生物膜预计取证时间分别为2024年和2026 年。
也就是说,巨子生物可复美后续的市场地位或受到挑战,但巨子生物目前的产品管线和研发管线中,还难以找到一款产品能为其带来第二条业绩增长曲线。由于目前的国内胶原蛋白市场,还尚未拥有一家占据绝对优势的巨头,因此巨子生物还处在技术红利释放的机遇期,但后续公司若不能持续推出爆款产品,或很难维持在功效性护肤品市场的地位,估值增长或面临一定阻碍。





