智通财经APP获悉,4月15日,财政部等部门发布关于2023年中国进出口商品交易会展期内销售的进口展品税收优惠政策的通知。通知明确,对2023年举办的广交会在商务部确定的展期内销售的免税额度内的进口展品免征进口关税、进口环节增值税和消费税。每个展商在本年度展会展期内累计享受税收优惠的展品类别、销售数量或金额上限按规定执行。享受税收优惠的展品不包括国家禁止进口商品,濒危动植物及其产品,烟、酒、汽车以及列入《进口不予免税的重大技术装备和产品目录》的商品。
全文如下
关于2023年中国进出口商品交易会展期内销售的进口展品税收优惠政策的通知
财关税〔2023〕5号
广东省财政厅,海关总署广东分署、广州海关,国家税务总局广东省税务局,中国对外贸易中心:
为支持办好中国进出口商品交易会(以下简称广交会),经国务院批准,现就有关税收政策通知如下:
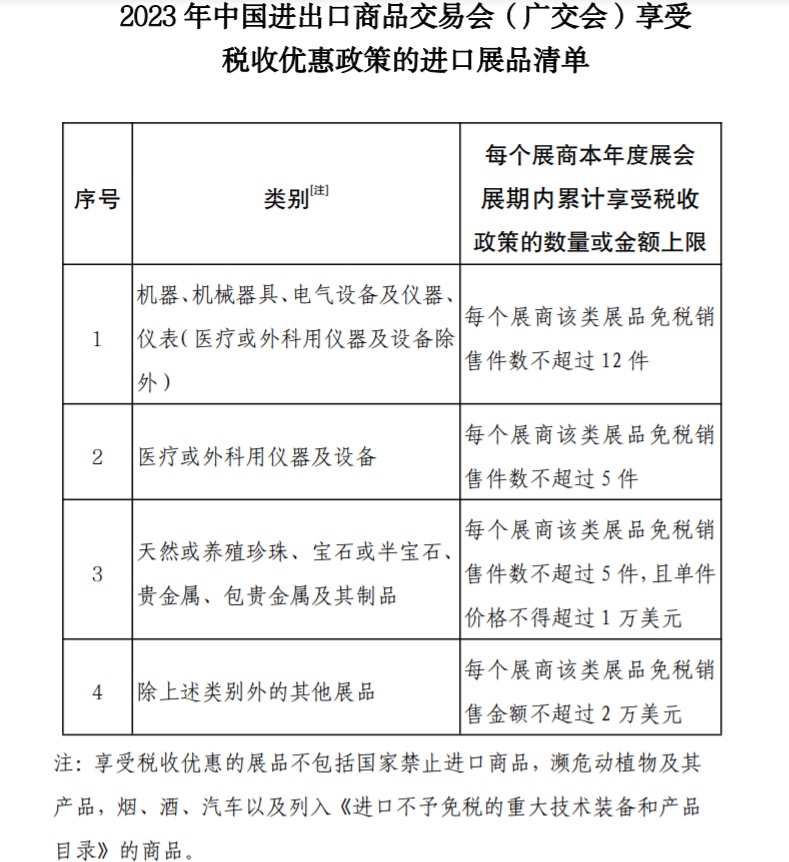
一、对2023年举办的广交会在商务部确定的展期内销售的免税额度内的进口展品免征进口关税、进口环节增值税和消费税。每个展商在本年度展会展期内累计享受税收优惠的展品类别、销售数量或金额上限按附件规定执行。
二、享受税收优惠的展品不包括国家禁止进口商品,濒危动植物及其产品,烟、酒、汽车以及列入《进口不予免税的重大技术装备和产品目录》的商品。
三、对每个展商展期内销售的超出享受税收优惠政策的展品清单类别范围或销售额度的展品,以及展期内未销售且在展期结束后又不复运出境的展品,按照国家有关规定照章征税。
四、展商名单及展期内销售的进口展品清单,由承办单位中国对外贸易中心或中国对外贸易中心集团有限公司向广州海关统一报送。
五、对享受政策的展期内销售进口展品,海关不再按特定减免税货物进行后续监管。
六、每届展会结束后6个月内,中国对外贸易中心应向财政部、海关总署、税务总局报送政策实施情况。
附件:2023年中国进出口商品交易会(广交会)享受税收优惠政策的进口展品清单
财政部 海关总署 税务总局
2023年4月15日

本文选编自“财政部官网”,智通财经编辑:张金亮。




