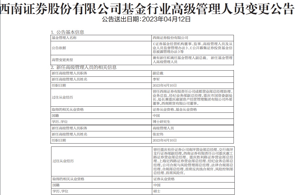
智通财经APP获悉,4月12日,西南证券发布其基金行业高级管理人员变更公告,副总裁张纯勇离任,新任李军为副总裁,新任张宏伟为高级管理人员,任职日期2023年4月10日。

资料显示,李军,曾任西南证券有限责任公司成都营业部总经理助理、业务总监,经纪业务部副总经理,重庆市国资委副处长、处长兼重庆渝富资产经营管理集团有限公司外部董事,西南期货有限公司董事。长、处长兼重庆渝富资产经营管理集团有限公司的外部董事,以及在西南期货有限公司担任董事。
张宏伟,曾任重庆有价证券公司南坪营业部总经理、交行南坪支行证券部副经理,西南证券有限责任公司重庆惠工路证券营业部总经理、重庆胜利路证券营业部总经理、上海定西路证券营业部总经理、经纪业务总部总经理,公司合规与风险管理部总经理、法律合规部总经理、合规部总经理、首席反洗钱合规官、风险控制部总经理、首席风险官。





