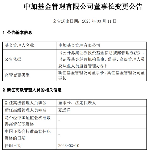
智通财经APP获悉,3月11日,中加基金发布董事长变更公告,因工作安排董事长、法定代表人夏英离任,夏远洋出任新董事长、法定代表人。该述变更事项已经中加基金董事会审议通过,并按有关规定向监管机构进行备案。截至2022年底,中加基金公募总规模1219亿元,非货管理规模1125亿元。

公告显示,夏远洋是对外经济贸易大学管理学硕士毕业,现任中加基金董事长,2002年7月加入北京银行,从事银行公司治理相关工作;2007年10月起历任朝外支行行长助理,总行资产托管部副总经理,国际业务部副总经理(主持工作)、资金交易部副总经理(主持工作),分行纪委书记等职务,其中于2012年12月至2014年3月参与筹备中加基金并担任公司首任督察长。
夏远洋就任后,将成为中加基金成立以来的第三位董事长,而这三位董事长均出自于大股东北京银行。
据了解,中加基金成立于2013年3月,是第三批银行系试点基金公司,公司注册资本4.65亿元,注册地为北京,目前共有六家股东,分别为北京银行股份有限公司(持股比例44%)、加拿大丰业银行(持股比例28%)、有研科技集团有限公司(持股比例5%)、北京乾融投资(集团)有限公司(持股比例12%)、中地种业(集团)有限公司(持股比例6%)、绍兴越华开发经营有限公司(持股比例5%)。
成立至今,中加基金公募管理规模稳健攀升,公司管理规模连续10年稳健增长,每年都是正增长,公募管理规模实现了复合年均增长率45%的稳步增长,明显高出了行业平均增速。在2016年一时兴起的委外投资和机构化投资趋势中,中加基金管理规模当年大增239亿元,随后的2018年-2019年又连续两年规模增长超200亿元,在2020年规模站上了千亿大关。截至2022年底,中加基金公募总规模1219亿元,位居行业43位;非货管理规模1125亿元,位居34位。
业绩方面,数据显示,截至2022年底,公司权益类基金绝对收益排名行业第8位;偏债类基金绝对收益排名行业第10位;近七年纯债类基金绝对收益更排名行业第一,收益率达37.98%。
值得注意的是,2023年以来共有39家基金公司发生高管变更,涉及64名高管,其中包括15名董事长、13名总经理、35名副总经理。2月中下旬,公募行业更迎来董事长“扎堆”离任,接连有新华基金、易米基金、建信基金、富荣基金发布董事长离任公告。
从最近的消息来看,3月2日新华基金发布高管变更公告,新华基金董事长翟晨曦因个人原因离任,总经理于春玲自2月28日起代任董事长一职。同日,易米基金也发布董事长变更公告,官宣梁旭自2023年2月28日起新任公司董事长一职,原董事长郭之英改任公司副董事长。
另外,今年以来还有先锋基金原董事长张松孝离任,原总经理Wong Leah Kuen升任董事长,龙涌任总经理;上投摩根基金原董事长陈兵、建信基金原董事长刘军先后卸任。国寿安保基金总经理更迭,原总经理左季庆离任,鄂华新任总经理。
前海开源基金首席经济学家杨德龙认为,2023年以来高管频繁变动,每家基金公司可能都有不同的原因,总体来看,可能与年后的时间节点有关,针对高管2022年年终的业绩考核,基金公司董事会也会做相应的评估,根据结果进行部分调整,或成为年初以来高管频繁变动的原因。
公募市场相关人士表示,公募基金是市场化程度较高的机构,高管人才的变动是正常的现象。不仅公募高管,公募基金经理也具有较高的流动性,尤其是在大资管行业发展背景下,公募核心高管团队和投研人才受到了各类机构的追逐,各家机构也推出更为积极有效的激励约束机制,都为行业人才提供了施展才华和能力的广阔空间。





