恒指公司:恒生国指ESG增强指数新纳入小鹏汽车-W(09868)
375
3月1日
+关注
陈筱亦
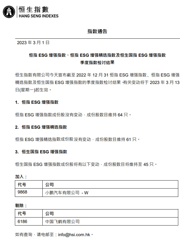
智通财经APP获悉,3月1日,恒生指数公司公布恒生国指ESG增强指数的季度审议结果,新纳入小鹏汽车-W(09868),该调整将于2023年3月13日(周一)生效。
相关港股
小鹏汽车-W
09868
60.650
-106.00%
相关阅读
小鹏汽车(XPEV.US)将于3月17日公布Q4及全年业绩
2月21日 | 李均柃
光大证券:中国飞鹤(06186)市占仍在稳步提升 维持“增持”评级
2月20日 | 陈宇锋
中国飞鹤(06186)2月10日注销1515.5万股已回购股份
2月10日 | 曾子渊
新造车势力1月销量普跌!国补退出后 新能源车卖不动了?
2月8日 | 徐文强
招商证券(香港):维持小鹏汽车-W(09868)“增持”评级 目标价50港元
2月7日 | 陈宇锋