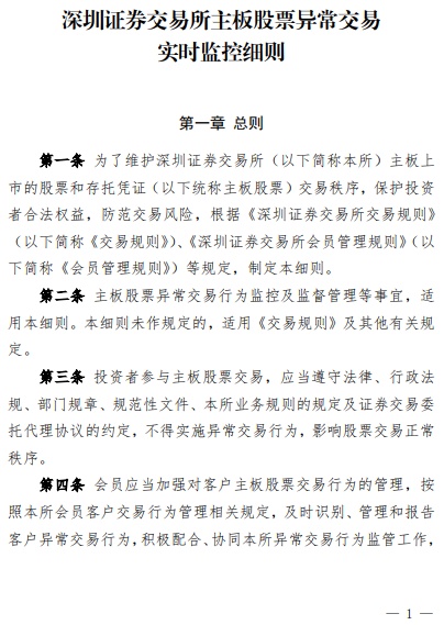
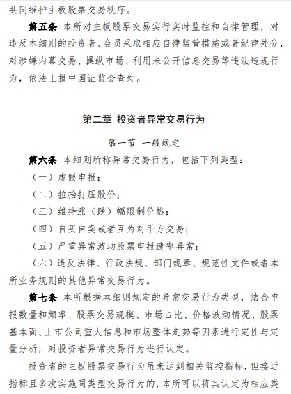
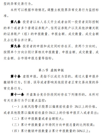
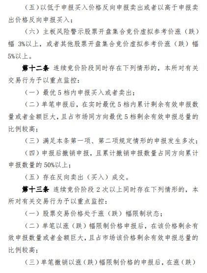
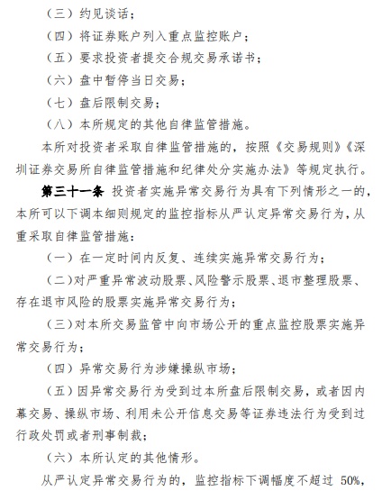
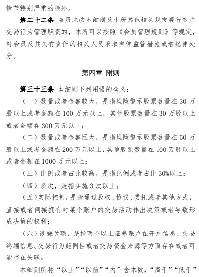
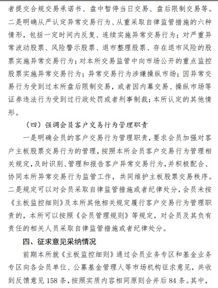
智通财经APP获悉,2月17日,深交所发布《主板股票异常交易实时监控细则》。明确5大类主板异常交易行为的定义、构成要件与量化标准,明确主板异常交易行为的认定要求和调整机制,完善盘中虚假申报等部分异常交易行为监控指标,在拉抬打压类指标中新增反向交易情形,提升监管精准度和有效性。明确采取自律监管措施及从重情形。对实施异常交易的投资者可采取口头警示、书面警示、约见谈话、限制交易等自律监管措施,将严重异常波动股票、风险警示股票、退市整理股票列入重点监控范围,明确可从严认定、从重采取自律监管措施的情形,着力防范交易风险。
原文如下:
关于发布《深圳证券交易所主板股票异常交易实时监控细则》的通知
深证上〔2023〕104号
各市场参与人:
为了落实全面实行股票发行注册制相关要求,加强主板股票异常交易行为监管,维护股票交易秩序,保护投资者合法权益,本所制定了《深圳证券交易所主板股票异常交易实时监控细则》,经中国证监会批准,现予以发布,自按照《首次公开发行股票注册管理办法》发行的首只主板股票上市首日起施行。
深圳证券交易所
2023年2月17日


















本文编选自“深交所”官网,智通财经编辑:陈雯芳




