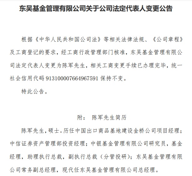
智通财经APP获悉,2月3日,东吴基金管理有限公司发布公告称,经工商行政管理部门核准,东吴基金管理有限公司法定代表人变更为陈军,相关工商变更手续已办理完毕。据悉,去年12月,东吴基金发布公告称,总经理兼财务负责人邓晖离任,东吴基金常务副总经理陈军代任总经理一职。

公告显示,陈军历任中国出口商品基地建设金桥公司项目经理;中信证券资产管理部投资经理;中银基金管理有限公司研究员,基金经理,助理执行总裁,副执行总裁(分管投研);东吴基金管理有限公司常务副总经理,现代任东吴基金管理有限公司总经理。
公开资料显示,陈军从业已超15年,从2006年10月开始担任基金经理,历任管理基金数为10只,任职期间最佳基金回报率为554.64%。同花顺iFind数据显示,截至2022年三季度末,东吴基金的基金数量共33只,管理规模为246.13亿元,与二季度末基本持平。

2月2日,东吴基金总经理陈军发表市场观点。陈军认为,2023年A股市场向上机会可能大于向下风险。陈军表示,随着2022年的震荡回调,A股市场估值持续下行,整体估值已达到近五年相对较低水平,从估值角度而言,当前时点A股投资性价比值得关注。值得注意的是,陈军此前在采访中表示,他配置的重点是成长股,未来几年的黄金赛道可能就是清洁能源,这条赛道足够长、足够宽、足够深。





