早间重磅新闻速览
1、蒙脱石散一夜脱销!概念股要“嗨”?康芝药业、方盛制药已登顶人气榜
重要程度:★★★★
2023年伊始又迎来一波抢药潮,这次是止泻药蒙脱石散。近日,一张“XBB1.5毒株在美国登顶,此毒株主攻心脑血管和肚子,建议准备蒙脱石散”的截图在市场上迅速流传,随后蒙脱石散药物开始遭到疯抢,一夜脱销。
对上海市民对于欧美地区毒株BQ.1和XBB传入的担心,上海市疫情防控工作领导小组专家组成员袁政安表示,目前上海所发现的奥密克戎BQ.1和XBB毒株,尚未在社会面上造成本土传播。
蒙脱石散的热度飙升也影响到了相关概念股,相关个股康芝药业、方盛制药目前已在东方财富人气榜登顶,分别位列第一、第二。
除了康芝药业、方盛制药有蒙脱石散药物销售之外,目前市场上常见的蒙脱石散品牌药物包括新必奇、思密达、仁和、康恩贝等,还涉及先声药业、康恩贝、易明医药、金城医药等多只概念股。
业内人士指出,按照此前布洛芬、连花清瘟的炒作来看,相关概念股股价终将回落,面对蒙脱石散的市场热度,投资者要保持谨慎,警惕其中的概念炒作风险。
2、节后红盘概率大?数据告诉你答案
重要程度:★★★★
从过去10年的数据来看,元旦节后的5个交易日,主要指数均是出现了7次上涨,概率为70%。其中,跌幅最大的年份是2016年,沪指跌幅达-9.97%。这里需要注意的是,2016年元旦期间因受熔断影响,元旦节假日前后主要指数跌幅较大,在近年来属特殊情况。
据国金证券统计,从行业板块来看,过去10年的数据显示,1月份上涨概率较大的申万一级行业主要有银行、石油化工、电子、电力设备以及军工,或许是可以参考布局的方向。

3、央行召开重磅会议!谈及稳增长、金融市场、保交楼
重要程度:★★★★
中国人民银行货币政策委员会2022年第四季度(总第99次)例会于12月28日召开。
会议指出,当前全球经济增长放缓、通胀高位运行,地缘政治冲突持续,外部环境动荡不安,国内经济恢复的基础尚不牢固,需求收缩、供给冲击、预期转弱三重压力仍然较大。要坚持稳字当头、稳中求进,强化跨周期和逆周期调节,加大稳健货币政策实施力度,要精准有力,发挥好货币政策工具的总量和结构双重功能,增强信心,攻坚克难,着力稳增长稳就业稳物价,着力支持扩大内需,着力为实体经济提供更有力支持。
4、2023年首家停牌核查!“百年老店”全聚德股价半月翻倍
重要程度:★★★
2023年A股第一家停牌核查的上市公司驾到——全聚德,公司股票自2023年1月3日开市起停牌,自披露核查公告后复牌。此前半个月(2022年12月16日至2022年12月30日),因涉酱香白酒及预制菜两大概念,其股价共出现4次异动,累计上涨106%。
5、新冠药、疫苗研发与供应提速 上市药企“铆劲”增产
重要程度:★★★
1月2日晚间,多家上市公司发布主要产品研发、产线建设,以及募集资金进展相关公告。其中,君实生物披露了新冠药物VV116合作研发进展,科兴制药披露了新冠小分子口服药研发进展,联影医疗、奕瑞科技、博瑞医药、热景生物、奥泰生物等多家公司披露了募投项目进展。
6、深市年报预约披露时间出炉,金三江拔得头筹
重要程度:★★★
深交所上市公司2022年年报预约披露时间出炉,金三江拔得头筹,将于2023年2月9日率先披露。美利云将于2月10日披露。ST中基、凯瑞德、新瀚新材将于2月18日披露。值得一提的是,沪市预约披露时间最早的上市公司为和邦生物、康缘药业、东宏股份,披露时间为2023年2月21日。使得金三江成为沪深两市2022年年报预约披露时间最早的上市公司。
7、全年销量超180万辆!比亚迪涨价 还将发布仰望首款车型
重要程度:★★★
2023年1月2日晚间,比亚迪在港交所公告称,2022年12月 新能源 汽车销量23.52万辆,同比增长150%;2022年全年新能源汽车销量186.35万辆,同比增长208.64%。
点评:券商普遍看重比亚迪销量增长带来规模效应。其中,安信证券发布研报称,随着总量以及收入扩张,单车折旧摊销、费用率有望持续下行,进而实现较高的盈利弹性。
8、特斯拉Q4交付数据再创历史新高 仍稍稍不及华尔街预期
重要程度:★★★
根据特斯拉披露,公司在2022年的最后一个季度交付405,278辆车,生产数据则达到439,701辆。综合计算全年数据,特斯拉在2022年总共交付131万辆车,生产数据则达到136.9万辆,均为公司历史上首度“破百”。
虽然公司的经营数据仍属于“高增长”范畴,但并未达到华尔街苛刻的预期。根据FactSet的数据,分析师们的一致预期四季度交付42.7万辆新车,预测区间分布在40.9万至43.3万之间。
9、元旦档电影票房收入超5亿 上市公司再接再厉角逐春节档
重要程度:★★★
电影市场活力重燃,元旦档期间(2022年12月31日至2023年1月2日),截至1月2日18时,国内电影票房收入突破5亿元。灯塔数据显示,目前已有4部电影定档春节期间上映。分别为《流浪地球2》、《无名》、《满江红》以及系列动画片《熊出没·伴我“熊芯”》,上述四部电影背后,有82家公司(未去重)参与出品发行环节,共享票房蛋糕。其中,阿里影业、万达电影、中国电影等公司参与了多部影片。
10、证监会最新发声,依法取缔富途控股、老虎证券增量非法业务活动
重要程度:★★★
2022年12月30日,证监会最新消息显示,推进富途控股、老虎证券非法跨境展业整治工作。受此影响,富途控股大跌31%,老虎证券跌超28%。
具体来看,证监会拟要求富途控股、老虎证券对违法违规行为进行整改。取缔增量非法业务活动,禁止招揽境内投资者及发展境内新客户、开立新账户。妥善处理存量业务,允许存量境内投资者继续通过原境外机构开展交易,但禁止境外机构接受违反我国外汇管理规定的增量资金转入此类投资者账户。
11、香港特区政府政务司司长陈国基:香港争取最早在1月8日实施与内地首阶段通关。
12、深交所:禁止从事学前教育等业务的企业在创业板上市。
13、元旦节假期国内旅游出游5271万人次,按可比口径恢复至2019年元旦节假日同期的42.8%。
14、成都购房政策再放宽 父母投靠成年子女入户可购买一套住房
15、中药协会:严厉打击恶性竞争、哄抬药价等违法违规行为。
财经日历
自选哥提示,今日无新股申购和上市。
1、提示 国内成品油开启新一轮调价
2、22:45 美国12月Markit制造业PMI终值
机会提前看
自选哥梳理市场关注的投资机会发现,免税、虚拟电厂受关注度较高。
1、连续7天单日销售额破亿!海南免税店又火了
据央视财经,海口海关介绍,12月13日到19日,海南离岛免税单日销售金额,已连续7天超1亿元,免税市场逐步“回暖”。携程公共事务部总监陈理楠也表示,截至2022年12月29日,元旦期间海南酒店订单对比去年同时段增长34%,机票订单增长17%。同时,2023年元旦假期海南进港机票单程含税均价为1288元,同比去年上涨60%以上。
首创证券认为,在海南政策大力支持下,以及防疫政策优化后,海南旅游客流显著回暖,预计2023年免税景气度将持续回升,重点关注中国中免、王府井。
2、全国统一电力市场建设加速推进,虚拟电厂蓝海市场打开
12月30日,2023年全国能源工作会议在北京召开。会议强调,要着力深化重点领域改革,加快全国统一电力市场体系建设,加强能源法治建设;要着力加强能源管理,加强行政执法;要着力加强能源国际合作,构建更高质量的能源国际合作体系;要着力以高质量党建引领能源高质量发展。
东方证券认为,未来大规模需求侧资源成为电力行业的主角,具有资源整合能力的聚合商有望胜出。 投资建议:
1)电网下属信息化企业: 依托电网公司的资源优势, 是当前虚拟电厂领域主力军, 推荐远光软件,建议关注国网信通;
2)电力信息化领域企业: 在电力领域具有技术储备,具备虚拟电厂系统建设和优化的能力, 建议关注朗新科技、东方电子;
3)新能源领域企业: 在虚拟电厂调节可控资源方面具有独特优势, 建议关注国能日新。
3、血制品 | 多地免疫球蛋白制品受到追捧、血制品终端需求显著上升。
4、元宇宙| CES 2023将引入元宇宙和Web3专场。
5、出境游 | 元旦跨境机票预订量同比大增 机构看好出境游行业复苏。
后市研判
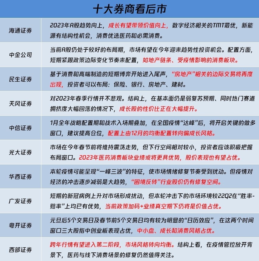
中信证券认为,全年关键做多窗口即将开启,配置偏成长风格;中金公司认为,当前A股仍处于较好的布局期。
1、中信证券:全年关键做多窗口即将开启,配置偏成长风格
中信证券认为,2023年是A股的“转折之年”,1月全年战略配置期和战术入场期叠加,在全国疫情“达峰”后,将开启关键的做多窗口,建议提高仓位,配置上由2022年12月的均衡配置转向偏成长风格。聚焦“四大安全”领域,包括能源资源安全的储能、风光,科技安全的半导体、数字经济产业,国防安全的导弹、航发产业链,粮食安全的种业;同时关注医疗器械、合成生物、工业自动化。
2、中金公司:当前A股仍处于较好的布局期
中金公司认为,当前A股仍处于较好的布局期,随着疫情影响逐步消退、中国增长走向实质性复苏,市场有望在今年迎来趋势性投资机会。配置建议:短期紧跟政策边际变化的节奏,中期偏成长。
3、海通证券:2023年成长有望带领价值向上
海通证券认为,价值与成长的相对强弱主要取决于二者基本面相对走势,如利润增速差和ROE差。市场环境也会影响风格,牛市成长通常占优,熊市价值通常占优,震荡市规律不明显。2023年A股趋势向上,成长有望带领价值向上,数字经济相关的TMT最优,新能源有结构性机会,消费优选医药和必需消费。

上市公司正面负面公告
偏正面方面,自选哥提示关注中国稀土拟募资收购江华稀土股权等;偏负面公告方面,关注金杯汽车原子公司金杯车辆被裁定破产重整等。
偏正面公告
1、中国稀土:拟定增募资不超20.3亿元 用于收购江华稀土94.67%股权
2、健之佳:免费发放1000万元的布洛芬片或对乙酰氨基酚
3、舒泰神:STSA-1002注射液申报新药临床试验申请获得受理
4、国盛金控:中国证监会核准国盛证券恢复正常经营事项
5、深纺织A:拟购买恒美光电100%股权 优化偏光片产业链布局
6、易成新能:控股股东拟1亿元-2亿元增持股份
7、奥维通信:拟投建5GW高效异质结(HJT)太阳能电池及组件项目
8、众生药业:创新药RAY1216片用于治疗轻型和普通型新冠病毒感染患者完成Ⅲ期临床试验全部患者入组
9、爱玛科技:预计2022年度净利润16.8亿-20亿元,同比增长153%-201%
偏负面公告
1、金杯汽车:金杯车辆被裁定破产重整
2、久日新材:2023年1月1日起对全资子公司常州久日进行临时停产
3、航亚科技:华睿互联拟减持公司不超5.38%股份
4、亿利洁能:控股股东拟减持公司不超5%股份
5、大丰实业:实控人拟增持股份 五名高管计划减持不超3.67%的股
6、兆日科技:控股股东及实控人拟合计减持不超2%股
解禁名单
从解禁比例来看,未来五日侨银股份解禁比例达73.95%,其次解禁比例居前的分别为威博液压和美之高;从解禁市值来看,宁德时代、中国移动、国芯科技等股解禁市值居前。

海外市场
自选哥提示,上周五美股三大指数集体收跌,结束了自2008年以来最糟糕的一年;热门中概股多数收跌,富途控股跌31%;纽约黄金期货价格小幅收高;美国WTI原油期货收跌。

海外资产行情简述
1、美股市场:上周五美股三大指数集体收跌,结束了自2008年以来最糟糕的一年。截至收盘,道琼斯指数跌0.22%,报33,147.25点;标普500指数跌0.25%,报3,839.50点;纳斯达克综合指数跌0.11%,报10,466.48点。在2022年里,道指累跌了8.78%,标普累跌19.44%,纳指累跌33.10%。
2、中概股:热门中概股多数收跌,富途控股跌31%,好未来跌4.86%,新东方跌3.39%,蔚来跌2.40%,小鹏汽车涨0.61%,理想汽车涨4.67%。
3、贵金属市场:纽约黄金期货价格周五小幅收高。在2022年,黄金期货价格录得0.1%的跌幅。黄金市场交易商仍期待美联储在2023年放慢加息步伐。在2022年9月份,美联储的连续加息行动一度使黄金期货价格降至两年多以来的最低水平,此后逐渐反弹。
4、原油市场:美国WTI原油期货周五收跌。纽约商品交易所2月交割的西德州中质原油(WTI)期货价格上涨1.86美元,涨幅为2.4%,报收于每桶80.26美元。按照最活跃合约计算,WTI原油在2022年上涨6.7%。
5、欧股市场:截至收盘,德国DAX30指数收跌1.65%,全年累跌11.23%。法国CAC40指数跌1.55%,欧洲斯托克50指数跌1.51%。
本文编选自“腾讯自选股”;智通财经编辑:陈雯芳。




