【头条公告掘金】
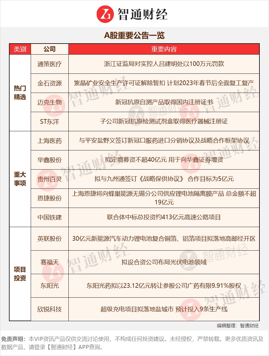
欣锐科技(300745.SZ):超级充电项目拟落地盐城市,预计投入9条生产线
欣锐科技公告称,公司拟与盐城市城南新区开发建设投资有限公司签署协议,拟共同注册成立注册资本1.32亿元的合资公司,并投资3.6亿元用于超级充电项目。
据悉,设立的新公司主要从事超级充电的技术研发、生产、测试、销售等业务,包含建设充电桩核心模块及车桩充电智能应用等内容。一期总投资约1.6亿元,拟投入3条生产线。二期总投资约2亿元,拟投入6条生产线。项目公司由盐城或其指定主体持股38%,公司持股62%。
点评:欣锐科技是新能源汽车电源总成龙头,2006年初进入新能源汽车产业,拥有车载电源原创性核心技术的全部自主知识产权,技术实力领先。
2022 年上半年,公司实现销售收入6.17 亿元,同比增长58%;归母净利润受原材料价格上涨、芯片短缺和疫情反复等因素影响为0.03 亿元,同比下降70%。截至2022 年,公司的主要客户有比亚迪、小鹏、极氪、吉利、长城、本田、现代等。
新能源汽车电源总成主要由车载充电机(OBC)、直流变压器(DCDC)、高压配电箱(PDU)组成。800V高压渐成趋势,SIC材料则具有耐高压、耐高温、高频等优点,热损耗可降低50%,传导率高达98.5%,已成为支撑800V高压平台的关键技术。欣锐科技前瞻布局SIC解决方案,产品主要基于SIC材料研发制造,深度受益于电动车800V高压化趋势。
市场来看,2022年7月国内OBC装机量为44万套(+104%);欣锐科技的装机量为3.2万套(+119%),市场份额7.3%,排名第5。随着比亚迪DMI 车型、极氪001、小鹏P7等优质车型进一步提高交付量,欣锐科技的市占率仍有较大的提升空间。
【重点公告掘金】
恩捷股份(002812.SZ):上海恩捷将向蜂巢能源无锡分公司供应锂电池隔离膜产品总金额不超19亿元
恩捷股份发布公告表示,公司控股子公司“上海恩捷”与“蜂巢能源”无锡分公司签订《货物供应保证框架协议》,上海恩捷2023年度将按照协议约定向蜂巢能源供应锂电池隔离膜产品,不含税总金额不超过19亿元。
点评:恩捷股份自2018年进军锂电池隔膜领域,隔膜业务发展迅速,截至2021年底公司已在上海、无锡、江西、珠海、苏州等地布局隔膜生产基地,产能规模达50亿平米,出货量超30亿平米,覆盖产品品类丰富超110种。
公司凭借自身产品、技术、成本等竞争优势,积极扩展海内外市场,已成功进入全球主流电池厂商的供应链,与国内外锂电池生产商都建立了良好的合作关系,例如松下、三星、LGES、宁德时代、比亚迪、国轩高科等。
2021年公司与亿纬锂能、宁德时代等电池公司合资建厂,与海内外客户签订长期供货协议,提前锁定下游需求,稳定收入来源。上半年随着市场需求增大和新产品的不断开发,锂电池隔膜产品收入大幅增长。
安彩高科(600207.SH):拟于现有三大玻璃生产基地投建年产能75万吨硅基材料项目
安彩高科公告称,为进一步降低原材料采购成本,保障石英砂供应安全,提升玻璃业务市场竞争力,公司在现有的安阳、焦作、许昌三大玻璃生产基地投资建设合计年产能75万吨硅基材料项目,通过对外购石英砂矿石加工后供应公司玻璃窑炉生产使用。
点评:公司曾是彩色玻壳龙头,2008年开始向光伏玻璃转型,未来将以光伏玻璃为支柱,逐渐向光热玻璃、药用玻璃等高端玻璃产业延伸。
光热玻璃方面,目前国内仅有艾杰旭(外资)(700t/d)与安彩(600t/d)具备光热玻璃批量生产能力,安彩凭借其天然气、原材料布局带来的成本优势,未来有望实现光热玻璃国产替代。
根据西部证券预计,公司2022-2025年有效产能为62/98/161/184万吨,CAGR 为44%;与晶澳签订8910 万㎡采购协议。公司为中原地区优势供应商,随着隆基、金萌等组件厂商陆续在河南建厂,公司贴近目标客户,预计未来将延续满产满销的趋势。
公司全资子公司河南安彩“光热科技”是全球第二家具备批量生产光热玻璃技术的企业,产品批量应用于青海、甘肃、迪拜等国内外大型光热电站项目,累计销售光热玻璃130万平米,取得了客户的广泛认可。
【A股重要公告一览】

【免责声明】本VIP资讯产品仅供交流讨论使用,不构成任何投资建议。未经授权,严禁转载。更多优质资讯及数据产品,请登录【智通财经】APP查询。




