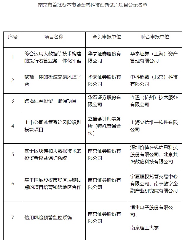
智通财经APP获悉,12月15日,证监会公示南京市首批资本市场金融科技创新试点项目名单,截至目前,12个申报项目已通过项目征集、遴选评审、专业评估等环节,拟纳入南京市首批资本市场金融科技创新试点。


本文便选自“证监会”官网,智通财经编辑:叶志远。
智通财经APP获悉,12月15日,证监会公示南京市首批资本市场金融科技创新试点项目名单,截至目前,12个申报项目已通过项目征集、遴选评审、专业评估等环节,拟纳入南京市首批资本市场金融科技创新试点。


本文便选自“证监会”官网,智通财经编辑:叶志远。