
今日聚焦
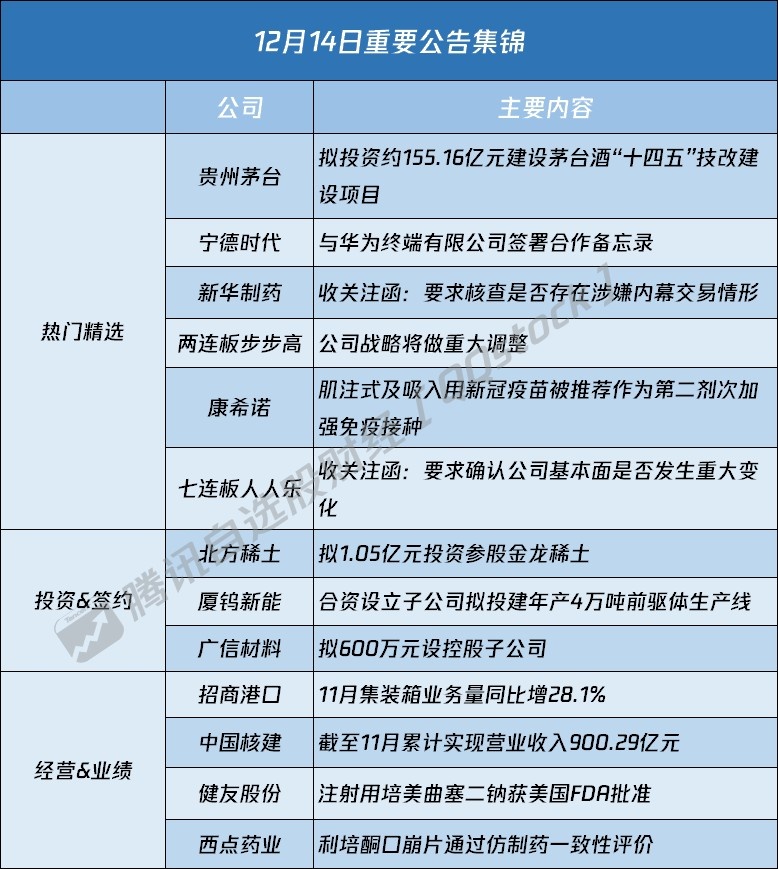
贵州茅台:拟投资约155.16亿元建设茅台酒“十四五”技改建设项目
贵州茅台公告,拟投资约155.16亿元建设茅台酒“十四五”技改建设项目。本项目建设地点位于茅台镇太平村和中华村,规划建设制酒厂房68栋、制曲厂房10栋、酒库69栋及其相关配套设施,建成后可新增茅台酒实际产能约1.98万吨/年,储酒能力约8.47万吨,后续公司将根据市场情况和公司实际具体安排投产进度。
此外,同日公告,贵州茅台拟每股派现金红利21.91元,合计拟派发现金红利275.23亿元
宁德时代:与华为终端有限公司签署合作备忘录
12月14日,宁德时代新能源科技股份有限公司与华为终端有限公司在福建宁德签署合作备忘录。根据合作备忘录,双方将就华为智选车项目展开积极探讨,实现优势互补、合作共赢。华为终端将推荐宁德时代作为华为智选车合作伙伴汽车动力电池的第一优选合作伙伴。
新华制药收关注函:核查是否存在涉嫌内幕交易情形
新华制药收深交所关注函:关注到近期公司股价涨幅较大,最近10个交易日触及三次涨幅异动,要求结合近期行业发展趋势、行业政策变化等具体情况,说明对公司生产经营的具体影响,并进行充分的风险提示。核查公司董事、监事、高级管理人员及其直系亲属是否存在买卖公司股票的行为,是否存在涉嫌内幕交易的情形。
两连板步步高:公司战略将做重大调整
步步高披露股票交易异常波动公告,公司战略将做重大调整,超市业态自2022年四季度开始,通过关停并转从四川市场全面退出,江西市场大幅收缩至新余、萍乡、宜春三地(临近湖南的城市);湖南、广西两省也将同步关停并转低效亏损门店;经公司财务部门初步测算,预计将产生闭店损失金额约3亿元-5亿元。
康希诺:肌注式及吸入用新冠疫苗被推荐作为第二剂次加强免疫接种
康希诺公告,公司肌注式新冠疫苗及吸入用新冠疫苗被推荐作为第二剂次加强免疫接种。
七连板人人乐收关注函:要求确认公司基本面是否发生重大变化
人人乐收关注函:自2022年12月6日起,公司股票连续七个交易日涨停,连续三次触及股价异动标准,要求确认是否存在应披露而未披露的重大信息,公司基本面是否发生重大变化。
多瑞医药:布洛芬混悬液正按计划组织生产 尚未形成销售
多瑞医药发布股价异常波动的补充公告,公司于2022年8月取得布洛芬混悬液的药品注册批件,截至本公告披露之日,国内共有11家企业取得该品种的药品注册批件。公司目前正在按计划组织生产,尚未形成销售,产品形成规模化销售需要一定时间。产品投放市场受行业政策、竞争加剧、供求关系等多种因素影响,具有不确定性。
华夏幸福:以下属公司股权实施债务重组及股权激励
华夏幸福公告,公司以所持有的下属公司幸福基业物业服务有限公司100%股权等搭建“幸福精选平台”,并以“幸福精选平台”预测估值500亿元的八折或七五折价格,以“幸福精选平台”不超过49%的股权与金融及经营债权人实施债务重组,公司对本次债务重组安排设置早鸟期(即2022年12月31日之前为早鸟期),在早鸟期内选择债务重组的债权人即可享受七五折价格实施本次债务重组。公司以所持有的下属公司华夏幸福产城(北京)运营管理有限公司100%股权等搭建“幸福优选平台”,并以“幸福优选平台”预测估值521.4亿元的八折或七五折价格,以“幸福优选平台”股权与经营债权人实施债务重组,在早鸟期内选择债务重组的经营债权人即可享受七五折价格实施本次债务重组。
东北制药:公司产品对乙酰氨基酚入选发热症状常用药物
东北制药发布异动公告,根据国务院联防联控机制发布的《新冠病毒感染者居家治疗常用药参考表》,公司产品对乙酰氨基酚入选发热症状常用药物。由于药品生产、销售情况受到市场环境变化等因素影响,具有一定的不确定性。
道恩股份:积极供应口罩布聚丙烯熔喷专用料
道恩股份发布股价异动公告,近期,公司作为国内口罩布聚丙烯熔喷专用材料主要生产企业受到社会高度关注,相关媒体和投资者对公司口罩布聚丙烯熔喷专用料生产供货情况进行了报道和关注,公司目前正在全力生产,积极供应口罩布聚丙烯熔喷专用料。2021年度,公司聚丙烯熔喷料销售收入为5.2亿元,占母公司营业收入的29.74%,占公司合并营业收入的12.21%。
吉林敖东:控股子公司获得20个中药配方颗粒上市备案凭证
吉林敖东公告,近日,公司控股子公司吉林敖东延边药业股份有限公司获得20个《中药配方颗粒上市备案凭证》,截至公告刊登之日已累计获得276个《中药配方颗粒上市备案凭证》。
方盛制药:拟230万元受让“强力枇杷露”药品的所有权
方盛制药公告,公司与回春堂药业签订了《药品上市许可转让协议》,决定以230万元受让“强力枇杷露”药品品种的所有权。强力枇杷露适应症养阴敛肺,止咳祛痰。用于支气管炎咳嗽。
投资&签约
北方稀土:拟1.05亿元投资参股金龙稀土
北方稀土公告,拟参与厦门钨业全资子公司福建省长汀金龙稀土有限公司增资扩股同步引入员工持股项目,即公司拟以货币资金出资约1.05亿元,以非公开协议方式投资参股金龙稀土;投资完成后,公司约占金龙稀土本次增资扩股后注册资本的3%。
厦钨新能:合资设立子公司拟投建年产4万吨前驱体生产线
厦钨新能公告,公司拟在贵州省福泉市双龙工业园与盛屯矿业、沧盛投资合资设立福泉厦钨新能源,由福泉厦钨新能源投资11.6亿元建设年产40000吨前驱体生产线。
广信材料:拟600万元设控股子公司
广信材料公告,公司拟以自有或自筹资金出资600万元与尤家栋及锦龙科技在江西省龙南市共同投资设立“江西扬明微电子材料有限公司”,进行光刻胶及配套电子材料研发、制造、销售及技术服务,注册资本为1000万元。扬明微电的设立将有利于公司进一步优化配置感光材料领域尤其是平板显示及集成电路光刻胶领域的核心技术等资源。
长鸿高科:拟30亿元建设长鸿生物降解母粒产业园项目
长鸿高科公告,长鸿生物拟与贺州市人民政府签订《长鸿生物降解母粒产业园项目投资协议书》,并将采取设立子公司广西长鸿生物材料有限公司的方式投资建设新项目“长鸿生物降解母粒产业园项目”,即100万吨/年高端改性碳酸钙、120万吨/年功能母粒一体化项目、10万吨/年可降解制品及农用地膜,相应配套的仓库、电力、办公等设施。本项目总投资约30亿元,项目资金将分两期进行分批投入。
厦门钨业:子公司拟6.36亿元投建年产5000吨节能电机用高性能稀土永磁材料生产线项目
厦门钨业公告,全资子公司福建省长汀金龙稀土有限公司拟投资6.36亿元,建设年产5000吨节能电机用高性能稀土永磁材料生产线项目。
股权变动
中青旅:拟挂牌转让上海深光41%股权
中青旅公告,拟通过上海联合产权交易所挂牌转让公司持有的上海深光41%股权,挂牌价格不低于1.025亿元。
南京医药:鹤龄药事拟开展混合所有制改革
南京医药公告,子公司南京药业之全资子公司鹤龄药事拟开展混合所有制改革,本次混合所有制改革以南京药业在南京市公共资源交易中心公开挂牌转让鹤龄药事49%股权并引入1家战略投资者方式进行,标的股权资产评估价值为8085万元。
增减持&回购
财信发展:两名股东拟合计减持不超6%公司股份
财信发展公告,公司持股5%以上股东贾启超、宋叶拟合计减持公司不超过6%股份。
天奈科技:拟以1亿元-2亿元回购股份
天奈科技公告,拟1亿元-2亿元回购公司股份,回购价格不超140元/股(含),本次回购的股份将在未来适宜时机用于员工持股计划或股权激励,并在公司披露股份回购实施结果暨股份变动公告日之后的三年内予以转让。
经营&业绩
招商港口:11月集装箱业务量同比增28.1%
招商港口披露2022年11月业务量数据,2022年11月,集装箱总计1449.4万TEU,同比增长28.1%;散杂货总计约1.04亿吨,同比增长100.1%。2022年1-11月,集装箱总计约1.32亿TEU,同比增长5.1%;散杂货总计约6.42亿吨,同比增长14.2%。
中国核建:截至11月累计实现营业收入900.29亿元
中国核建公告,截至2022年11月,公司累计新签合同1174.33亿元,比上年同期增长12.2%。截至2022年11月,公司累计实现营业收入900.29亿元,比上年同期增长17.78%。
健友股份:注射用培美曲塞二钠获美国FDA批准
健友股份公告,子公司香港健友产品注射用培美曲塞二钠获得美国FDA批准。
西点药业:利培酮口崩片通过仿制药一致性评价
西点药业公告,近日,公司收到国家药监局颁发的关于利培酮口崩片的《药品补充申请批准通知书》,该药品通过仿制药质量和疗效一致性评价。
厦门空港:11月旅客吞吐量同比下降4.5%
厦门空港发布11月运输生产情况简报,11月旅客吞吐量76.56万人次,同比下降4.5%;货邮吞吐量2.12万吨,同比下降13.74%。
合同&项目中标
维信诺:签署第6代柔性AMOLED模组相关技术许可合同
维信诺公告,公司及控股公司国显光电、霸州云谷拟与参股公司合肥维信诺电子签署《技术许可合同》。公司及控股公司按照合同约定为合肥维信诺电子提供第6代柔性AMOLED模组相关的技术许可,合肥维信诺电子按合同约定的条款支付相应的技术许可费,本次技术许可费(含税)金额为7亿元。
兴蓉环境:子公司中标1.84亿元餐厨废弃物处置特许经营权项目
兴蓉环境公告,近日,公司下属子公司成都市兴蓉再生能源有限公司中标邛崃市餐厨废弃物处置特许经营权项目,项目总投资1.84亿元。项目新建餐厨废弃物处置厂1座,设计处置能力为200吨/日,配套建设餐厨垃圾收运系统。项目特许经营期限为30年,中标金额557元/吨。
珠海冠宇:收到捷豹路虎定点通知
珠海冠宇公告,捷豹路虎选择公司作为其定点供应商,为其开发和供应12V低压锂电池,根据客户需求计划,该项目将于2025年量产,具体产品供应时间、价格以及供应量以最终签订的供应协议及销售订单为准。
喜悦智行:获新能源汽车电池模组循环包装项目定点
喜悦智行公告,公司成为某新能源电池厂一级供应商的循环包装器具定点供应商,本项目预计从2023年1月开始,生命周期1年,预计生命周期总金额为0.8亿-1亿元。
联得装备:与重庆京东方签订6785万元设备采购订单
联得装备公告,近日,公司与重庆京东方显示技术有限公司签署了设备采购订单,订单含税金额为7667.05万元,未税金额6785万元,约占公司2021年经审计营业收入总额的7.65%。
融资&定增
奥特维:拟发行可转债募资不超过11.4亿元
奥特维公告,拟发行可转债募资不超过11.4亿元,用于平台化高端智能装备智慧工厂、光伏电池先进金属化工艺设备实验室、半导体先进封装光学检测设备研发及产业化。
股价异动
格力地产:未来不能排除新冠肺炎疫情等因素对免税集团盈利能力等的影响
格力地产发布异动公告,本次交易的标的公司免税集团主要从事免税品销售业务,与口岸通关人流量及消费者的消费开支联系紧密。近两年来,由于宏观经济环境、新冠肺炎疫情等因素,标的公司的业绩出现了一定波动。未来仍不能排除宏观环境及新冠肺炎疫情等因素对标的公司业务发展、市场份额和盈利能力的影响。
其他
航天电子:董事长任德民辞职
航天电子公告,因工作变动原因,任德民申请辞去公司董事长、董事、董事会战略委员会召集人及审计委员会委员职务。王亚文辞去公司董事会副董事长、董事、董事会战略委员会委员、薪酬与考核委员会委员、提名委员会委员、公司总裁职务。
江苏银行:葛仁余行长任职资格获监管机构核准
江苏银行公告,银保监会江苏监管局核准葛仁余本行行长、董事任职资格。
山西焦煤:公司重组事项调整至12月16日上会
山西焦煤公告,中国证监会并购重组委原定于12月15日上午9:00召开2022年第24次并购重组委工作会议,审核公司发行股份及支付现金购买资产并募集配套资金暨关联交易事项。中国证监会官网公布《并购重组委2022年第24次工作会议补充公告》,原定于12月15日上午9:00召开的2022年第24次并购重组委工作会议因疫情防控要求调整至12月16日上午9:00召开,审核项目保持不变。
本文来源于“腾讯自选股”,智通财经编辑:杨万林。




