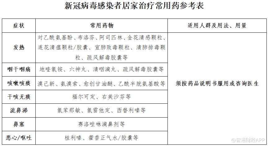
智通财经APP获悉,国家卫健委网站12月8日消息,国务院联防联控机制发布新冠病毒感染者居家治疗常用药参考表。其中,发热症状常用药物有对乙酰氨基酚、布洛芬、阿司匹林、金花清感颗粒、连花清瘟颗粒/胶囊、宣肺败毒颗粒、清肺排毒颗粒、疏风解毒胶囊等;咽干咽痛常用药物有地喹氯铵、六神丸、清咽滴丸、疏风解毒胶囊等。德邦证券表示,新冠肺炎分级诊疗工作方案发布,中药需要按照服务人口15-20%配足中药,“三药四方”中多产品已供不应求,强烈看好后市抗新冠中药产品需求爆发,重点推荐以岭、康缘、步长等。

12月7日,联防联控机制发布关于进一步优化落实新冠肺炎疫情防控措施的通知,主要包括以下十条措施:一是科学精准划分风险区域。二是进一步优化核酸检测。三是优化调整隔离方式。四是落实高风险区“快封快解”。五是保障群众基本购药需求。六是加快推进老年人新冠病毒疫苗接种。七是加强重点人群健康情况摸底及分类管理。八是保障社会正常运转和基本医疗服务。九是强化涉疫安全保障。十是进一步优化学校疫情防控工作。
由于疫情防控措施的不断优化,加之各地“四类药品”,即止咳、退热、抗病毒、抗菌素类药品,取消实名登记环节,全国刮起一股“囤药”风潮。
随着多地调整新冠防疫政策,连花清瘟、布洛芬等防疫药物销售火爆,各地销售均出现缺货现象,“没有库存”“断货”“售罄”成为常态。据悉,以岭药业官方旗舰店仍可看到连花清瘟胶囊售价为14.8元/盒,不过商品已经下架。京东APP上的京东大药房仍有14.8元每盒的连花清瘟胶囊在售,不过每人限购1件,预计12月15日后有货。安露曼大药房旗舰店的24粒装连花清瘟胶囊售价已达到68元/盒,涨价超3倍。
国金证券研报指出,据12月5日报道,受多地疫情防控举措调整影响,京东健康感冒用药、逃烧、止咳、抗菌消炎类药物销量增长明显,上述药物近7日成交额环比10月增长18倍,成交件数TOP5药品为连花清瘟、蒲地蓝消炎片、复方氨酚烷胺片、布洛芬缓释胶囊、对乙酰氨基酚;其中,连花清瘟搜索量同比增长2000倍。随之优化疫情防控政策的进一步推进,按照新十条要求,看好药店恢复正常运营,看好退热、止咳、抗病毒、治感冒等非处方药物的放量增长。
二级市场方面,新冠用药相关概念股也持续发酵。截至收盘,连花清瘟龙头以岭药业(002603.SZ)爆量131亿收涨5.37%,再创历史新高;布洛芬生产龙头新华制药(000756.SZ)涨停,4天3板领涨医药板块;布洛芬原料药生产企业亨迪药业(301211)涨8.43%,过去两天一度涨超42%。
公开资料显示,布洛芬一种非甾体抗炎药,具有镇痛、解热和抗炎作用,是一款成熟药品。据国家药品监督管理局数据,在国内市场,已拿到布洛芬批文的企业有500余家,其中包括仁和药业、亿帆医药、悦康药业等多家上市公司,其中,又以新华制药的市占率最高。
随着近日布洛芬遭抢购多地缺货,多家相关产业链上市公司也对产能现状作出回应:
12月6日,亨迪药业表示,目前公司布洛芬原料药的生产能力为3500吨/年,生产经营正常。今年年初,亨迪药业曾在投资者互动平台表示,“年产5000吨布洛芬原料药项目”建成后,将达到年产能8500吨。
12月7日,亿帆医药相关人士表示,“公司的布洛芬产线,有一段时间是停产的状态。现在已经恢复生产了,而且是满负荷生产,还具备扩大产能的条件。”
同日,石药集团相关负责人也表示,目前布洛芬生产经营正常。公司布洛芬涉及片剂和颗粒剂型,年产能总计约10亿片(袋)。
12月8日,特一药业在互动平台表示,公司布洛芬片剂产能为448,580万片,公司会根据市场需求合理制定布洛芬片的排产计划。目前布洛芬片正常生产,销售已恢复到2019年同期水平并有所增长。
据不完整统计,新冠病毒感染者居家治疗常用药对应的相关上市公司梳理如下:

相关概念股:
以岭药业(002603.SZ):12月6日晚间,以岭药业在互动平台上表示,公司近来连花清瘟供货价格保持稳定。目前公司正在采取各种措施扩大生产,全力保障市场供应。
新华制药(000756.SZ):12月5日在投资者互动平台表示,公司是全球重要的解热镇痛类原料药生产企业,包括布洛芬、阿司匹林等品种,主要品种产能和规模均处于领先地位。公司布洛芬实际市场份额接近40%。
亨迪药业(301211):公司近日在投资者互动平台表示,目前公司布洛芬原料药的生产能力为3500吨/年,生产经营正常。
步长制药(603858.SH):公司近日表示,宣肺败毒颗粒24小时不间断生产,扩产计划正在准备中。
特一药业(002728.SZ):公司布洛芬片剂产能为448,580万片,公司会根据市场需求合理制定布洛芬片的排产计划。目前布洛芬片正常生产,销售已恢复到2019年同期水平并有所增长。





