智通财经APP获悉,12月5日,宁夏回族自治区发展改革委印发《宁夏回族自治区可再生能源发展“十四五”规划》。其中明确,到2025年,可再生能源装机规模超过5000万千瓦,力争达到5500万千瓦。可再生能源发电装机和发电量占比分别提高到55%和30%以上。新能源综合利用率力争保持在95%以上。非化石能源占一次能源消费比重提高到15%左右。规划提到,大力开发利用太阳能资源,加快推进集中式光伏电站建设,到2025年,集中式光伏发电装机达到3250万千瓦以上;积极开展“新能源+储能”示范应用,加快推动新型储能发展,到2025年,力争建成500万千瓦储能设施。
原文如下:
宁夏回族自治区可再生能源发展
“十四五”规划
为深入贯彻落实党中央、国务院关于碳达峰、碳中和的重大战略决策,全面落实习近平总书记视察宁夏重要讲话精神,加快规划建设新型能源体系,高水平建设国家新能源综合示范区。根据国家《“十四五”可再生能源发展规划》《宁夏回族自治区国民经济和社会发展第十四个五年规划和2035年远景目标纲要》《宁夏回族自治区能源发展“十四五”规划》,制订本规划。
一、发展基础与形势
(一)发展成效
“十三五”期间,国家新能源综合示范区建设取得重大进展,可再生能源发展规模持续扩大,利用效率逐步提升,发展模式多元应用,装备水平显著提高,体制机制有效创新,惠民效果日益显现。可再生能源成为推动全区能源革命的重要动力,为能源结构优化调整做出了突出贡献,发展成效显著。
1.发展规模持续扩大。宁夏风电基地、光伏园区项目建设有序推进,风电、光伏发电实现了“规模化、集约化、园区化”快速发展,装机规模均突破千万千瓦。吴忠市垃圾发电、银川市垃圾发电(二期)、石嘴山市生物质热电联产等项目建成投运,生物质发电规模稳步增长。水电项目运行平稳。截至2020年底,全区可再生能源电力装机和发电量达到2629万千瓦和355亿千瓦时,分别比2015年增长123%和156%。可再生能源电力装机、发电量占比分别由2015年的37%、12%增长至44%、20%。可再生能源已逐渐成为全区新增电力装机主力,清洁能源替代作用日益突显。
2.利用效率逐步提升。全区非水可再生能源电力消纳比重达到21%,连续多年位居全国前列。可再生能源消纳利用水平保持在合理区间,新能源综合利用率达到97.6%,提前完成2020年消纳目标。依托银东、灵绍直流通道推进风光火打捆外送,非水可再生能源外送电量由2015年的8.88亿千瓦时增长至2020年的114亿千瓦时,年均增长66.6%。宁夏电网成为全国首个新能源发电出力超过全网用电负荷的省级电网,为高比例新能源电网建设和安全运行积累了有益经验。
3.发展模式多元应用。建成中卫百万千瓦沙漠光伏电站、宝丰红墩子农光互补电站、贺兰通威渔光互补电站、闽宁镇光伏设施农业等“光伏+”项目,实现光伏发电与荒漠化治理、农业种植、旅游观光、水产养殖等综合发展。风光互补联合发电模式在中卫、吴忠等风光资源富集地区推广应用。嘉泽红寺堡新能源智能微电网列入国家示范项目。实施分散式风电、分布式光伏市场化交易试点项目,积极探索新能源就地消纳新模式。
4.装备水平显著提高。光伏产业形成多晶硅、单晶硅棒、硅片、单晶电池、组件、光伏应用全产业链,单晶硅棒产能占全球六分之一,高效高品质N型单晶硅生产技术国内领先。风机主机组装及塔筒、叶片、减速器等主要零部件配套产业初步形成,风机减速器产量居全国前三。采用大功率、大尺寸高效电池组件和智能逆变器的大型光伏电站纷纷涌现,风电机组单机容量、轮毂高度、叶轮直径不断提升,可再生能源发电成本大幅下降。
5.体制机制有效创新。率先以省区为单位整合风光、土地、电网接入等条件,规划布局建设10个大型风电场和11个光伏园区,强化电网规划与新能源规划有效衔接。创新开展全国首个风电项目竞争配置工作。运用新能源超短期预测、输电断面稳控、风光火有功协调等先进技术,全面提升新能源消纳能力。建立新能源优先调度机制,鼓励新能源企业参与电力市场化交易,开展区内及跨区交易、置换、辅助调峰交易、火电机组深度调峰、自备电厂替代等机制创新。
6.惠民效果日益显现。可再生能源在我区民生领域的应用范围逐步扩大,有效改善了农村生活条件和农民生活质量。中南部5个贫困县(区)村级光伏扶贫电站并网发电,助力349个贫困村、2.63万户贫困户脱贫摘帽。惠及71.3万户农户的农村阳光沐浴工程圆满收官,宁夏在全国率先实现乡村农户太阳能热水器使用全覆盖。实施固原市544所村卫生室冬季光伏供暖工程,开展平罗县、彭阳县非集中供热区域可再生能源供暖试点,在青铜峡市、大武口区、惠农区建成10座生物质锅炉清洁供暖项目,全区可再生能源供暖面积超过40万平方米。

(二)发展形势
“十四五”及今后一段时期,国际能源持续变革,全球能源持续向低碳化、无碳化方向演变。我国处于优化能源结构、保障能源安全、提升能源效率的攻坚阶段,可再生能源发展将呈现大规模、高比例、市场化、高质量发展新特征。碳达峰目标和碳中和愿景对宁夏可再生能源发展提出新要求,我区可再生能源发展机遇与挑战并存,机遇大于挑战。
——从国内看,“十四五”是可再生能源成本优势逐步凸显的战略机遇期,围绕落实碳达峰、碳中和战略目标和构建清洁低碳、安全高效的现代能源体系,我国将坚持市场化方向推动可再生能源更大规模、更高比例、更高质量发展,加快实施可再生能源替代行动,着力提升新能源消纳和存储能力,积极构建新能源占比逐渐提高的新型电力系统,健全完善有利于全社会共同开发利用可再生能源的体制机制和政策体系,可再生能源将成为能源消费增量主体,实现对化石能源的加速替代。技术快速进步将加快提升风电、光伏发电市场竞争力,风、光发电成本有望全面低于火电成本,光伏发电有望成长为我国上网电价最低、规模最大的电源,有力推动可再生能源从能源绿色低碳转型的生力军成长为碳达峰碳中和的主力军。
——从区内看,宁夏能源电力领域碳排放占比仍然偏高,能源结构调整和节能降碳任务艰巨,亟需继续大力推动以光伏发电、风电等为主的可再生能源发展。风电、光伏发电项目规划选址问题增多,土地租金、融资等非技术成本呈增加趋势,制约新能源市场竞争力提升。新能源高比例发展对电力系统稳定性提出更高要求,系统灵活调节和存储能力亟待提高,可再生能源电力消纳压力仍然较大。但随着“四个革命、一个合作”能源安全新战略的深入实施,新时代推进西部大开发形成新格局、黄河流域生态保护和高质量发展等国家战略的交汇叠加,黄河几字弯清洁能源基地列入国家规划,国家发展改革委、国家能源局出台《关于支持宁夏能源转型发展的实施方案》,为我区可再生能源发展提供了重大机遇、注入了强劲动力、拓展了全新空间,有利于我区加快发展可再生能源,提高可再生能源利用效率,推动可再生能源技术创新、模式创新、机制创新,畅通产业链循环,建设更高水平的国家新能源综合示范区。
二、总体要求
(一)指导思想
以习近平新时代中国特色社会主义思想为指导,深入贯彻落实党的二十大精神,全面贯彻落实习近平总书记视察宁夏重要讲话精神,按照自治区第十三次党代会部署要求,立足新发展阶段、贯彻新发展理念、融入新发展格局,深化供给侧结构性改革,践行“四个革命、一个合作”能源安全新战略,落实碳达峰、碳中和重大决策部署,以高水平建设国家新能源综合示范区为目标,以加快推进绿能开发、绿氢生产、绿色发展为路径,着力加快推动可再生能源开发建设,着力提高可再生能源电力消纳水平,着力壮大可再生能源配套服务能力,着力促进可再生能源与新技术、新业态融合发展,加快构建清洁低碳、安全高效的现代能源体系,为加快建设黄河流域生态保护和高质量发展先行区,建设社会主义现代化美丽新宁夏提供更加坚实的清洁能源保障。
(二)基本原则
——统筹规划,引领高质量发展。加强可再生能源规划与国土空间规划统筹协调,强化可再生能源规划和电网、常规能源、应对气候变化、节能降耗等相关规划衔接,促进可再生能源开发利用与生态环境保护协调发展。
——加快开发,实现高比例发展。加快新能源基地开发建设,因地制宜发展分散式风电和分布式光伏,鼓励供热等非电利用。提升电力系统灵活调节能力,优化完善电网基础设施,推动可再生能源更大范围优化配置,实现高比例发展。
——科技赋能,推动融合化发展。加强关键核心技术攻关和装备研发制造,加快先进成熟技术推广应用,推进可再生能源与农业、交通、建筑、生态等行业和储能、氢能、大数据等产业深度融合发展,不断提升可再生能源市场竞争力。
——畅通循环,推进一体化发展。紧盯行业发展趋势和我区发展短板,坚持一体化配套发展方向,推动可再生能源产业链延伸、技术链拉长、价值链提升、供应链贯通,促进可再生能源就地消纳转化应用,形成光伏、风电制造业发展新优势。
——深化改革,加快市场化发展。加强政策协同,加快形成促进可再生能源消纳的电力市场机制,落实可再生能源电力消纳保障机制,推动可再生能源低成本、市场化开发利用,有效激发新技术、新模式、新业态的市场活力和发展动力。
三、发展目标
(一)总体目标
“十四五”是宁夏实现碳达峰的关键期、窗口期。全区能源清洁低碳转型深入推进,绿能开发、绿氢生产规模不断提高,可再生能源成为全区电力增量主体和加快构建现代能源体系的中坚力量,在能源、电力消费中的比重持续提升,风电、光伏发电利用率保持在合理水平,促进可再生能源开发利用的体制机制深化创新,新技术、新模式、新业态不断涌现,新能源与国土空间、生态环境、民生改善协调发展,新能源装备制造产业成为自治区重点支柱产业。到2025年,高水平建成国家新能源综合示范区,助力全区早日实现碳达峰目标。
(二)具体目标
——可再生能源发电目标。加快建设宁夏黄河几字弯绿能基地和千万千瓦级“宁电入湘”绿能基地,实现可再生能源发电装机“倍增”,可再生能源占新增电力装机、发电量比重达到80%。到2025年,可再生能源装机规模超过5000万千瓦,力争达到5500万千瓦。可再生能源发电装机和发电量占比分别提高到55%和30%以上。
——可再生能源消费目标。可再生能源电力消纳比重提高到30%以上、非水可再生能源电力消纳比重提高到28%以上。新能源综合利用率力争保持在95%以上。非化石能源占一次能源消费比重提高到15%左右。
——可再生能源经济性提升目标。风电和光伏发电技术持续进步、竞争力不断提升。
四、主要任务
(一)大力开发利用太阳能资源
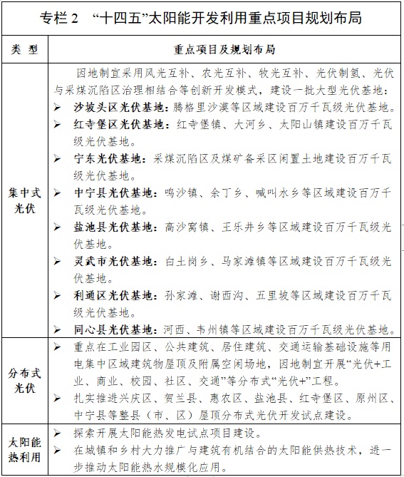
1.加快推进集中式光伏电站建设。整合沿黄地区和中部干旱带土地资源,推动沙漠、戈壁、荒漠、采煤沉陷区大型集中式光伏开发,因地制宜建设各类“光伏+生态”立体开发综合利用示范项目,实现土地资源集约高效利用,促进光伏发电与生态环境保护协调发展。充分发挥平价光伏市场竞争力,重点在沙坡头区、红寺堡区、宁东能源化工基地、中宁县、盐池县、灵武市、利通区、同心县、青铜峡市等地规划建设一批百万千瓦级光伏基地。充分发挥风、光资源多能互补优势,鼓励利用风电场空闲土地建设风光互补电站。到2025年,集中式光伏发电装机达到3250万千瓦以上。
2.积极发展分布式光伏发电。加快分布式光伏在各领域应用,积极开展光伏建筑一体化应用,创新实施光伏+农业、工业、商业、校园、社区、交通等分布式“光伏+”工程,有效提高用户侧光电应用比例。鼓励屋顶资源丰富、配电网坚强可靠、电力负荷集中的开发区统一规划、连片建设分布式光伏发电系统。依托党政机关、企事业单位、学校、医院、商业综合体、社区等建筑物屋顶,推广分布式光伏发电,大力发展户用光伏。积极推动光伏在机场、车站、高速公路服务区、污水处理厂等基础设施中应用。扎实推进整县(市、区)屋顶分布式光伏开发试点,打造促进乡村振兴发展、引导居民绿色消费的示范工程、样板工程、惠民工程。
3.进一步扩大太阳能热利用。积极发展太阳能光热发电,探索开展光热试点项目建设,推动光热发电与光伏发电、风电互补调节。将太阳能供暖与其他清洁供暖方式科学搭配,因地制宜推广应用“太阳能+空气源热泵”等供暖技术。在城市建成区内新建、改建、扩建的住宅建筑和集中供应热水的公共建筑上,推动太阳能热水系统与建筑同步规划、同步设计、同步应用。结合农村新型社区和新农村建设,扩大农村地区太阳能热水系统普及应用。

(二)协调有序推进风电建设
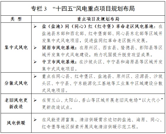
1.整合优质资源,稳步推进集中式风电开发。结合风电技术进步和开发成本下降进程,在吴忠、固原、中卫等风能资源丰富区域,加强风能资源精细化评估,统筹电网接入和消纳条件,稳步推进集中式风电项目建设。推广高塔筒、大功率、长叶片风机及先进技术,积极发展低风速风电,进一步挖掘风能资源开发潜力。充分考虑自然资源、环保、林业、草原、农业、文物、军事等对风电项目建设的规定和要求,实现集中式风电开发与国土空间规划相适应、与生态环境保护相协调,走环境友好型风电发展之路。到2025年,集中式风电装机达到1750万千瓦以上。
2.坚持就近消纳,创新推动分散式风电建设。充分挖掘、科学评估配电网接入消纳能力和风能资源潜力。鼓励在风能资源适宜、靠近负荷中心区域发展分散式风电,实现所发电力在配电系统平衡调节、就近消纳。积极推动分散式风电项目通过市场化交易方式提高经济性,构建无补贴市场化盈利新模式。结合乡村振兴战略,开展 “千乡万村驭风计划”,实现分散式风电与生态旅游、美丽乡村、特色小镇等民生改善工程深入结合。
3.聚焦提质增效,加快老旧风电更新升级。针对贺兰山、太阳山、香山等区域并网运行时间较长、单机容量1.5兆瓦及以下、连续多年利用小时数低下、存在安全隐患的老旧风电场,开展老旧风电场“以大代小”更新改造试点,提高优质风能资源利用效率和土地利用率,提升存量风电项目发电效益,促进风电产业提质增效和循环发展。
4.创新商业模式,探索发展风电清洁供暖。在盐池、海原、同心、红寺堡等风能资源富集和清洁取暖需求迫切地区,创新投融资和电力交易模式,因地制宜选用风电+蓄热式电锅炉或空气源热泵等技术路线,探索开展风电供暖示范工程,切实提高城乡清洁电力供应和清洁取暖比重。

(三)科学推进水电、抽水蓄能开发
1.积极推进黄河黑山峡水利枢纽工程前期工作。加快开展工程可行性研究报告编制、审批要件办理及重大专题论证,力争“十四五”期间立项建设,为建设多能互补新能源基地奠定基础。
2.加快抽水蓄能电站开发。加快开工建设青铜峡、青铜峡二期、中宁等抽水蓄能电站,力争“十四五”期间完成青铜峡抽水蓄能电站库体工程。积极推进吴忠跃进抽水蓄能电站前期工作,扎实开展抽水蓄能中长期规划储备项目研究论证,因地制宜开展中小型抽水蓄能研究。

(四)因地制宜发展生物质能
1.加快推进垃圾发电在地级市全覆盖。加快建设固原、石嘴山等生活垃圾焚烧发电项目,实现地级市全覆盖目标。结合社会人口经济发展和城镇化建设进程,适时启动银川扩建、同心等生活垃圾焚烧发电项目。到2025年,垃圾焚烧发电处理能力超过5000吨/天,装机规模达到10万千瓦。
2.促进生物天然气产业化发展。在引黄灌区和宁南山区农林生物质资源较丰富区及畜禽养殖大县(市、区),启动生物天然气产业化示范项目建设,探索包含生物天然气制取、粪污环保处理、有机肥料加工生产的多产业融合发展新路径,培育和创新投资建设管理的商业化模式,促进农业废弃物资源化利用和无害化处理,增加城乡天然气供应。
3.推广生物质成型燃料供热应用。推动生物质成型燃料生产基地建设,探索建立覆盖城乡的生物质资源收集以及成型燃料生产加工、储运、销售、利用的产业体系,保障生物质成型燃料规模化、可持续利用。结合清洁取暖、农村散煤治理和燃煤锅炉拆除等工作,加快生物质成型燃料在工业供热和民用采暖等领域推广应用。

(五)提高可再生能源电力消纳水平
1.加强可再生能源消纳能力分析。定期开展宁夏电网可再生能源消纳能力分析,保持可再生能源利用率在合理水平,提出可再生能源可接网消纳规模。将落实电力接入和消纳条件作为新能源项目获得保障性并网和市场化并网规模的前提条件。严格落实电力系统消纳方案,发挥电网并网关口作用,严格按照规划和消纳能力合理安排项目并网时序。
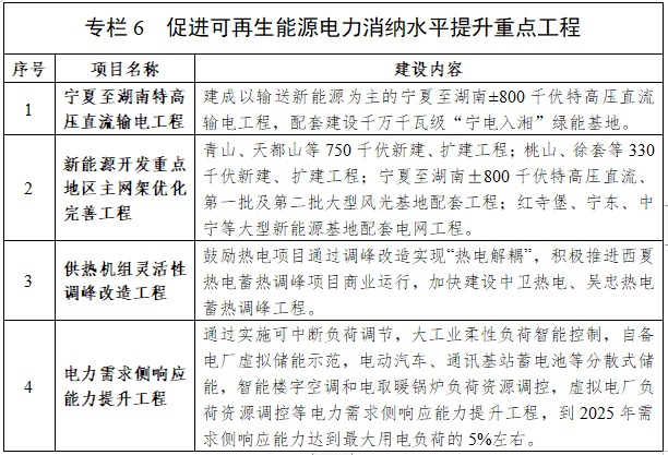
2.推动可再生能源更大范围优化配置。全面落实国家重大战略部署,建成以新能源外送为主的宁夏至湖南±800千伏特高压直流输电工程,全面形成向华北、华东、华中直流送电格局,进一步扩大我区新能源开发和电力外送规模,促进新能源更大范围优化消纳,加快能源资源优势向经济优势转化。
3.加快提升电源侧调节能力。利用大数据、人工智能等先进技术提高风况、光照的预测精度,提升功率预测准确度。加快提升常规煤电机组、供热机组运行灵活性,扩大自备电厂参与调峰规模。积极探索天然气机组参与清洁能源调峰机制,充分发挥燃气机组快速启停、灵活响应的调峰性能。鼓励热电机组通过开展蓄热调峰改造实现“热电解耦”,提升冬季采暖期电力系统调峰能力。加快推进抽水蓄能、新型储能建设,充分发挥调峰、调频和备用等多类效益,降低电网消纳压力。优化电力调度运行管理,探索多种能源联合调度模式,实现新能源发电项目“能并尽并”“多发满发”。
4.优化完善电网基础设施。加强新能源富集地区配套电网规划和建设,有针对性地补强电网薄弱环节。围绕新能源基地规划布局,重点优化完善宁东、吴忠、中卫等重点区域网架,新建一批满足区域新能源接入和送出需求、新能源产业用电需求、支撑调节电源送出需求的750、330千伏输变电工程,对重要送出断面和枢纽变电站进行补强和增容扩建。推进城乡配电网优化升级,提高配电网分布式新能源接入能力。做好新建风电、光伏发电项目与电力送出工程建设的衔接,做到同步规划、同步建设、同步运行。
5.推动电力需求侧响应规模化发展。加快实施电能替代工程,推广电采暖、电动汽车、电制氢等应用,扩大本地消纳空间。加强需求侧管理和响应体系建设,培育需求侧响应聚合服务商等新兴市场主体。鼓励大工业负荷参与辅助服务市场,发挥电价敏感型高载能负荷灵活用电潜力,推动工商业可中断负荷、电动汽车充电网络、虚拟电厂等参与系统调节,消纳波动性新能源电力。

(六)积极开展“新能源+储能”示范应用
1.加快推动新型储能发展。按照“多能互补、协调发展、扩大消纳、提高效益”的思路,推动增量新能源项目同步建设储能设施,积极开展“新能源+储能”示范应用,推动风电、光伏与储能联合开发和互补融合。有序扩大电源侧、电网侧、用户侧新型储能商业应用,优先在中卫沙坡头区北部、中宁县北部,吴忠利通区中北部、红寺堡区西北部、盐池县东南部、同心县中部,宁东能源化工基地南部等新能源富集、电网送出断面受限地区,建设电网区域性共享储能设施。到2025年,力争建成500万千瓦储能设施。
2.开展源网荷储一体化和多能互补示范。依托新增外送通道开展源网荷储一体化和多能互补示范建设,统筹各类资源协调开发、科学配置,实现通道可再生能源电量比例不低于50%。依托银东、灵绍外送通道就近打捆新能源电力,有序提升存量通道可再生能源电量比例。积极创建“绿电园区”,强化自主调峰,兼顾开发和利用,充分落实可再生能源消纳责任,提升园区绿电消纳比重。
(七)促进可再生能源与新技术、新业态融合发展
1.推动可再生能源与氢能融合发展。大力发展离网型新能源电解水制氢,打造宁东光伏产业园绿氢规模化生产基地。培育风光+氢储能一体化应用模式,积极创建宁东可再生能源制氢耦合煤化工产业示范区,通过绿氢耦合煤制油、煤制烯烃、煤制乙二醇、煤基多联产等项目,推动灰氢转绿、以氢换煤、绿氢消碳。到2025年,力争绿氢生产规模达到8万吨/年。
2.推动可再生能源与终端智慧用能融合发展。以终端用能需求为导向,依托配电网、配气网、热力网等分布式能源网络,应用新能源、储能、柔性网络和微网等能源技术和先进互联网通信技术,构建以“云大物移智链”为技术支撑的能源管理平台,推动实现分布式新能源的高效、灵活接入以及生产、消费一体化,建立多源融合、供需互动、高效配置的能源生产和消费模式。
3.推动可再生能源与数据中心融合发展。围绕全国一体化算力网络国家枢纽节点建设,以中卫西部云基地为重点,推动数据中心充分利用风能、太阳能等新能源实现绿色可持续发展。探索数据中心集群配套新能源电站,开展以消纳新能源为目的的“新能源+数据中心”供电试点。扩大新能源市场化交易范围,鼓励数据中心企业参与新能源电力市场交易。
4.推动可再生能源与交通行业融合发展。加快新能源汽车推广应用,完善新能源汽车充电基础设施配套。推动新能源汽车与气象、新能源电力预测预报系统信息共享与融合,统筹新能源汽车能源利用与风电光伏协同调度,提升新能源应用比例。探索新能源汽车、充换电站、储能站与电网能量高效互动的示范应用,鼓励“光储充放”(分布式光伏-储能系统-充放电)多功能综合一体站建设。鼓励在服务区、加油站等公路沿线附属设施合理布局光伏发电设施,开展光伏廊道示范。

(八)培育壮大可再生能源本地配套能力
1.完善光伏制造产业链。重点依托银川经济技术开发区、苏银产业园、石嘴山经济技术开发区、石嘴山高新技术产业开发区、盐池工业园区、太阳山开发区等园区做大做强光伏制造产业。鼓励龙头企业进一步扩大大尺寸铸锭、拉晶、切片、高效太阳能电池及光伏生产设备等主导产品规模,创新开发异质结高效硅、薄膜电池、钙钛矿、建筑用光伏构件等新型产品,引进培育上游多晶硅,电池封装材料(EVA、POE等)、PET基膜、铝合金边框、光伏玻璃、逆变器、汇流箱、支架等配套产业及坩埚、切割线、焊带、银浆等耗材产业,形成以光伏硅材料为核心,耗材、辅材和配套设备企业集聚发展的全产业链体系。到2025年,我区成为全国重要的光伏产业生产制造基地。
2.提升风电制造配套能力。重点依托银川经济技术开发区、吴忠金积工业园区、固原经济技术开发区、中卫海兴开发区等园区发展风电制造产业。积极引进国内风电主机龙头企业来宁投资建厂或与本地企业联合开展主机总装项目合作。引导本地铸造、设备制造、电气等企业与风电主机企业合作,发展塔筒、叶片、减速器、大型铸件、专用锻件、电机控制系统等关键零部件和配套设备制造,提升风电零部件本地配套能力。
3.积极发展新能源生产性服务业。发挥宁夏清洁能源产业发展联盟作用,搭建资源共享、技术支撑、交流合作平台。支持区内风电、光伏发电规划咨询、设计、施工企业走出去参与全国新能源项目开发。鼓励企业、科研机构、咨询单位、行业协会积极参与行业规划、标准的制定,不断扩大我区企业在可再生能源行业的影响力。提升产业数字化水平,培育引进科技企业利用物联网、大数据和云计算等技术,发展智能化电力管理、运行、维护等后市场服务,培育壮大可再生能源生产性服务业。
五、环境影响分析
水电、风能、太阳能等可再生能源均是清洁能源,“十四五”期间可再生能源开发利用以生态优先、绿色发展为原则,资源开发的规模与布局充分考虑与国土空间规划的协调,避让生态环境保护和敏感区域,强调规划和建设生态保护和修复,在生产和利用环节未造成较大环境影响。而可再生能源开发利用,将节约和替代大量化石能源,显著减少污染物和温室气体排放,有利于实现可持续发展,符合建设资源节约型、环境友好型社会的要求,具有良好的综合性经济和社会效益。
“十四五”期间,可再生能源将成为我区电力增量主体,预计到2025年,我区可再生能源发电装机约占总电源装机的55%,可显著减少各类化石能源消耗,可再生能源年生产量折合近2200万吨标准煤,相当于减少二氧化碳排放量约6000万吨,减少二氧化硫排放量约1.35万吨,减少氮氧化物排放约1.4万吨,减少烟尘排放量2700吨,环境效益十分显著。
六、保障措施
(一)加强统筹协调
自治区能源主管部门制定可再生能源发展规划,统筹安排可再生能源开发建设规模和布局,协调可再生能源项目建设。各市、县(区)能源管理部门在各自职责范围内负责可再生能源开发利用的相关管理和服务工作,积极推动本地区可再生能源项目建设。自治区发展改革委、财政厅、自然资源厅、生态环境厅、住房和城乡建设厅、水利厅、农业农村厅、林业和草原局,国网宁夏电力有限公司等单位协同配合、共同建立支持可再生能源发展的财政、税收、用地、金融、并网消纳政策体系和保障机制,加强可再生能源与土地、环保、林业等政策的衔接协调,建立多规合一的统筹规划体系,协调推进规划实施。
(二)完善目标考核
采用“总量目标控制+分解目标落实”的模式,按照一次能源消费总量中可再生能源消费比重指标及全社会电力消费量中可再生能源电力消费比重指标,分年度分解可再生能源发电、可再生能源非电利用等领域发展目标。建立自治区可再生能源产业重大项目库,形成重大项目协调机制,实施一批、储备一批、规划一批,滚动推进。加强对规划实施情况、年度建设规模及重点项目建设的跟踪监测和评估,倒逼发展目标顺利实现。建立可再生能源规划动态滚动调整机制,必要时按程序对规划进行中期调整,提高规划的科学性和可操作性。
(三)形成市场机制
深入推进电力辅助服务市场建设,完善辅助服务补偿机制,合理加大补偿力度,激励各类灵活性资源主动提供辅助服务。健全电力中长期交易市场,创新有利于可再生能源消纳的交易品种和交易规则,促进发电权交易。进一步完善分时电价机制,更好引导用户削峰填谷、改善电力供需紧平衡、促进新能源消纳。推进电力现货市场建设,鼓励可再生能源发电参与现货市场。积极推动分布式发电市场化交易。落实可再生能源电力消纳保障机制,督促区内各承担责任的市场主体完成消纳责任权重,通过指标引导方式创造市场需求。
(四)增强科技支撑
健全区内可再生能源技术创新体系,以技术创新、科技进步推动产业发展。支持可再生能源企业建设国家级、自治区级科技创新平台,对单独或联合建设并经自治区相关部门认定的重点实验室、工程技术研究中心、企业技术中心给予资金支持。充分发挥中国工程科技发展战略宁夏研究院高端智库作用,为可再生能源高质量发展提供理论支撑和决策咨询。实施人才+清洁能源产业行动计划,发挥好清洁能源领域人才项目及专项资金作用,加大人才培养力度,积极引进国内外可再生能源技术领军人才和创新团队。依托宁夏大学等区内高校,加强可再生能源关键领域学科建设,引导企业和职业院校建设人才技能实训基地。
本文编选自“宁夏发展改革委”官网;智通财经编辑:叶志远。




