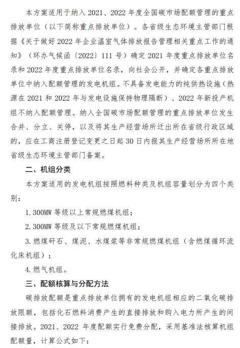
智通财经APP获悉,11月3日,生态环境部办公厅发布《2021、2022年度全国碳排放权交易配额总量设定与分配实施方案(征求意见稿)》。方案鼓励大容量、高能效、低排放机组和承担热电联产任务等机组,支持优化电源结构,充分发挥碳市场降低社会减排成本的作用。方案适用于纳入 2021、2022 年度全国碳市场配额管理的重点排放单位,并确定各重点排放单位中纳入配额管理的发电机组。不具备发电能力的纯供热设施(热源在 2021 和 2022 年与发电设施保持物理隔断)、2022 年新投产机组不纳入配额管理。
原文如下:
关于公开征求《2021、2022年度全国碳排放权交易配额总量设定与分配实施方案(发电行业)》(征求意见稿)意见的函
为进一步发挥市场机制对控制温室气体排放、降低全社会减排成本的重要作用,切实做好全国碳排放权交易市场(以下简称全国碳市场)2021与2022年度配额分配工作,我部组织编制形成了《2021、2022年度全国碳排放权交易配额总量设定与分配实施方案(征求意见稿)》,现公开征求意见(征求意见稿及编制说明等材料可登录我部网站http://www.mee.gov.cn/ “意见征集”栏目检索查阅)。
各机关团体、企事业单位和个人均可提出意见和建议,有关意见请书面反馈我部,电子版材料请同时发至联系人邮箱。征求意见截止时间为2022年11月12日。
联系人:生态环境部应对气候变化司邓朝阳、曹园树
电话:(010)65645635
邮箱:climate_china@mee.gov.cn
地址:北京市东城区东长安街12号
邮编:100006
生态环境部办公厅
2022年10月31日







本文编选自“生态环境部官网”;智通财经编辑:叶志远。



