上半年业绩由盈转亏,但仍得到诸多投行力挺,然而金山软件(03888)近日却不好过了,大额计提减值成为业绩的“黑天鹅”。
智通财经APP了解到,金山软件近期发布公告,称考虑到旗下某投资资产股价低迷及财务表现的影响,计划对其计提减值拨备,预计截至9月30日,建议拨备税前金额约为56-65亿元,该公司强调,该计提为会计处理行为,对现有业务不会造成影响。不过市场还是作出了反应,公告次日股价跌去了15%,之后震荡走势。
金山软件是国内最早的一批软件及互联网公司,主要业务包括办公和游戏,过去三年两大业务收入增长稳健,驱动整体收入双位数复合增长,但利润变动非常大,主要是出售股权及联营公司带来业绩变动影响。2021年后联营公司亏损持续扩大,这也导致了该公司估值一路走低,至目前市值已经破净。
破净后确实会吸引较多低估值配置的投资者,特别像金山软件这样处于成长阶段的公司,不过低估并不意味着可以买入,且即使可以长期持有现阶段也不一定是买入时机。就金山软件而言,需要解决以下疑问:公司盈利变动的具体原因在哪里,是否跟经营质量有关,同时在业务层面成长是否具有持续性?
智通财经APP了解到,金山软件目前有三家子公司,分别为经营办公软件业务的金山办公(持股比例约 52.7%,),经营游戏业务的西山居(持股比例约 67%)和金山世游(持股比例约 80%)。此外,该公司还拥有两家重要的联营公司,分别经营云计算及互联网安全工具业务,以联营公司损益计入利润表。
业绩保持增长,但游戏业务不稳定
2019-2021年,该公司收入复合增速为20.73%,其中办公软件及服务复合增速43.98%,网络游戏及其他业务复合增速5.41%。办公软件及服务是该公司业绩成长的核心驱动,2021年收入份额超游戏业务。2022年上半年,办公业务保持双位数增长,而游戏业务因新产品上线实现同比增长28%。

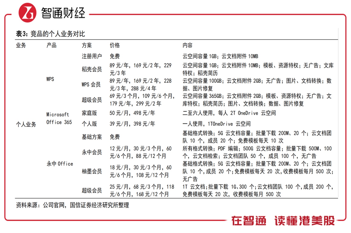
金山软件的办公业务通过四种方式获取收入,分别为个人订阅、机构订阅、机构授权及广告,其中个人订阅和机构订阅业务为主要驱动力。个人订阅主要为会员订阅,包括WPS 会员、稻壳会员及超级会员,按时间有不同的价格,机构订阅需签署多年框架式合同,并在合同约定期间内分摊确认收入。
往年订阅业务都具核心增长贡献,机构授权业务虽在2021年贡献较大,但持续性较差,得益于产品安装设备数量增加,订阅付费客户按年保持强劲的增长,2022年上半年,月活跃设备有5.7亿台,同比增长14%,而累计付费人数 2856万户,同比增长达31%。上半年,个人订阅和机构订阅业务收入合计占业务收入近70%。
办公业务保持成长性,但游戏业务就没有那么顺,业绩波动大。2018年版号停发,该公司新游戏上线数量减少,在高监管下核心产品《剑侠情缘》手游收入不理想导致游戏收入下滑,不过新产品陆续上线使得之后两年恢复增长,2021年又因新游戏推迟上线导致收入下滑。可见,游戏业务业绩波动跟新产品上线时间紧密相关,而游戏产品受政策监管影响大,成长性会较差,不过该公司积极布局海外市场,试图开辟新增长曲线。
金山软件业务上比较健康,虽然游戏业务受到新产品上线影响,但该公司基本每年都会研发多款新游戏,且已经上线的游戏有一定的韧性,海外也在开拓,下滑波动较小,上升波动却很大,而对于办公业务,依然保持成长性,是核心增长驱动。该公司主要问题出在盈利上,利润波动较大。
净利润波动大,联营公司是“雷点”
实际上,金山软件毛利率非常高,过去几年整体在80-84%区间,比较稳定,分业务来看,办公业务的毛利率维持在85%-90%之间,游戏业务近几年因产品结构变化,毛利率较低的手游产品占比提升导致业务毛利率下滑,但仍超过75%。不过从分部情况看,办公软件及服务和游戏分部利润率均有下滑趋势。
今年上半年办公软件分部利润率22.6%,同比下滑幅度较大,相比于2020年下滑10个百分点,而游戏分部利润率26.8%,同比大幅上升,往年波动较大,但收入和利润波动具有一致性,不过趋势上仍是下滑的,相比于2020年下滑6.4个百分点。2019-2022年上半年,该公司股东净利润分别为-15.46亿元、102.45亿元、9.53亿元及-0.4亿元,利润波动高达100多亿元,这是怎么回事呢?
下面我们逐一“排雷”,首先从运营费用上看,包括研发、期间费用(销售、财务及行政费用)整体而言相对稳定,研发费用率最高,稳定在35%左右的水平(2020年值偏低),销售费用率在15%左右,行政费用率在8-9%,财务费用率在2%左右。此外,该公司为激励管理层及骨干,每年都有股份酬金,占比收入在3-4%左右。

扣除上述费用,其实该公司还是可以稳定赚到20个点左右利润率,但为何波动会这么大呢?智通财经APP观察到,该公司有两个异常项目,分别是其他收益净额及联营公司项,其中其他收益净额主要变动为出售联营公司事项,都和联营公司有关。出售事项一次性变动,在2020年获得18.5亿元收益,同时列入非持续经营业务获得84.47亿元的收益,因此2020年偏离值异常大。
联营公司是利润核心的变量,自2019年开始亏损,持续性亏损成为业绩的最重要“雷点”,2021年及2022年上半年分别亏13亿元及6.9亿元,亏损比例分别为20.4%及18.8%,已超过了业务的核心利润率。此次减值拨备,大概率为联营公司项,截止2022年6月,该公司在联营公司的权益有119.19亿元,扣除拨备还有60亿元。

很明显,金山软件大概率是想一次性消除联营公司带来的利润表影响,大幅减值拨备后,后面再亏损对业绩影响也会相应大幅减少。而该变量消除之后,利润表基本上只呈现完整的业务及利润信息,资产负债表也降低了联营权益可能减值影响程度,预计2023年及之后利润率会回归稳定常态。
利润表具修复预期,低估仍值得关注
金山软件可持续经营业务没有问题,问题主要出在投资项目上,联营权益的风险值降低后,对业绩及估值的影响也将下降。实际上,该公司股价已经反映了“该变量”带来的影响,长达两年的回撤使得估值已经破净,该公司核心业务利润率较稳定,若未来成长上具持续性,变量消除+破净或带来新的投资机会。
该公司办公业务过去成长性还可以,在行业上也具有成长预期,数据显示,软件和信息技术服务业市场规模保持双位数的复合增长,根据工信部,2021年该行业规模以上企业累计收入9.5万亿元,同比增长17.7%。此外,信创国产化也将驱动行业进一步成长,尤其在政府部门,国信证券研报预计2023年基本完成政府公文系统替换。
相比于同行,金山办公商业模式更健康,订阅模式下,个人用户坚持以“免费+增值服务”作为主要战略,用户数量不断提升,而品牌优势下机构订阅也表现强劲,业务利润率高因此每年现金流都非常稳健。在价格上,同样的使用周期内金山办公的价位更低,性价比高,且受众群体广,竞争力更强。

游戏业务预期较为平淡,从行业来看,手游及端游竞争均比较激烈,一方面游戏行业用户进入存量竞争时代,另一方面监管趋严下,行业经营呈现一定波动性,市场份额逐步向优质供给选手集中。金山的游戏核心业绩由3个子IP贡献,分别是《剑侠情缘》、《剑网》及《剑侠世界》,每个IP有端游及手游,该公司也将品类拓展至二次元领域如《尘白禁区》,不过主要看点在于出海市场。
在海外市场方面,《剑网》IP最早于2005年试水,然而经过这么多年开拓,海外市场成效甚微,收入来源基本在香港地区。2022年上半年,其游戏的海外收入份额仅为8.06%,同比略有上升,较2020年度提升3.16个百分点。该公司其他游戏产品也有出海计划,预计2022年,其海外收入将进一步提升。
综合而言,金山软件业绩暴雷其实市场早有预期,从2021年开始至今,其股价已经完全反映联营公司带来的“雷点”,此次大幅计提减值,主要是为利润表排雷,后期影响将大幅下降。就业务层面而言,该公司还是非常健康的,办公业务成长强劲,贡献核心增长及现金流,游戏业务出海具有想象空间。目前该公司估值破净,成长持续性+利润表有修复预期,或驱动估值回归,还是值得看的。





