智通财经APP获悉,据深交所9月16日消息,经中国证监会批准,深圳证券交易所决定于2022年9月19日上市交易中证500ETF期权合约品种、创业板ETF期权合约品种。中证500ETF期权的合约标的为“嘉实中证500交易型开放式指数证券投资基金”,合约标的证券代码为“159922”,基金管理人为嘉实基金管理有限公司。首批挂牌的期权合约到期月份为2022年10月、2022年11月、2022年12月和2023年3月。此外,创业板ETF期权的合约标的为“易方达创业板交易型开放式指数证券投资基金”,合约标的证券代码为“159915”,基金管理人为易方达基金管理有限公司。首批挂牌的期权合约到期月份为2022年10月、2022年11月、2022年12月和2023年3月。
原文如下:
关于深圳证券交易所中证500ETF期权合约品种上市交易有关事项的通知
各市场参与人:
经中国证监会批准,深圳证券交易所(以下简称本所)决定于2022年9月19日上市交易中证500ETF期权合约品种(以下简称中证500ETF期权)。现将有关事项通知如下:
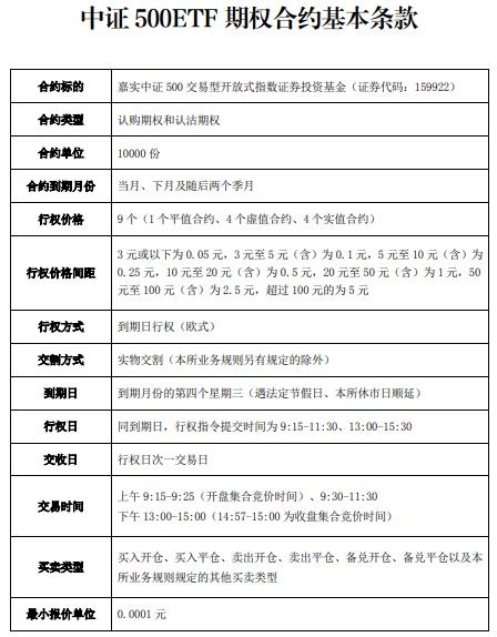
一、中证500ETF期权的合约标的为“嘉实中证500交易型开放式指数证券投资基金”,合约标的证券代码为“159922”,基金管理人为嘉实基金管理有限公司。
二、本所自2022年9月19日起按照不同合约类型、到期月份及行权价格,挂牌相应的中证500ETF期权合约(基本条款详见附件)。首批挂牌的期权合约到期月份为2022年10月、2022年11月、2022年12月和2023年3月。
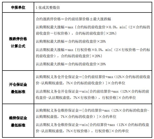
三、中证500ETF期权合约涨跌停价格的计算公式为:
合约涨跌停价格=合约前结算价格±最大涨跌幅
认购期权最大涨幅=max{合约标的前收盘价×0.5%,min[(2×合约标的前收盘价-行权价格),合约标的前收盘价]×10%}
认购期权最大跌幅=合约标的前收盘价×10%
认沽期权最大涨幅=max{行权价格×0.5%,min[(2×行权价格-合约标的前收盘价),合约标的前收盘价]×10%}
认沽期权最大跌幅=合约标的前收盘价×10%
四、本所以A股证券账户为单位,对交易者进行持仓限额管理。期权经营机构对客户已核定的本所单个期权合约品种的权利仓持仓限额、总持仓限额和单日买入开仓限额,可以适用于中证500ETF期权,但不得超过本所规定的持仓限额标准。
五、请各期权经营机构及其他市场参与人认真做好中证500ETF期权上市交易的各项准备工作,严格遵守业务规则,有效控制风险,确保产品平稳推出和安全运行。
特此通知


关于深圳证券交易所创业板ETF期权合约品种上市交易有关事项的通知
各市场参与人:
经中国证监会批准,深圳证券交易所(以下简称本所)决定于2022年9月19日上市交易创业板ETF期权合约品种(以下简称创业板ETF期权)。现将有关事项通知如下:
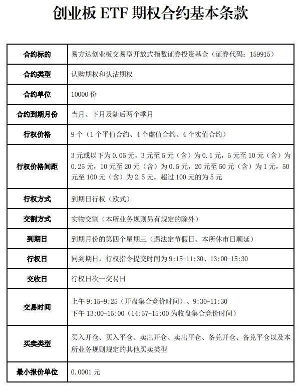
一、创业板ETF期权的合约标的为“易方达创业板交易型开放式指数证券投资基金”,合约标的证券代码为“159915”,基金管理人为易方达基金管理有限公司。
二、本所自2022年9月19日起按照不同合约类型、到期月份及行权价格,挂牌相应的创业板ETF期权合约(基本条款详见附件)。首批挂牌的期权合约到期月份为2022年10月、2022年11月、2022年12月和2023年3月。
三、创业板ETF期权合约涨跌停价格的计算公式为:
合约涨跌停价格=合约前结算价格±最大涨跌幅
认购期权最大涨幅=max{合约标的前收盘价×0.5%,min[(2×合约标的前收盘价-行权价格),合约标的前收盘价]×20%}
认购期权最大跌幅=合约标的前收盘价×20%
认沽期权最大涨幅=max{行权价格×0.5%,min[(2×行权价格-合约标的前收盘价),合约标的前收盘价]×20%}
认沽期权最大跌幅=合约标的前收盘价×20%
四、本所以A股证券账户为单位,对交易者进行持仓限额管理。期权经营机构对客户已核定的本所单个期权合约品种的权利仓持仓限额、总持仓限额和单日买入开仓限额,可以适用于创业板ETF期权,但不得超过本所规定的持仓限额标准。
五、请各期权经营机构及其他市场参与人认真做好创业板ETF期权上市交易的各项准备工作,严格遵守业务规则,有效控制风险,确保产品平稳推出和安全运行。
特此通知


本文来源于“深圳证券交易所”官网,智通财经编辑:杨万林。




