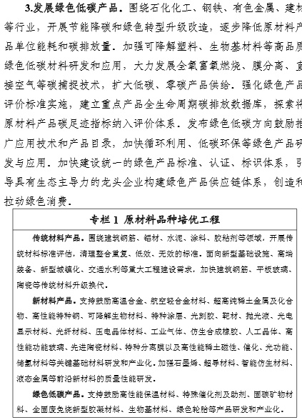
智通财经APP获悉,9月15日,工业和信息化部办公厅、国务院国有资产监督管理委员会办公厅、国家市场监督管理总局办公厅、国家知识产权局办公室印发原材料工业“三品”实施方案。方案提出,发展绿色低碳产品。围绕石化化工、钢铁、有色金属、建材等行业,开展节能降碳和绿色转型升级改造,逐步降低原材料产品单位能耗和碳排放量。加强可降解塑料、生物基材料等高品质绿色低碳材料研发和应用,大力发展全氧富氧燃烧、膜分离、直接空气等碳捕捉技术,扩大低碳、零碳产品供给。
方案还提出,到2025年,原材料品种更加丰富、品质更加稳定、品牌更具影响力。高温合金、高性能特种合金、半导体材料、高性能纤维及复合材料等产品和服务对重点领域支撑能力显著增强。培育一批质量过硬、竞争优势明显的中国品牌,产品进入全球中高端供应链,市场环境更加公平有序。到2035年,原材料品种供给能力和水平、服务质量大幅提升,达到世界先进国家水平,形成一批质量卓越、优势明显、拥有核心知识产权的企业和产品品牌。
此外,强化绿色产品评价标准实施,建立重点产品全生命周期碳排放数据库,探索将原材料产品碳足迹指标纳入评价体系。发布绿色低碳方向鼓励推广应用技术和产品目录,加快循环利用、低碳环保等绿色产品研发与应用。加快建设统一的绿色产品标准、认证、标识体系,引导具有生态主导力的龙头企业构建绿色产品供应链体系,创造和拉动绿色消费。
原文如下:
四部门关于印发原材料工业“三品”实施方案的通知
工业和信息化部办公厅 国务院国有资产监督管理委员会办公厅 国家市场监督管理总局办公厅 国家知识产权局办公室
关于印发原材料工业“三品”实施方案的通知
工信厅联原〔2022〕24号
各省、自治区、直辖市及计划单列市、新疆生产建设兵团工业和信息化、国有资产、市场监管、知识产权主管部门,有关协会,有关中央企业:
为贯彻落实《“十四五”原材料工业发展规划》,推动原材料工业增品种、提品质、创品牌,工业和信息化部、国务院国有资产监督管理委员会、国家市场监督管理总局、国家知识产权局联合制定了《原材料工业“三品”实施方案》,现印发给你们,请结合实际,认真贯彻落实。
工业和信息化部办公厅
国务院国有资产监督管理委员会办公厅
国家市场监督管理总局办公厅
国家知识产权局办公室
2022年8月17日











本文编选自“中华人民共和国工业和信息化部”官网;智通财经编辑:陈筱亦。




