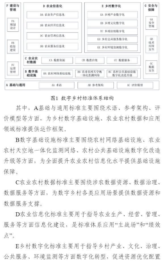
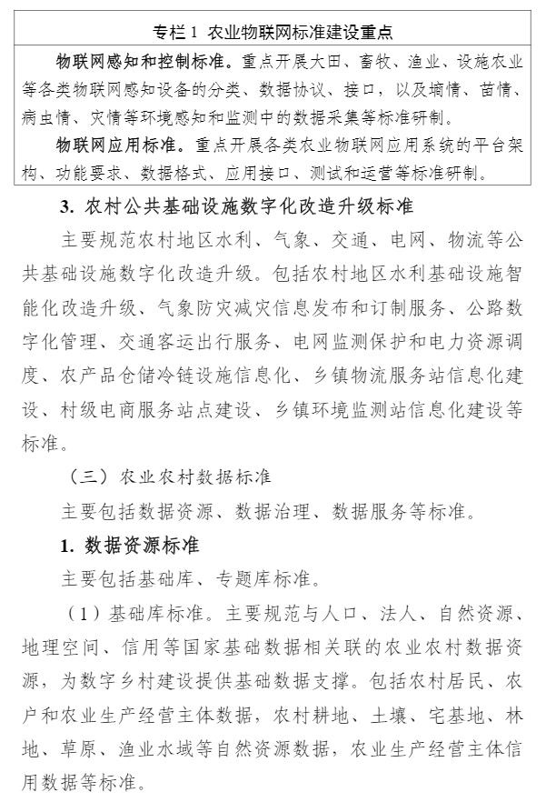
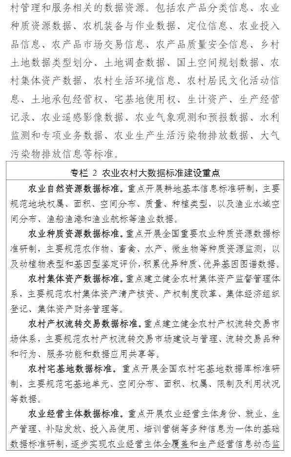
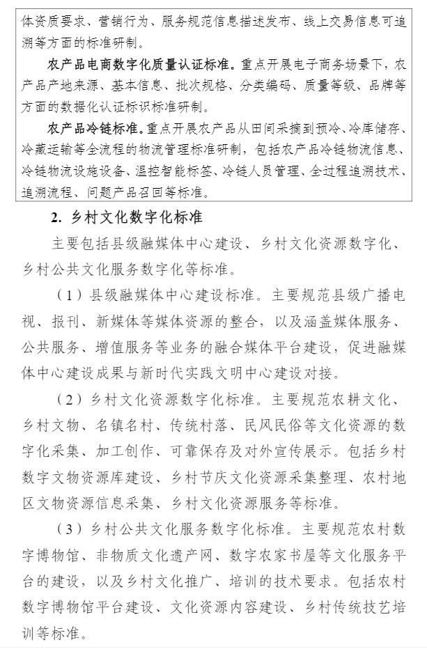
智通财经APP获悉,9月1日,中央网信办等四部门印发《数字乡村标准体系建设指南》,目标到2025年,初步建成数字乡村标准体系。《指南》以专栏的形式部署了4个方面重点任务。一是农业物联网标准建设方面,重点开展物联网感知和控制标准、物联网应用标准的研制。二是农业农村大数据标准建设方面,重点开展农业自然资源数据标准、农业种质资源数据标准、农村集体资产数据标准、农村产权流转交易数据标准、农村宅基地数据标准、农业经营主体数据标准、农业耕地土壤数据标准的研制。三是农业信息化标准建设方面,重点开展智慧种植标准、智慧畜牧标准、智慧渔业标准的研制。四是农村电商标准建设方面,重点开展农产品电商仓储物流数字化标准、农产品电商交易标准、农产品电商数字化质量认证标准、农产品冷链标准的研制。
原文如下:
中央网信办等四部门关于印发《数字乡村标准体系建设指南》的通知
各省、自治区、直辖市、计划单列市党委网信办、农业农村(农牧)厅(局、委)、工业和信息化主管部门、市场监管局(厅、委),新疆生产建设兵团党委网信办、农业农村局、工业和信息化局、市场监管局,有关标准化技术委员会:
为深入贯彻落实习近平总书记关于乡村振兴的重要指示批示精神,认真落实《中共中央 国务院关于做好2022年全面推进乡村振兴重点工作的意见》《国家标准化发展纲要》《数字乡村发展战略纲要》部署要求,加快推动数字乡村标准化建设,中央网信办、农业农村部、工业和信息化部、市场监管总局会同有关部门制定了《数字乡村标准体系建设指南》。现印发给你们,请结合实际贯彻执行。
中央网络安全和信息化委员会办公室
农业农村部
工业和信息化部
国家市场监督管理总局
2022年8月8日



























本文来源于“中央网络安全和信息化委员会办公室”官网,智通财经编辑:杨万林。




