智通财经APP获悉,8月31日,香港金融管理局公布外汇基金资产负债表数据,截至2022年7月31日,外汇基金总资产达42,163亿港元,较2022年6月底增加59亿港元,其中外币资产增加192亿港元,港元资产则减少133亿港元。
外币资产增加,主要是因为投资按市价重估,以及已购入但未结算证券的月底余额在抵销经货币发行局制度下出售的美元后仍有所上升。港元资产减少,主要是因为香港股票按市价重估。
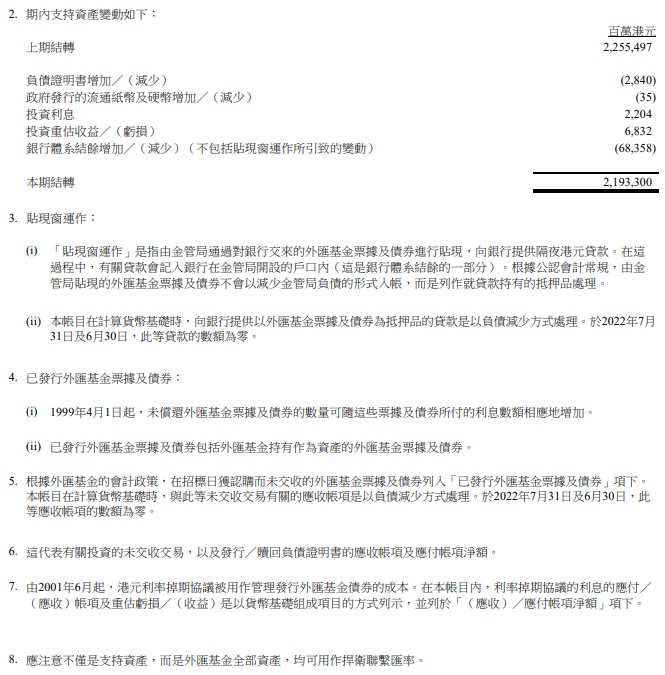
货币发行局帐目显示,2022年7月底的货币基础为19,773亿港元,较2022年6月底减少709亿港元,减幅为3.5%。货币基础减少,主要是由于在货币发行局制度下购买港元。
2022年7月底的支持资产总额减少622亿港元至21,933亿港元,减幅为2.8%。支持资产减少,主要是因为在货币发行局制度下出售美元,但有关减幅因投资按市价重估而被部分抵销。支持比率由2022年6月底的110.12%,上升至2022年7月底的110.92%。








