今日晚间值得关注的重磅新闻有:
1、重磅突发!中美审计达成合作协议,中国资产狂拉,证监会官方解读来了
2、美联储主席鲍威尔:9月加息规模取决于“整体”经济数据
3、国内首家虚拟电厂管理中心成立 产业链公司速览
4、北京:加快金融科技在新三板、北京证券交易所的应用
5、锂电不香了?新型电池有望“弯道超车” 充电快、安全还便宜
以下为晚报正文:

1、重磅突发!中美审计达成合作协议,中国资产狂拉,证监会官方解读来了
重要程度:★★★★★
26日晚间,中美审计合作官宣大消息!
中国证券监督管理委员会、中华人民共和国财政部于2022年8月26日与美国公众公司会计监督委员会(PCAOB)签署审计监管合作协议,将于近期启动相关合作。
消息传出后,中概股纷纷走高,爱奇艺、晶科能源、BOSS直聘等涨超7%,阿里巴巴、小鹏汽车等涨超3%。
富时中国A50夜盘也短线急拉至0.3%,此前一度跌0.1%。此外恒指夜期快速拉高,截至目前跳涨318点,报20442点,涨幅为1.57%。
2、美联储主席鲍威尔:9月加息规模取决于“整体”经济数据
重要程度:★★★★
杰克逊霍尔全球央行年会于美东时间8月25日-27日召开。美联储主席鲍威尔表示,9月加息规模取决于“整体”经济数据。恢复物价稳定需要一段时间,这需要“有力地”使用央行的工具。经济继续显示强劲的基本面动力。历史告诫不要“过早”放松政策。在某种程度上,随着政策立场进一步收紧,放慢加息步伐将是适当的。降低通胀可能需要持续一段时间经济增长低于趋势水准。
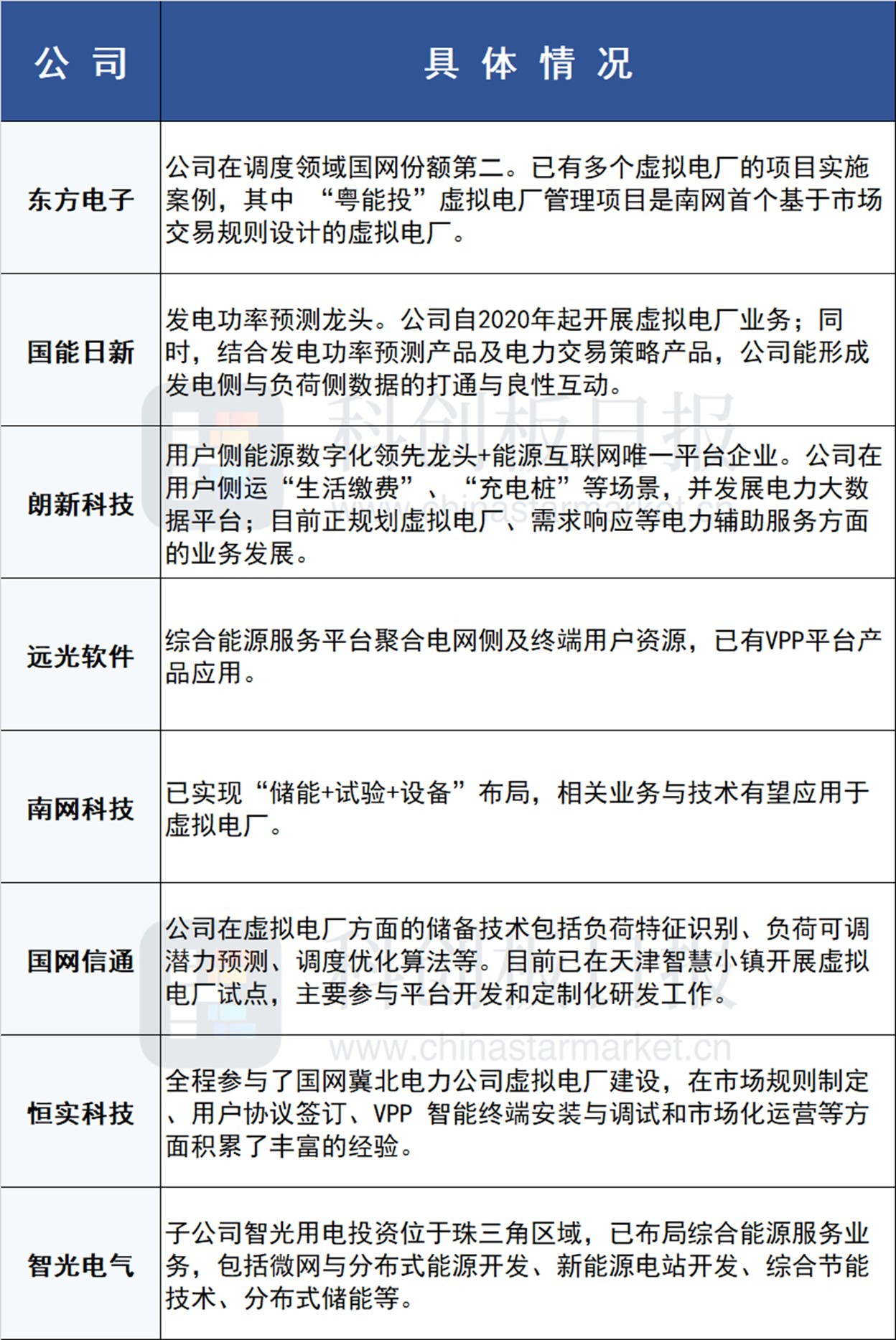
3、国内首家虚拟电厂管理中心成立!通信聚合成关键 一图纵览产业链公司
重要程度:★★★
8月26日,深圳虚拟电厂管理中心成立——这也是国内首家虚拟电厂管理中心。
该深圳虚拟电厂已接入分布式储能、数据中心、充电站、地铁等类型负荷聚合商14家,接入容量达87万千瓦,接近一座大型煤电厂的装机容量。预计到2025年,深圳将建成具备100万千瓦级可调节能力的虚拟电厂,逐步形成年度最大负荷5%左右的稳定调节能力。

4、北京:加快金融科技在新三板、北京证券交易所的应用
重要程度:★★★★
北京市金融服务工作领导小组印发《北京市“十四五”时期金融业发展规划》提到,支持北京证券交易所发展金融科技,加快金融科技在新三板、北京证券交易所的应用,提升数字化基础建设,打造更加智能、科技的服务体系。
5、锂电不香了?新型电池有望“弯道超车” 充电快、安全还便宜
重要程度:★★★
随着全球电气化进程不断加速,科学界关于电池的创新可谓层出不穷。近期,麻省理工学院(MIT)的工程师们就开发了一种新型电池,不仅成本较低,而且不易发生故障和火灾,充电速度也很快,可以为家庭或电动汽车迅速供电。
点评:科技企业就是这样,技术的变化非常快,如果技术路线错误,很容易被时代甩下车,虽然现在是锂的天下,万一哪天别的技术兴起了呢?所以说,没有永远的老大。
6、美团第二季度营收509亿同比增加16% 调整后净利润20.6亿
重要程度:★★★
又有一家明星公司公布财报!
美团第二季度营收509.4亿元人民币,同比+16%,预估485.8亿元人民币。第二季度净亏损11.2亿元人民币,同比-67%,预估亏损32.4亿元人民币。第二季度调整后净利润20.6亿元人民币,上年同期亏损22.2亿元人民币,预估亏损21.7亿元人民币。
点评:自选哥印象中美团已经亏损好多年了,但这也是互联网公司的特性,因为有超大的流量,就算亏损也有资本愿意投钱,当年京东就连续亏损了10年,现在也是中国电商的一块重要拼图。
7、空军新闻发言人:中国防空反导建设不针对特定国家地区
重要程度:★★★
2022年空军航空开放活动暨长春航空展记者见面会上,空军新闻发言人申进科大校表示,空军加快推进防空反导能力建设,全时待战、随时能战。防空反导是空军战略能力的重要组成部分。需要说明的是,中国防空反导装备建设不针对任何特定国家和地区。
此外,晚间还有另一条消息:东部战区在台岛周边海空域组织多军兵种联合战备警巡和实战化演练。
除此之外,以下消息也值得关注:
8、国家外汇管理局:2022年7月,我国国际货物和服务贸易进出口规模39151亿元,同比增长11%
9、银保监会:原则同意辽阳农商行、辽宁太子河村镇银行进入破产程序
10、上交所:本周对*ST未来、*ST园城等异常波动退市风险警示股票进行重点监控,持续加强异常波动可转债交易监管。
11、深交所:本周对近期涨幅异常的“弘业期货”和高转股溢价率的可转债进行重点监控。
12、今年我国天然气预计将增产超过100亿立方米。
13、8月26日,交通运输新业态协同监管部际联席会议办公室对满帮集团、货拉拉、滴滴货运、快狗打车4家互联网道路货运平台公司进行了提醒式约谈。
14、财政部紧急安排中央预备费100亿元 全力抗旱保秋粮;
15、蔚来:独立内部调查已实质性完成 卖空报告相关指控均无事实依据

1、美股接近平开:中概股集体走强 爱奇艺、优信涨超10%
美股三大股指接近平开,截至发稿,道指微涨0.09%,纳指跌0.08%,标普500指数涨0.05%。
中概股集体走强,爱奇艺、优信涨超10%,微博、网易有道涨超7%,阿里巴巴、拼多多涨超3%。
此前,中美达成审计监管合作协议 。中国证监会有关负责人就签署中美审计监管合作协议答记者问,中美审计监管合作协议的签署标志着双方通过加强合作解决中概股审计监管问题迈出了关键一步,符合市场的期盼和预期。
2、通胀见顶了?美联储最关注的核心PCE 7月同比涨4.6%,为去年10月以来最小增幅
8月26日周五,美国商务部数据显示,核心PCE物价指数(剔除食品和能源价格)——美联储最关注的通胀指标7月同比增长4.6%,低于市场预期的4.7%,前值4.8%,为去年10月以来最小增幅;环比增长0.1%,低于预期的0.2%,前值0.6%。
3、欧洲有史以来最大IPO!传保时捷将以至多850亿美元估值上市
如果没有意外的市场冲击,保时捷计划在监事会批准后于9月第一周在法兰克福宣布其上市意向。欧洲有史以来最大的IPO终于有了新的进展。据媒体援引消息人士称,保时捷拟进行的首次公开募股(IPO)估值高达850亿美元。
4、德国基准电价升破800欧元 几乎为去年同期的十倍
德国明年交付的基准电力价格周五升破800欧元,几乎是去年同期的10倍。欧洲能源交易所明年交付的德国电力价格一度上涨7.6%,至每兆瓦时805.15欧元,本周上涨了39%。

偏正面方面,自选哥提示关注特变电工等;偏负面公告方面,关注长安汽车等。
偏正面公告
1、特变电工:晶科能源将向子公司采购903.33亿元原生多晶硅
2、嵘泰股份:与比亚迪签订电机壳体开发协议 预估金额为年均约3亿元
3、大港股份:控股孙公司拟4.24亿元投建12吋CIS芯片TSV晶圆级封装项目
4、欢瑞世纪:实控人拟增持公司股票不低于1亿元
偏负面公告
1、长安汽车:在渝基地实施限电停产 8月产销目标预计减量约10万辆
2、航亚科技:两股东拟减持不超过6%公司股份
3、永安林业:天风证券拟减持不超5.89%股份
4、森远股份:控股股东拟减持不超4%股份
5、天宇股份:收到美国FDA出具的警告信
6、两连板动力源:公司不涉及储能相关产品
本文选编自“腾讯自选股”,智通财经编辑:白伟林。




