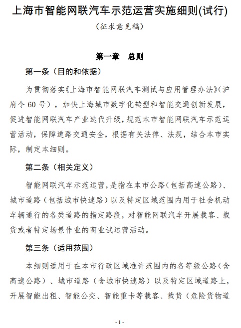
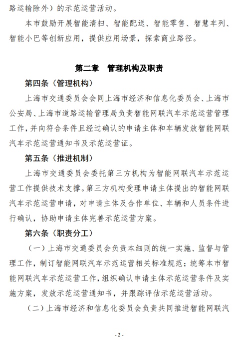
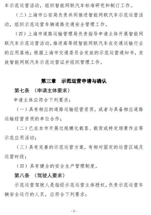
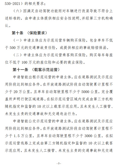
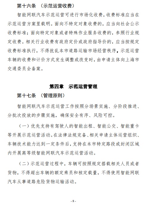
智通财经APP获悉,8月22日,上海市交通委员会就《上海市智能网联汽车示范运营实施细则(试行)(征求意见稿)》公开征询意见。其中提出,优先支持有驾驶人的智能出租、智能公交、智能重卡等开展示范运营活动。在法律法规完备、相关申请主体运营组织、车辆技术能力达到一定条件后,支持在本市特定路段或封闭区域内开展高等级智能网联汽车示范运营活动。
原文如下:












本文编选自“上海市交通委员会官网”;智通财经编辑:叶志远。
智通财经APP获悉,8月22日,上海市交通委员会就《上海市智能网联汽车示范运营实施细则(试行)(征求意见稿)》公开征询意见。其中提出,优先支持有驾驶人的智能出租、智能公交、智能重卡等开展示范运营活动。在法律法规完备、相关申请主体运营组织、车辆技术能力达到一定条件后,支持在本市特定路段或封闭区域内开展高等级智能网联汽车示范运营活动。
原文如下:












本文编选自“上海市交通委员会官网”;智通财经编辑:叶志远。