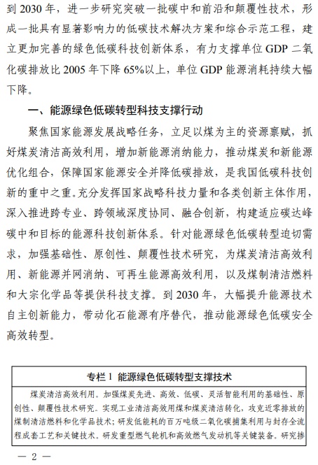
智通财经APP获悉,8月18日,科技部等九部门发布《科技支撑碳达峰碳中和实施方案(2022—2030年)》。其中提出,研发高效硅基光伏电池、高效稳定钙钛矿电池等技术,研发碳纤维风机叶片、超大型海上风电机组整机设计制造与安装试验技术、抗台风型海上漂浮式风电机组、漂浮式光伏系统。研发高可靠性、低成本太阳能热发电与热电联产技术,突破高温吸热传热储热关键材料与装备。研发具有高安全性的多用途小型模块式反应堆和超高温气冷堆等技术。开展地热发电、海洋能发电与生物质发电技术研发。
方案提出,以数字化、智能化带动能源结构转型升级,研发大规模可再生能源并网及电网安全高效运行技术,重点研发高精度可再生能源发电功率预测、可再生能源电力并网主动支撑、煤电与大规模新能源发电协同规划与综合调节技术、柔性直流输电、低惯量电网运行与控制等技术。研发可再生能源高效低成本制氢技术、大规模物理储氢和化学储氢技术、大规模及长距离管道输氢技术、氢能安全技术等;探索研发新型制氢和储氢技术。方案还提出,研究光储直柔供配电关键设备与柔性化技术,建筑光伏一体化技术体系,区域-建筑能源系统源网荷储用技术及装备。研究面向不同类型建筑需求的蒸汽、生活热水和炊事高效电气化替代技术和设备,研发夏热冬冷地区新型高效分布式供暖制冷技术和设备,以及建筑环境零碳控制系统,不断扩大新能源在建筑电气化中的使用。
原文如下:
科技部等九部门关于印发《科技支撑碳达峰碳中和实施方案(2022—2030年)》的通知
各有关单位:
为深入贯彻落实党中央、国务院关于碳达峰碳中和的重大战略决策,做好科技支撑碳达峰碳中和相关工作,依据《中共中央 国务院关于完整准确全面贯彻新发展理念做好碳达峰碳中和工作的意见》《2030年前碳达峰行动方案》,结合碳达峰碳中和领域科技创新工作新形势新情况,科技部、国家发展改革委、工业和信息化部、生态环境部、住房城乡建设部、交通运输部、中科院、工程院、国家能源局共同研究制定了《科技支撑碳达峰碳中和实施方案(2022—2030年)》。现印发给你们,请遵照执行。
科技部 国家发展改革委 工业和信息化部
生态环境部 住房城乡建设部 交通运输部
中科院 工程院 国家能源局
2022年6月24日















本文来源于“中华人民共和国科学技术部”官网,智通财经编辑:叶志远。




