【头条公告掘金】
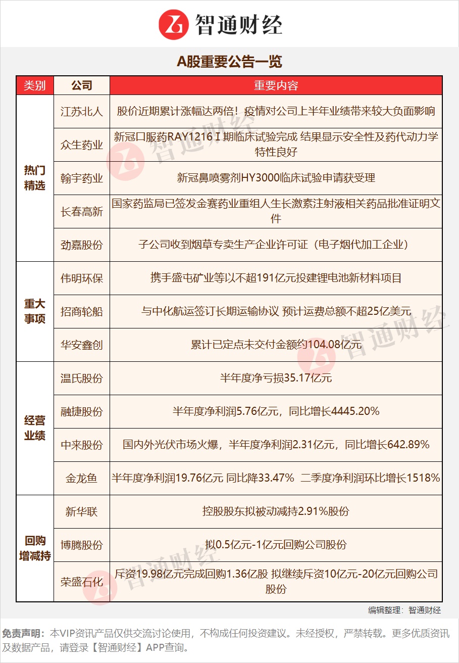
伟明环保(603568.SH):携手盛屯矿业等以不超191亿元投建锂电池新材料项目
伟明环保(603568.SH)发布公告,2022年8月4日,公司与盛屯矿业、永青科技、欣旺达合资设立浙江“伟明盛青”能源新材料有限公司,开发建设年产20万吨高镍三元正极材料项目。总投资不超过人民币191亿元。其中,公司持有伟明盛青60%股权。公司拟以自有资金不超过人民币34.5亿元参投。
点评:伟明环保是垃圾焚烧领军企业,传统垃圾焚烧业务在手项目充裕,能够保障公司未来长期环保业务增长。在此基础上新能源布局逐步加码,从4万吨火法镍冶炼到20万吨三元正极材料一体化项目,成长曲线逐步明晰。
锂电池行业竞争日趋激烈,成本要素在市场拓展中的重要性正在逐步提升。伟明、盛屯、青山的强强联合将有效卡位锂、钴、镍三种资源,打造具备强成本优势的锂电材料产能。
此外,青山旗下的瑞浦电池有望为公司提供下游需求,相得益彰。一方面,20万吨三元正极将配套约125GWH三元电池需求,成为瑞浦电池有效的原材料保障;另一方面,瑞浦产能的快速扩张将成为公司锂电材料强有力的下游客户支撑,保障项目的销售及运营。
三元材料高镍化趋势显著,公司在镍矿资源领域加大布局。4月与盛屯矿业、青山控股共同开发高冰镍精炼、前驱体、正极材料项目,年产20万吨高镍三元正极材料。
公司今日另一则公告称,下属全资子公司“伟明香港”与“Merit公司”、“香港欣威”电子合资投建年产高冰镍含镍金属4万吨,位于印度尼西亚哈马黑拉岛WedaBay工业园内。总投资不超过3.9亿美元。
【重点公告掘金】
三祥新材(603663.SH)发布半年度业绩:净利润8224万元,同比增长74.86%
三祥新材发布公告称,2022年半年度,公司实现营收4.62亿元,同比增长6.34%;归母净利润8224万元,同比增长74.86%;扣非净利润7611万元,同比增长68.04%。基本每股收益0.38元。
点评:三祥新材形成锆系新材料、镁铝合金材料、先进陶瓷材料三大重点发展方向。其中在锆材领域已形成较为完整的产业链,是电熔氧化锆和海绵锆龙头企业,同时不断纵向延伸产品附加值更高的化学锆和锆系陶瓷领域。
上半年,与锆材应用有关的几个大型化工项目陆续开工,推动下游对海绵锆产品需求不断加大,订单数量上涨,海绵锆市场价格上涨。公司始终占据着国内工业级海绵锆市场的龙头地位。
镁系材料方面,公司与宁德时代等几家企业合作的“宁德文达镁铝”项目一期基本建成投产,已实现电池端板产品的交付,后续在电池包托盘等结构件及电动船舶等方向均存在业务拓展空间。镁建筑模板产品也有望于下半年投放市场并贡献业绩。
此外,镁合金是当前新能源汽车应用中密度最低的金属材料,是轻量化效果最好的金属材料。随着我国镁产业的日益成熟,其在汽车轻量化的应用空间广阔,公司在镁铝新材领域的业务将打开长期成长天花板。
金博股份(688598.SH):拟建1万吨/年锂电池负极材料用碳粉制备一体化产线
金博股份公告称,公司拟在锂离子电池领域开展新业务,计划在益阳市高新区碳谷产业园二期建设年产1万吨锂电池负极材料用碳粉制备一体化示范线,总投资金额2.81亿元。从2022年8月开始建设,2023年8月开始达产。
点评:金博股份传统业务为碳复合材料产品,主要应用于光伏晶硅制造热场。目前公司市场份额约40%,2022年底碳基复合材料预计达到3000吨。公司的技术、工艺及装备对各类碳基复合材料的制备具有通用性,制备出不同类型碳基复合材料产品,广泛应用于光伏、半导体、氢能、汽车等产业。公司目标是打造全球领先的先进碳基复合材料研发和产业化平台,持续成长可期。
新能车轻量化成为行业趋势,加上国产电动车向高端领域渗透,而碳陶刹车盘是轻量化的关键部件,未来碳陶刹车盘渗透率有望快速提升。公司6月收到广汽埃安新款车型碳陶盘定点,7月获得比亚迪碳陶盘定点,反映出公司碳陶盘的产品性能已经获得车企的充分认可。
未来,公司基于碳基复合材料技术平台优势,持续进行新技术与产品开发,拓展新的业务领域。此次投建负极材料碳粉项目,即充分发挥公司在碳基复合材料热场、高温处理领域的技术优势,快速验证公司碳基热场复合材料产品在锂电池负极材料制备领域的应用效果,促进业务协同,新增公司在锂电池负极材料用碳粉制备方面的盈利点。
【A股重要公告一览】

【免责声明】本VIP资讯产品仅供交流讨论使用,不构成任何投资建议。未经授权,严禁转载。更多优质资讯及数据产品,请登录【智通财经】APP查询。



