智通财经APP获悉,7月29日,住建部、国家发改委印发“十四五”全国城市基础设施建设规划。其中提出,到2025年,城市建设方式和生产生活方式绿色转型成效显著,基础设施体系化水平、运行效率和防风险能力显著提升,超大特大城市“城市病”得到有效缓解,基础设施运行更加高效,大中城市基础设施质量明显提升,中小城市基础设施短板加快补齐。到
2035
年,全面建成系统完备、高效实用、智能绿色、安全可靠的现代化城市基础设施体系,建设方式基本实现绿色转型,设施整体质量、运行效率和服务管理水平达到国际先进水平。
其中还提出,开展城市韧性电网和智慧电网建设。结合城市更新、新能源汽车充电设施建设,开展城市配电网扩容和升级改造,推进城市电力电缆通道建设和具备条件地区架空线入地,实现设备状态环境全面监控、故障主动研判自愈,提高电网韧性。建设以城市为单元的应急备用和调峰电源。推进分布式可再生能源和建筑一体化利用,有序推进主动配电网、微电网、交直流混合电网应用,提高分布式电源与配电网协调能力。因地制宜推动城市分布式光伏发展。
原文如下:
住房和城乡建设部 国家发展改革委关于印发
“十四五”全国城市基础设施建设规划的通知
各省、自治区、直辖市人民政府,新疆生产建设兵团,国务院有关部门:
《“十四五”全国城市基础设施建设规划》已经国务院同意,现印发给你们,请结合实际认真贯彻落实。
住房和城乡建设部
国家发展改革委
2022年7月7日
“十四五”全国城市基础设施建设规划
城市基础设施是保障城市正常运行和健康发展的物质基础,也是实现经济转型的重要支撑、改善民生的重要抓手、防范安全风险的重要保障。构建系统完备、高效实用、智能绿色、 安全可靠的现代化基础设施体系,对更好地推进以人为核心的城镇化,畅通国内大循环、促进国内国际双循环,扩大内需, 推动高质量发展具有重大意义,是确保“十四五”时期城市社会经济全面、协调、可持续发展开好局起好步的重要基础。
根据《中华人民共和国国民经济和社会发展第十四个五年规划和 2035 年远景目标纲要》有关要求,按照党中央、国务院决策部署,住房和城乡建设部、国家发展改革委会同相关部 门编制了《“十四五”全国城市基础设施建设规划》(以下简称《规划》),规划范围为全国城市。《规划》提出了“十四五”时期城市基础设施建设的主要目标、重点任务、重大行动和保 障措施,以指导各地城市基础设施健康有序发展。
一、发展环境
“十三五”期间,我国城市基础设施投入力度持续加大。城市基础设施建设与改造工作稳步推进,设施能力与服务水平不断提高,城市综合承载能力逐渐增强,城市人居环境显著改善,人民生活品质不断提升。同时,城市基础设施领域发展不平衡、不充分问题仍然突出,体系化水平、设施运行效率和效益有待提高,安全韧性不足,这些问题已成为制约城市基础设 施高质量发展的瓶颈。

“十四五”时期,以建设高质量城市基础设施体系为目标, 以整体优化、协同融合为导向,从增量建设为主转向存量提质增效与增量结构调整并重,响应碳达峰、碳中和目标要求,统筹系统与局部、存量与增量、建设与管理、灰色与绿色、传统与新型城市基础设施协调发展,推进城市基础设施体系化建设;推动区域重大基础设施互联互通,促进城乡基础设施一体化发展;完善社区配套基础设施,打通城市建设管理“最后一公里”,保障居民享有完善的基础设施配套服务体系。
二、总体要求
(一)指导思想。
以习近平新时代中国特色社会主义思想为指导,认真落实党中央、国务院决策部署,坚持以人民为中心的发展思想,坚持问题导向、目标导向,统筹发展和安全, 系统谋划、整体协同,以解决人民群众最关心、最直接、最现实的利益问题为立足点,以高效、便利、智能、安全为导向, 着力补短板、强弱项、提品质、增效益,调动全社会力量,构建系统完备、高效实用、智能绿色、安全可靠的现代化基础设施体系,实现经济效益、社会效益、生态效益、安全效益相统一,全面提高城市基础设施运行效率,完善城市基础设施全生命周期管理机制,持续推进城市基础设施高质量发展。
(二)工作原则。
——绿色低碳,安全韧性。全面落实新发展理念,推动新 时期城市基础设施的绿色低碳发展新模式、新路径,集中力量 解决城市基础设施建设的薄弱环节,提高基础设施安全运行和抵抗风险的水平,加强重大风险预测预警能力,保障城市运行 安全。
——民生优先,智能高效。坚持以人民为中心,系统谋划城市基础设施建设重点任务,因地制宜、因城施策,提升城市基础设施建设运营智能化管控水平,提高基础设施供给质量和运行效率,打造高品质生活空间,满足人民群众美好生活需要。
——科学统筹,补足短板。加强城市基础设施建设规划的统筹引领作用,科学确定目标指标,着力实现城市基础设施全领域系统推进和关键领域关键环节突破相结合,量力而行、尽力而为,加快推进设施建设补短板,不断增强城市承载能力。
——系统协调,开放共享。统筹做好城市基础设施建设系统协调工作,科学确定各类基础设施的规模和布局,针对不同 城市资源禀赋,因地制宜推进城市基础设施建设,加强区域之 间、城市群之间、城乡之间基础设施共建共享,提高设施使用效率。
(三)规划目标。
“十四五”时期,城市基础设施发展坚持目标导向和问题导向相结合,对标 2035 年基本实现社会主义现代化的战略目标,围绕基础设施的体系化、品质化、绿色化、低碳化、智慧化发展,适度超前布局有利于引领产业发展和维护国家安全的基础设施,同时把握好超前建设的度,研究 推出一批重大行动和改革举措,靠前安排、加快形成实物工作 量,推动建设宜居、绿色、韧性、智慧、人文城市。
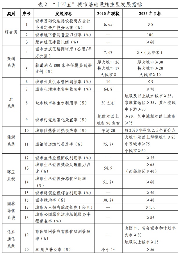
到 2025 年,城市建设方式和生产生活方式绿色转型成效显著,基础设施体系化水平、运行效率和防风险能力显著提升, 超大特大城市“城市病”得到有效缓解,基础设施运行更加高效,大中城市基础设施质量明显提升,中小城市基础设施短板加快补齐。
到 2035 年,全面建成系统完备、高效实用、智能绿色、安全可靠的现代化城市基础设施体系,建设方式基本实现绿色 转型,设施整体质量、运行效率和服务管理水平达到国际先进 水平。


三、重点任务
(一)推进城市基础设施体系化建设,增强城市安全韧性 能力。
1. 统筹实施城市基础设施建设规划。系统编制涵盖城市交通、水、能源、环境卫生、园林绿化、信息通信、广播电视等 系统的城市基础设施建设规划,统筹布局、集约建设,有序引 导项目实施,科学指导城市基础设施各子系统规划编制,健全 规划衔接协调机制。科学制定城市基础设施近期建设计划,项 目实施中,依法履行城乡规划建设相关程序,做好环境影响评 价,合理有序安排各类城市基础设施建设项目,落实责任主体 和资金安排。
2. 系统提升城市基础设施供给能力。从人民群众实际生活需求出发,针对城市基础设施存在的突出短板问题,系统提升城市基础设施供给能力和服务质量。完善城市交通基础设施,科学规划建设城市综合交通系统,加快发展快速干线交通、生 活性集散交通、绿色慢行交通,实现顺畅衔接,提高居民出行 效率和城市运转保障能力。持续提升供水安全保障能力、提高 城镇管道燃气普及率、集中供热能力和服务面积。适度超前建 设城市配电网,满足城市电力负荷增长需求。加快新一代信息 通信基础设施建设。健全无障碍设施体系。完善城市物流配送 体系。
3. 持续增强城市基础设施安全韧性能力。全面提升城市各类基础设施的防灾、减灾、抗灾、应急救灾能力和极端条件下城市重要基础设施快速恢复能力、关键部位综合防护能力。推 进城市市政基础设施普查,摸清底数,找准短板。新城区结合 组团式城市布局,推进分布式水、电、气、热等城市基础设施 建设。健全地下基础设施统筹规划、建设和管理机制,逐步对 老旧基础设施进行更新改造,及时排查和消除安全隐患。提升 关键交通基础设施安全防护能力,强化设施养护和运行监测检 测,提高城市交通设施耐久性和可靠性。因地制宜推进地下综 合管廊系统建设,提高管线建设体系化水平和安全运行保障能 力,在城市老旧管网改造等工作中协同推进综合管廊建设。鼓 励使用新技术、新工艺、新材料,提高基础设施抗震能力。加强城市内涝治理,建设源头减排、管网排放、蓄排并举、超标 应急的城市排水防涝工程体系,增强城市防洪排涝能力。推动 城市储气调峰能力建设,完善天然气调峰、应急和安全保障机 制。鼓励城市内热网联通、热源相互支持,保障供热安全。开展城市配电网升级改造,切实提高供应保障能力。对城市安全风险进行源头管控、过程监测、预报预警、应急处置和综合治理。
4. 全面提高城市基础设施运行效率。提升交通衔接便捷性和轨道覆盖通勤出行比例;提高城市道路网密度,提高道路网 整体运行效率;完善城镇老旧小区停车设施,改善道路交通动 静态匹配关系。降低城市供水管网漏损,推进城市排水管网建 设改造,巩固地级及以上城市黑臭水体治理成效,推进县级市 黑臭水体治理。加快垃圾分类及处置设施建设。降低供热管网 热损失率和单位建筑面积集中供热能耗,提升清洁取暖率。
5. 推进城市基础设施协同建设。落实“全生命周期管理” 理念,构建城市基础设施规划、建设、运行维护、更新等各环节的统筹建设发展机制,促进提升城市的整体性、系统性、生长性。在统一规划的前提下,提升城市基础设施建设的协同性。 整体安排地上地下设施建设,以轨道交通、城市道路为中心推进城市线性空间一体化发展。加强各类地下工程的统筹建设与有效衔接,科学实施地下空间分层管控。
(二)推动城市基础设施共建共享,促进形成区域与城乡协调发展新格局。
1. 强化区域基础设施互联互通。以京津冀协同发展、长江 经济带发展、粤港澳大湾区建设、长三角一体化发展、黄河流 域生态保护和高质量发展等区域重大战略为引领,加快基础设施跨区域共建共享、协调互动,加强中心城市辐射带动周边地 区协同发展。建立区域基础设施建设重大事项、重大项目共商机制。强化区域性突发事件的应急救援处置。
2. 推动城市群都市圈基础设施一体化发展。统筹规划建设区域交通、水、能源、环卫、园林、信息等重大基础设施布局, 协同建设区域生态网络和绿道体系,促进基础设施互联互通、共建共享。支持超大、特大城市为中心的重点都市圈织密以城市轨道交通和市域(郊)铁路为骨干的轨道交通网络,促进中心城市与周边城市(镇)一体化发展。
3. 统筹城乡基础设施建设。构建覆盖城乡的基础设施体系以及生态网络体系,促进城乡基础设施的衔接配套建设,提高一体化监管能力。推动联接城市中心区、县城、镇之间公路完善升级,城市燃气管网延伸布局,农村电网基础设施升级,农宅清洁取暖改造,城乡垃圾集中处置等,鼓励有条件的地区推行城乡统筹区域供水。推进以县城为重要载体的城镇化建设, 有条件的地区按照小城市标准建设县城,加快县城基础设施补短板强弱项。
(三)完善城市生态基础设施体系,推动城市绿色低碳发展。
1. 构建连续完整的城市生态基础设施体系。加强城市自然生境保护,提高自然生态系统健康活力,建设蓝绿交织、灰绿相融、连续完整的城市生态基础设施体系。采用自然解决方案, 合理确定城市生态基础设施规模、结构和布局,提高蓝绿空间总量和生态廊道网络化水平,使城市内外的生态环境有机连接,形成与资源环境承载力相匹配的山水城理想空间格局。
2. 统筹推进城市水系统建设。统筹区域流域生态环境治理和城市建设,实施城市生态修复。统筹城市水资源利用和防灾减灾,积极推进海绵城市建设。统筹城市防洪和内涝治理,提高城市防洪排涝的整体性、系统性。提高城市水资源涵养、蓄积、净化能力。以水而定、量水而行,构建城市健康水循环。强化污水再生利用。依法划定河湖管理范围,统筹利用和保护。
3. 推进城市绿地系统建设。保护城市自然山水格局,合理布局绿心、绿楔、绿环、绿廊,多途径增加绿化空间。加强城市生物多样性保护,提升城市生态系统质量和稳定性。以园林城市创建为抓手,完善城市公园体系和绿道网络建设,合理设置多元化、人性化活动空间和防灾避险空间,为居民提供更安全、健康、友好的绿色生态产品。
4. 促进城市生产生活方式绿色转型。优先发展城市公共交通,完善非机动车道、人行道等慢行网络,不断提升绿色出行水平。深入开展节水型城市建设,提高城市用水效率。推进城市能源系统高效化、清洁化、低碳化发展,增强电网分布式清 洁能源接纳和储存能力,以及对清洁供暖等新型终端用电的保障能力。积极发展绿色照明,加快城市照明节能改造,防治城市光污染。推行垃圾分类和减量化、资源化。
(四)加快新型城市基础设施建设,推进城市智慧化转型发展。
1. 推动城市基础设施智能化建设与改造。加快推进城市交通、水、能源、环卫、园林绿化等系统传统基础设施数字化、网络化、智能化建设与改造,加强泛在感知、终端联网、智能调度体系构建。在有条件的地方推进城市基础设施智能化管 理,逐步实现城市基础设施建设数字化、监测感知网络化、运营管理智能化,对接城市运行管理服务平台,支撑城市运行 “一网统管”。推动智慧城市基础设施与智能网联汽车协同发展。推进城市通信网、车联网、位置网、能源网等新型网络设施建设。
2. 构建信息通信网络基础设施系统。建设高速泛在、天地一体、集成互联、安全高效的信息基础设施,增强数据感知、传输、存储和运算能力,助力智慧城市建设。推进第五代移动通信技术(5G)网络设施规模化部署,推广升级千兆光纤网络设施。推进骨干网互联节点设施扩容建设。科学合理布局各类通信基础设施,促进其他类型基础设施与信息通信基础设施融合部署。推进面向城市应用、全面覆盖的通信、导航、遥感空间基础设施建设运行和共享。
四、重大行动
(一)城市交通设施体系化与绿色化提升行动。
1. 开展城市道路体系化人性化补短板。提升城市道路网密度。落实“窄马路、密路网”的城市道路规划布局理念,建设快速路、主干路和次干路、支路级配合理、适宜绿色出行的城市道路网络。加强次干路、支路、街巷路建设改造,完善城镇 老旧小区道路,打通各类断头路和应急救援“生命通道”,提 高道路网络密度和通达性。
精细化设计建设道路空间。提高公共交通、步行和非机动车等绿色交通路权比例,提升街道环境品质和公共空间氛围。对于适宜骑行城市,新建、改造道路红线内人行道和非机动车道空间所占比例不宜低于30%。
开展道路设施人性化建设与改造。规范设置道路交通安全设施和交通管理设施,提高出行安全性。合理设计道路断面, 集约设置各类杆体、箱体、地下管线等设施,拆除或归并闲置、 废弃的设施,妥善处理各类设施布置与慢行空间、道路绿化美化的关系,提高土地利用率和慢行空间舒适性,提升景观效果。推进现有道路无障碍设施改造,改善交通基础设施无障碍出行条件,提升无障碍出行水平。
2. 推进轨道交通与地面公交系统化建设。强化重点区域轨道交通建设与多网衔接。以京津冀、长三角、粤港澳大湾区等地区为重点,科学有序发展城际铁路,构建城市群轨道交通网络。统筹考虑重点都市圈轨道交通网络布局,构建以轨道交通为骨干的 1 小时通勤圈。统筹做好城市轨道交通与干线铁路、城际铁路、市域(郊)铁路等多种轨道交通制式及地面公交、城市慢行交通系统的衔接融合,探索都市圈中心城市轨道交通以合理制式适当向周边城市(镇)延伸。
分类推进城市轨道交通建设。优化超大、特大城市轨道交通功能层次,合理布局城市轨道交通快线,统筹建设市域(郊) 铁路并做好设施互联互通,提高服务效率;支持中心城区网络适度加密,提高网络覆盖水平。I型大城市应结合实际推进轨道交通主骨架网络建设,并研究利用中低运量轨道交通系统适 度加强网络覆盖,尽快形成网络化运营效益;符合条件的II 型大城市结合城市交通需求,因地制宜推动中低运量轨道交通系统规划建设。
加强轨道交通与城市功能协同布局建设。构建轨道交通引导的城市功能结构与空间发展开发模式,建立站点综合开发实 施机制,实行站城一体化开发模式,不断提高轨道交通覆盖通 勤出行比例。优化轨道交通线路走向和站点设置,提高与沿线 用地储备和开发潜力的匹配性,加强与城市景观、空间环境的 有机协调。合理确定轨道交通建设时序,实现轨道交通建设与 旧城更新、新区建设和城市品质提升相协调。
提升轨道交通换乘衔接效率。提高轨道交通与机场、高铁站等重大交通枢纽的衔接服务能力,推动优化铁路、民航、城市轨道交通等交通运输方式间安检流程。依托城市轨道交通建设线路优化调整地面公交网络,推动一体化公共交通体系建 设。完善轨道站点周边支路网系统和周边建筑连廊、地下通道 等配套接驳设施,引导绿色出行。
全面提升地面公交服务品质。结合城市实际构建多样化地面公交服务体系。加快推进通勤主导方向上的公共交通服务供 给。加快推进城市公交枢纽、首末站等基础设施建设。优化调 整城市公交线网和站点布局,提高公交服务效率。加大公交专 用道建设力度,优先在城市中心城区及交通密集区域形成连 续、成网的公交专用道。积极推行公交信号优先,全面推进公交智能化系统建设。优化地面公交站点设置,提高港湾式公交 停靠站设置比例。
3. 提升绿色交通出行品质。推进人行道净化行动。完善人行道网络,拓宽过窄人行道,清理占道行为,科学设置人行过 街设施和立体步行系统,确保人行道连续畅通。及时排查和消 除人行道设施破损、路面坑洼、井盖缺失沉陷等安全隐患,确保人行道通行安全。加强城市道路沿线照明和沿路绿化,建设 林荫路,形成舒适的人行道通行环境。
统筹建设非机动车专用道。全面开展非机动车专用道专项规划和建设,结合城市道路建设和改造计划,成片、成网统筹 建设非机动车专用道。保障非机动车专用道有效通行宽度。完 善非机动车专用道的标识、监控系统,限制机动车进入非机动 车专用道,保障人力自行车、电动自行车等非机动车路权。
4. 强化停车设施建设改造。完善城市停车供给体系。根据 城市发展需要,区分基本停车需求和出行停车需求,按照“有 效保障基本停车需求,合理满足出行停车需求”的原则,采用 差别化的停车供给策略,统筹布局城市停车设施,优化停车供 给结构,因地制宜制定修订城市建筑物停车泊位配建标准,组 织编制停车设施专项规划,推动停车设施合理布局,构建以配 建停车设施为主体、路外公共停车设施为辅助、路内停车为补 充的城市停车系统。
开展非机动车停车设施补短板。老旧城区在城市更新中应合理保障停车设施用地空间。推动适宜骑行城市新建居住区和公共建筑配建非机动车停车场,并以地面停车为主。鼓励发展 非机动车驻车换乘,轨道交通车站、公共交通换乘枢纽应设置 非机动车停车设施。强化非机动车停放管理,建设非机动车停 车棚、停放架等设施。
增加城镇老旧小区停车泊位供给。结合城镇老旧小区改造规划、计划等,制订停车设施改善专项行动方案,通过扩建新 建停车设施和内部挖潜增效、规范管理等手段,有效增加停车 设施规模,提升泊位使用效率,逐步提升城市居住区停车泊位 与小汽车拥有量的比例。鼓励建设停车楼、地下停车场、机械 式立体停车库等集约化的停车设施。具备条件的居住区,建设 电动自行车集中停放和充电场所,并做好消防安全管理。
加强停车场配套设施建设。新建停车位充分预留充电设施建设安装条件,针对停车位不足、增容困难的老旧居民区,鼓励在社区建设公共停车区充电桩。

(二)城市水系统体系化建设行动。
1. 因地制宜积极推进海绵城市建设。城市新区坚持目标导向,因地制宜合理选用“渗、滞、蓄、净、用、排”等措施, 把海绵城市建设理念落实到城市规划建设管理全过程。老旧城区结合城市更新、城市河湖生态治理、城镇老旧小区改造、地下基础设施改造建设、城市防洪排涝设施建设等,以城区内涝积水治理、黑臭水体治理、雨水收集利用等为突破口,推进区域整体治理。
2. 加强城市供水安全保障。推进全流程供水设施升级改 造。加快对水厂、管网和加压调蓄设施的更新改造,保障用户龙头水水质安全。有条件的地区要设置水量、水质、水压等指 标在线监测,加强供水安全风险管理。
强化城市节水工作。实施国家节水行动,推进节水型城市建设。实施供水管网漏损治理工程,推进老旧管网改造,开展供水管网分区计量管理,控制管网漏损。推进节水型单位、企业和小区建设,推动建筑节水,推广普及节水器具。加快推动城市生活污水资源化利用,鼓励将再生水优先用于生态补水、工业生产、市政杂用等方面,强化再生水的多元利用、梯级利用和安全利用,促进再生水成为缺水城市的“第二水源”。
提高城市应急供水救援能力建设。构建城市多水源供水格局,加强供水应急能力建设,提高水源突发污染和其他灾害发 生时城市供水系统的应对水平。加强国家供水应急救援基地设 施运行维护资金保障,提高城市供水应急救援能力。
3. 实施城市内涝系统治理。用统筹的方式、系统的方法提升城市内涝防治水平,基本形成符合要求的城市排水防涝工程体系。实施雨水源头减排工程,落实海绵城市建设理念,因地制宜使用透水铺装,增加下沉式绿地、植草沟、人工湿地等软性透水地面,提高硬化地面中可渗透面积比例,源头削减雨水径流。实施排水管网工程,新建排水管网原则上应尽可能达到国家建设标准的上限要求,改造易造成积水内涝问题排水管网,修复破损和功能失效的排水防涝设施。实施排涝通道工程, 开展城市建成区河道、排洪沟等整治工程,以及“卡脖子”排涝通道治理工程,提高行洪排涝能力,确保与城市排水管网系统排水能力相匹配。实施雨水调蓄工程,严查违法违规占用河湖、水库、山塘、蓄滞洪空间和排涝通道等的建筑物、构筑物, 加快恢复并增加城市水空间,扩展城市及周边自然调蓄空间, 保证足够的调蓄容积和功能。因地制宜、集散结合建设雨水调蓄设施,发挥削峰错峰作用。
完善应急管理体系。完善城市防洪与内涝防范相关应急预案,明确预警等级内涵与处置措施,加强排水应急队伍建设和物资储备,提升城市应急处置能力。加快推进城市防洪、排水防涝信息化建设,建立健全城区水系、排水管网与周边江河湖海、水库等“联排联调”运行管理模式,提升城市防洪预报、预警、预演、预案能力。
4. 推进城市污水处理提质增效。推进城镇污水管网全覆 盖。加快老旧城区、城中村和城乡结合部的生活污水收集处理设施建设,消除空白区。城市污水处理厂进水生化需氧量(BOD) 浓度低于 100mg/L 的,围绕服务片区管网开展“一厂一策”系统化整治,实施清污分流,避免河水、山泉水等混入管网,全面提升现有污水收集处理设施效能。因地制宜采取溢流口改造、截流井改造、破损修补、管材更换、增设调蓄设施、雨污分流改造、快速净化等措施,降低合流制溢流污染。优先采用优质管材,推行混凝土现浇或成品检查井,提升管网建设质量。
推动污水处理能力提升。按照因地制宜、查漏补缺、有序建设、适度超前的原则,统筹考虑城市人口容量、分布和迁徙趋势,坚持集中与分散相结合,科学确定城镇污水处理厂的布局、规模及服务范围。京津冀、粤港澳大湾区、黄河干流沿线城市和长江经济带城市和县城实现生活污水集中处理设施能力全覆盖。缺水地区、水环境敏感区域,要根据水资源禀赋、水环境保护目标和技术经济条件,开展污水处理厂提升改造, 积极推动污水资源化利用,选择缺水城市开展污水资源化利用试点示范。
提升污泥无害化处置和资源化利用水平。限制未经脱水处理达标的污泥在垃圾填埋场填埋。鼓励采用厌氧消化、好氧发酵等方式处理污泥,经无害化处理满足相关标准后,用于土地改良、荒地造林、苗木抚育、园林绿化和农业利用。在土地资 源紧缺的大中型城市鼓励采用“生物质利用+焚烧”处置模 式,将垃圾焚烧发电厂、燃煤电厂、水泥窑等协同处置方式作 为污泥处置的补充,推广将生活污泥焚烧灰渣作为建材原料加以利用。

(三)城市能源系统安全保障和绿色化提升行动。
1. 开展城市韧性电网和智慧电网建设。结合城市更新、新能源汽车充电设施建设,开展城市配电网扩容和升级改造,推 进城市电力电缆通道建设和具备条件地区架空线入地,实现设备状态环境全面监控、故障主动研判自愈,提高电网韧性。建设以城市为单元的应急备用和调峰电源。推进分布式可再生能源和建筑一体化利用,有序推进主动配电网、微电网、交直流混合电网应用,提高分布式电源与配电网协调能力。因地制宜 推动城市分布式光伏发展。发展能源互联网,深度融合先进能 源技术、信息通信技术和控制技术,支撑能源电力清洁低碳转 型、能源综合利用效率优化和多元主体灵活便捷接入。
2. 增强城镇燃气安全供应保障能力。结合城市更新等工作,加快推进城镇燃气管网等设施建设改造与服务延伸,提升城镇管道燃气普及率。因地制宜拓展天然气在发电调峰、工业锅炉窑炉、清洁取暖、分布式能源和交通运输等领域的应用。在有条件的城市群,提高燃气设施的区域一体化和管网互联互通程度。强化城镇燃气安全监管,加快用户端本质安全设施推广,开展城镇燃气特许经营实施评估与检查工作,整治瓶装液化石油气行业违法经营等行为,规范液化石油气市场环境,加强燃气管网第三方破坏等安全风险整治和消除用户使用环节安全隐患,落实餐饮等行业生产经营单位使用燃气应安装可燃气体报警装置并保障其正常使用的要求。
3. 开展城市集中供热系统清洁化建设和改造。加强清洁热源和配套供热管网建设和改造,发展新能源、可再生能源等低碳能源。大力发展热电联产,因地制宜推进工业余热、天然气、 电力和可再生能源供暖,实施小散燃煤热源替代,推进燃煤热源清洁化改造,支撑城镇供热低碳转型。积极推进实现北方地区冬季清洁取暖规划目标,开展清洁取暖绩效评价,加强城市清洁取暖试点经验推广。支持城市实施热网连通工程,开展多热源联供试点建设,提升城市供热系统安全水平。
4. 开展城市照明盲点暗区整治和节能改造。开展城市照明“有路无灯、有灯不亮”专项整治,消除城市照明的盲点暗区, 照明照(亮)度、均匀度不达标的城市道路或公共场所增设或更换路灯。持续开展城市照明节能改造,针对能耗高、眩光严重、无控光措施的路灯,通过 LED 等绿色节能光源替换、加装单灯控制器,实现精细化按需照明。重点针对居住区、学校、医院和办公区开展光污染专项整治。风光资源丰富的城市,因地制宜采用太阳能路灯、风光互补路灯,推广清洁能源在城市照明中的应用。

(四)城市环境卫生提升行动。
1. 建立生活垃圾分类管理系统。建立分类投放、分类收集、 分类运输、分类处理的生活垃圾管理系统。坚持源头减量,推动形成绿色发展方式和生活方式。因地制宜设置简便易行的生活垃圾分类投放装置,合理布局居住区、商业和办公场所的生活垃圾分类收集容器、箱房、桶站等设施设备。推动开展定时定点分类投放生活垃圾,逐步提升生活垃圾分类质量;确保有 害垃圾单独投放,提高废玻璃等低值可回收物收集比例,实现 厨余垃圾、其他垃圾有效分开。完善城市生活垃圾分类收集运 输体系,建立健全与生活垃圾分类收集相衔接的运输网络,加 强与物业单位、生活垃圾清运单位之间的有序衔接,防止生活 垃圾“先分后混、混装混运”。按适度超前原则加快推进生活 垃圾焚烧处理设施建设,科学有序推进适应中小城市垃圾焚烧 处理的技术和设施,统筹规划建设应急填埋处理设施,加快补 齐厨余垃圾和有害垃圾处理设施短板。鼓励生活垃圾处理产业 园区建设,优化技术工艺,统筹不同类别生活垃圾处理和资源 化利用。
2. 完善城市生活垃圾资源回收利用体系。统筹推进生活垃圾分类网点与废旧物资回收网点“两网融合”,推动回收利用行业转型升级,针对不同类别,合理布局、规范建设回收网络体系,推动废玻璃等低值可回收物的回收和再生利用。加快探索适合我国厨余垃圾特性的处理技术路线,积极探索厨余垃圾与园林绿化垃圾协同处理技术,鼓励各地因地制宜选用厨余垃圾处理工艺,着力解决好堆肥工艺中沼液、沼渣等产品在农业、 林业生产中应用的“梗阻”问题。加快生物质能源回收利用工作,提高用于生活垃圾焚烧发电和填埋气体发电的利用规模。“十四五”期末,地级及以上城市基本建立因地制宜的生活垃圾分类投放、分类收集、分类运输、分类处理系统,居民普遍形成生活垃圾分类习惯。
3.建立健全建筑垃圾治理和综合利用体系。建立建筑垃圾分类全过程管理制度,加强建筑垃圾产生、转运、调配、消纳 处置以及资源化利用全过程管理,实现工程渣土(弃土)、工程泥浆、工程垃圾、拆除垃圾、装修垃圾等不同类别的建筑垃圾分类收集、分类运输、分类处理与资源化利用。加强建筑垃 圾源头管控,落实减量化主体责任。加快建筑垃圾处理设施建 设,把建筑垃圾处理与资源化利用设施作为城市基础设施建设的重要组成部分,合理确定建筑垃圾转运调配、填埋处理、资源化利用设施布局和规模。健全建筑垃圾再生建材产品应用体系,不断提升再生建材产品质量,促进再生建材行业生产和应 用技术进步。培育一批建筑垃圾资源化利用骨干企业,提升建 筑垃圾资源化利用水平。“十四五”期末,地级及以上城市初 步建立全过程管理的建筑垃圾综合治理体系,基本形成建筑垃圾减量化、无害化、资源化利用和产业发展体系。

(五)城市园林绿化提升行动。
1. 完善城市绿地系统。建设城市与自然和谐共生的绿色空间格局。完善城市结构性绿地布局,形成连续完整的网络系统和安全屏障,控制城市无序蔓延,优化城市形态结构,让城市 融入自然。
完善城市公园体系。丰富城市公园类型,形成以郊野公园、 综合公园、专类公园、社区公园、街头游园为主,大中小级配合理、特色鲜明、分布均衡的城市公园体系,提高城市公园绿化活动场地服务半径覆盖率,推动实现“300米见绿、500米见园”。不断完善城市公园服务功能,满足城市居民休闲游憩、健身、安全等多功能综合需求,提升城市宜居品质。
2. 增强城市绿化碳汇能力。持续推进城市生态修复,科学复绿、补绿、增绿,修复城市受损山体、水体和废弃地,使城市适宜绿化的地方都绿起来。推进近自然绿地建设,恢复植被群落,重建自然生态。加强科技创新,提高建筑物立体绿化水平,建设生态屋顶、立体花园、绿化墙体等,减少建筑能耗, 提高城市绿化覆盖率,改善城市小气候。
加强城市生物多样性保护。持续推进城市生物物种资源普查,推进城市生物资源库建设,加强野生动植物迁地保护,实施生物栖息地生境修复,完善城市生物栖息地网络体系。加强 乡土植物种植资源保育繁殖基地(苗圃)建设,提高乡土植物苗木自给率,降低外来入侵物种传播风险。
促进城市蓝绿空间融合。保护城市天然水系和现有绿地生态系统,加强滨水空间绿化,扩展城市周边河湖水系、湿地等自然调蓄空间,形成功能复合、管理协同的城市公共空间,提高城市安全韧性。
倡导节约型低碳型园林绿化。保护现有绿地和树木,推广生态绿化方式,提高乡土树种应用比例,适地适树,营造以乔木为骨干,乔灌草合理搭配的复层植物群落,提升绿地固碳效 益。园林绿化建设和管理养护过程中要控制碳排放、降低能源 损耗,探索低成本养护技术,调整碳平衡。加强技术创新,推 广节水型绿化技术,做到资源循环使用、高效利用。
3. 优化以人民为中心的绿色共享空间。建设友好型公园绿地系统。合理设置多元化、人性化活动空间,完善公园绿地服务设施,加强无障碍设计,突出健身康体、休闲娱乐、科普教育、防灾避险等功能,满足全年龄段城市居民安全使用。创新公园治理模式,加强专业化、精细化管理,实现精准高效服务。
推进社区公园建设。结合十五分钟生活圈建设,以“微更新”方式,有效利用城市中的零碎空地、边角空间等见缝插绿、拆违建绿、留白增绿,因地制宜建设各类社区公园、街头游园、 小微绿地、口袋公园,促进邻里交往,增强社区凝聚力。鼓励在距离居住人群较近、健身设施供需矛盾突出的地区,布局建设体育公园。
贯通城乡绿道网络。建设连通区域、城市、社区的城乡绿道体系,串联公园绿地、山体、江海、河湖水系、文化遗产和其他城市公共空间,促进文化保护、乡村旅游和运动健身。结合城市更新和功能完善,提高中心城区、老旧城区的绿道服务半径覆盖率,完善绿道服务设施,合理配备户外健身场地与设施,完善标识系统,根据需求设置服务驿站,提升绿道服务居民能力。
塑造城市园林绿化特色。突出园林绿化文化内涵,发挥公园文化宣传、科普教育平台作用,开展公园自然课堂、公园文化节等活动,引导社区居民绿色健康生活。持续办好高质量园
林博览会,充分利用新理念、新方式、新技术,鼓励通过生态修复、城市更新等方式建设园博园,注重展后可持续利用。传承弘扬中国园林文化。

(六)城市基础设施智能化建设行动。
1. 开展智能化城市基础设施建设和更新改造。开展传统城市基础设施智能化建设和改造。加快推进基于数字化、网络化、 智能化的新型城市基础设施建设和改造。因地制宜有序推动建立全面感知、可靠传输、智能处理、精准决策的城市基础设施智能化管理与监管体系。加强智慧水务、园林绿化、燃气热力等专业领域管理监测、养护系统、公众服务系统研发和应用示范,推进各行业规划、设计、施工、管养全生命过程的智慧支撑技术体系建设。推动供电服务向“供电+能效服务”延伸拓展,积极拓展综合能源服务、大数据运营等新业务领域,探索能源互联网新业态、新模式。推动智慧地下管线综合运营维护信息化升级,逐步实现地下管线各项运维参数信息的采集、实时监测、自动预警和智能处置。推进城市应急广播体系建设, 构建新型城市基础设施智能化建设标准体系。
建设智慧道路交通基础设施系统。分类别、分功能、分阶段、分区域推进泛在先进的智慧道路基础设施建设。加快推进道路交通设施、视频监测设施、环卫设施、照明设施等面向车城协同的路内基础设施数字化、智能化建设和改造,实现道路交通设施的智能互联、数字化采集、管理与应用。建设完善智能停车设施。加强新能源汽车充换电、加气、加氢等设施建设, 加快形成快充为主的城市新能源汽车公共充电网络。开展新能源汽车充换电基础设施信息服务,完善充换电、加气、加氢基础设施信息互联互通网络。重点推进城市公交枢纽、公共停车场充电设施设备的规划与建设。
开展智慧多功能灯杆系统建设。依托城市道路照明系统, 推进可综合承载多种设备和传感器的城市感知底座建设。促进杆塔资源的共建共享,采用“多杆合一、多牌合一、多管合一、 多井合一、多箱合一”的技术手段,对城市道路空间内各类系统的场外设施进行系统性整合,并预留扩展空间和接口。同步加强智慧多功能灯杆信息管理。
2. 推进新一代信息通信基础设施建设。稳步推进 5G 网络建设。加强 5G 网络规划布局,做好 5G 基础设施与市政等基础设施规划衔接,推动建筑物配套建设移动通信、应急通信设施或预留建设空间,加快开放共享电力、交通、市政等基础设施和社会站址资源,支持 5G 建设。采用高中低频混合组网、宏微结合、室内外协同的方式,加快推进城区连续覆盖,加强商务楼宇、交通枢纽、地下空间等重点地区室内深度覆盖。结合行业应用,做好产业园区、高速公路和高铁沿线等应用场景5G 网络覆盖。构建移动物联网网络体系,实现交通路网、城市管网、工业园区、现代农业示范区等场景移动物联网深度覆盖。统筹推进城市泛在感知基础设施建设,打造支持固移融合、 宽窄结合的物联接入能力,提升城市智能感知水平。
加快建设“千兆城市”。严格落实新建住宅、商务楼宇及 公共建筑配套建设光纤等通信设施的标准要求,促进城市光纤 网络全覆盖。加速光纤网络扩容提速,积极推进光纤接入技术 演进,建设高速信息通信网络,全面开展家庭千兆接入和企业 万兆接入升级改造,推动实现光纤到桌面、光纤进车间。持续 扩展骨干网络承载能力,积极推广部署软件定义、分段路由等 技术,加快提升端到端差异化承载和快速服务提供能力。
加快建设智慧广电网络。发展智慧广电网络,打造融媒体中心,建设新型媒体融合传播网、基础资源战略网、应急广播网等。加速有线电视网络改造升级,推动有线网络全程全网和 互联互通。建立5G广播电视网络,实现广播电视人人通、终端通、移动通。实现广电网络超高清、云化、互联网协议化、智能化发展。加大社区和家庭信息基础设施建设投入力度,社区、 住宅实现广播电视光纤入户,强化广播电视服务覆盖。推进应急广播体系建设。
3. 开展车城协同综合场景示范应用。推进面向车城协同的道路交通等智能感知设施系统建设,构建基于 5G 的车城协同应用场景和产业生态,开展特定区域以“车城协同”为核心的自动驾驶通勤出行、智能物流配送、智能环卫等场景的测试运 行及示范应用,验证车—城环境交互感知准确率、智能基础设 施定位精度、决策控制合理性、系统容错与故障处理能力、智能基础设施服务能力、“人—车—城(路)—云”系统协同性 等。开展基于无人驾驶汽车的无人物流、移动零售、移动办公等新型服务业,满足多样化智能交通运输需求。推动有条件的 地区开展城市级智能网联汽车大规模、综合性应用试点,探索重点区域“全息路网”,不断提升城市交通智能化管理水平和居民出行服务体验。建立完善智慧城市基础设施与智能网联汽车技术标准体系。
4. 加快推进智慧社区建设。深化新一代信息技术在社区建设管理中的应用,实现社区智能化管理。提供线上线下融合的社区生活服务、社区治理及公共服务、智能小区等服务。充分利用现有基础建设市级或区级智慧社区基础管理平台,对物业、环境、生活服务和政务服务等相关数据进行有效采集,为智慧社区建设提供数据基础和应用支撑。实施社区公共设施和基础设施数字化、网络化、智能化改造和管理,实现节能减排、智慧供给等高品质要求。推动“互联网+政务服务”向社区延 伸,打通服务群众的“最后一公里”。鼓励社区建设智能停车、 智能快递柜、智能充电桩、智能灯杆、智能垃圾箱、智慧安防等配套设施,提升智能化服务水平。开展广播电视服务与智慧 社区的融合场景创新应用,推进应急通信保障服务向社区延伸。 专栏 6:城市基础设施智能化建设工程
1. 智能化城市基础设施建设改造。预计建设智能化道路 4000 公里以上,建设智慧多功能灯杆 13 万基以上,建设新能源汽车充换电站 600座以上,累计建成公共充电设施 150 万个。
2. 新一代信息通信基础设施体系建设。加快 5G 网络规模化部署, 实现全国县级及以上城市城区 5G 网络连续覆盖,工业园区、交通枢纽等重点应用场景深度覆盖,基本完成全国县级及以上城市城区千兆光纤网络升级改造。加快广电网络转型升级,基本完成县级及以上城市有线电视网络数字化转型和光纤化、互联网协议化改造,开展城市应急广播体系建设。
3. 开展以车城协同为核心的综合场景应用示范工程建设。支持自动驾驶综合场景示范区建设,构建支持自动驾驶的车城协同环境,在物流、环卫等领域探索使用智能汽车替代传统车辆进行作业,探索智能网联汽车与智慧交通、智慧城市系统的深度融合路径。支持国家级车联网先导区建设,逐步扩大示范区域,形成可复制、可推广的模式。

(七)城市居住区市政配套基础设施补短板行动。
1. 实施居住区水电气热信路等设施更新改造。实施居住 区、历史文化街区等排水防涝设施建设、雨污水管网混错接改 造。灵活选取微地型、屋顶绿化等措施,建设可渗透路面、绿地及雨水收集利用设施,利用腾退土地、公共空间增加绿地等软性透水地面,推进海绵化改造。对破损严重、材质落后的供水管道和不符合技术、卫生和安全防范要求的加压调蓄供水设施、消防设施、应急设施等进行更新改造。对管线混杂、供电 能力不足的电力基础设施进行改造。对达到使用年限、存在跑 冒滴漏等安全隐患的燃气、供热管网实施维修改造。推进相邻 居住区及周边地区统筹建设、联动改造,推动各类配套设施和 公共活动空间共建共享。统筹考虑社区应急避难场所和疏散通 道建设,确保符合应急防灾安全管控相关要求。
2. 推进无障碍环境建设。住宅和公共建筑出入口设置轮椅坡道和扶手,公共活动场地、道路等户外环境建设达到无障碍设计要求。具备条件的居住区,实施加装电梯等适老化改造。对有条件的服务设施,设置低位服务柜台、信息屏幕显示系统、 盲文或有声提示标识和无障碍厕所(厕位)。持续开展无障碍环境创建工作。
3. 完善居住区环卫设施。完善居住区垃圾分类配套设施。 在小区出入口附近或开敞地带等合理设置垃圾箱房、垃圾桶站等生活垃圾分类收集站点,方便机械化收运和作业。优先改造利用原有收集点,有条件的可设在架空层等公共空间内。确保生活垃圾分类收集容器功能完善、干净无味、标识清晰规范。
4. 优化“十五分钟生活圈”公共空间。建设全龄友好的完 整社区。统筹配置社区公园、多功能运动场,结合边角地、废弃地、闲置地等改造建设小微绿地、口袋公园,完善公共游憩 设施,确保在紧急情况下可转换为应急避难场所。建设联贯各类配套设施、公共活动空间与住宅的社区慢行系统,因地制宜 选择道路铺装,完善夜间照明。结合全民健身,合理设置社区 绿道。

(八)城市燃气管道等老化更新改造行动。
在尽快全面摸清城市燃气管道老化更新改造底数的基础上,各地要督促省级和城市行业主管部门分别牵头组织编制本省份和本城市燃气管道老化更新改造方案,建立健全适应改造需要的工作机制, 切实落实企业主体责任和地方政府属地责任。以材质落后、使用年限较长、存在安全隐患的燃气管道设施为重点,全面启动城市燃气管道老化更新改造工作,到“十四五”期末,基本完成城市燃气管道老化更新改造任务。对超过使用年限、材质落后或存在隐患的供水管道进行更新改造,降低漏损率,保障水质安全。实施排水管道更新改造、破损修复改造,改造易造成积水内涝问题和混错接的雨污水管网,因地制宜推进雨污分流改造,基本解决市政污水管网混错接问题,基本消除污水直排。 加快推进城市老旧供热管网改造工作,对使用年限较长的老旧供热管道进行更新改造,对存在漏损和安全隐患、节能效果不佳的供热一级、二级管网和换热站等设施实施改造。
城市人民政府要切实落实城市各类地下管道建设改造等 的总体责任,加强统筹协调,优化项目空间布局和建设时序安 排,统筹加快推进城市燃气管道等老化更新改造,做好与城镇 老旧小区改造、汛期防洪排涝等工作的衔接,推进相关消防设 施设备补短板。在城市老旧管网改造等工作中协同推进城市地下综合管廊建设,在城市新区根据功能需求积极发展干、支线 管廊,合理布局管廊系统,加强市政基础设施体系化建设,促进城市地下设施之间竖向分层布局、横向紧密衔接。
五、保障措施
(一)落实工作责任。地方各级人民政府要明确本地区目标任务,制定实施方案,统筹发展和安全两件大事,落实城市 基础设施建设重点任务和重大工程,激发全社会参与规划实施的积极性,最大限度凝聚全社会共识和力量。城市人民政府是 城市基础设施规划建设管理的责任主体,要建立住房和城乡建 设、发展改革、财政、交通、水利、工信、民政、广电、能源 等多部门统筹协调的工作机制,主动担责、积极作为,形成工 作合力。省级人民政府要加大指导、组织、协调、支持和监督 力度,并出台具体政策措施,推动区域、城市群、城乡基础设 施共建共享。住房和城乡建设部、国家发展改革委等部门要加 强统筹,做好顶层设计,加强对本规划实施的支持、协调和督 导工作,建立健全实施评估等保障机制。
(二)加大政府投入力度。加大对城市基础设施在建项目和“十四五”时期重大项目建设的财政资金投入力度。通过中央预算内投资、地方政府债券、企业债券等方式,对符合条件的城市基础设施建设项目给予支持。各级人民政府按照量力而行、尽力而为的原则,加大对城市基础设施建设重点项目资金投入,加强资金绩效管理,完善“按效付费”等资金安排机制, 切实提高资金使用效益。
(三)多渠道筹措资金。创新资金投入方式和运行机制, 推进基础设施各类资金整合和统筹使用。鼓励各类金融机构在依法合规和风险可控前提下,加大对城市基础设施建设项目的信贷支持力度。区别相关建设项目的经营性与非经营性属性, 建立政府与社会资本风险分担、收益共享的合作机制,采取多种形式,规范有序推进政府和社会资本合作(PPP)。推动基础设施领域不动产投资信托基金(REITs)健康发展,盘活城市基础设施存量资产。各级人民政府要结合本地实际,制定出台相关政策措施,鼓励社会资本参与基础设施建设、运营维护和服务。鼓励民间投资以城市基础设施等为重点,通过综合开发模式参与重点领域项目建设。
(四)建立城市基础设施普查归档和体检评估机制。以城市人民政府为实施主体,加快开展城市市政基础设施现状普查,摸清底数、排查风险、找准短板;建立城市基础设施地理信息系统(GIS),实现基础设施信息化、账册化、动态化管理。制定评价指标体系和评价标准,结合社会满意度调查开展常态化的基础设施体检评估工作,总结建设成效、质量现状、运行效率等,精确查找问题短板,提出有针对性的提升措施,纳入基础设施建设规划及实施计划,形成集预警、监测、评估、反馈为一体的联动工作机制。
(五)健全法规标准体系。加快推进城市基础设施建设领域立法研究工作。从加强统筹地下管线等基础设施规划、建设和管理,提高基础设施绿色化、整体性、系统性的要求出发, 加快完善城市轨道交通、排水防涝、垃圾分类、海绵城市、综合管廊、生态基础设施、新型城市基础设施以及城市基础设施安全保障与灾害应急管理等重点领域的法规和标准规范。按照行政审批改革要求,及时调整不符合“放管服”要求的现有法规和标准规范,加快建立健全全方位、多层次、立体化监管体系,实现事前事中事后全链条全领域监管,提高监管效能。
(六)深化市政公用事业改革。加快推进市政公用事业竞争性环节市场化改革,进一步放开水、电、气、热经营服务市场准入限制。在城市基础设施领域要素获取、准入许可、经营运行、政府采购和招投标等方面,推动各类市场主体公平参与。 推动向规模化、集约化、跨地区经营方向发展,促进行业提质增效。深化市政公用事业价格机制改革,加快完善价格形成机制。逐步建立健全城市水、电、气、热等领域上下游价格联动机制,建立健全价格动态调整机制。强化落实污水处理费动态调整机制,加快构建覆盖成本并合理盈利的城市固体废弃物处理收费机制。清晰界定政府、企业和用户的权利义务,建立健全公用事业和公益性服务财政投入与价格调整相协调机制,满足多元化发展需要。
(七)积极推进科技创新及应用。加强城市基础设施关键技术与设备研发力度,坚持创新驱动,推动重点装备产业化发展。推动海绵城市建设、新型城市基础设施建设、地下基础设施安全运行监测等相关技术及理论创新和重大科技成果应用, 积极推广适用技术,加大技术成果转化和应用。建立完善城市基础设施企业主导的产业技术创新机制,激发企业创新内生动力;健全技术创新的市场导向机制和政府引导机制,加强产学研协同创新,引导各类创新要素向城市基础设施企业集聚,培育企业新的增长点,促进经济转型升级提质增效。加强城市基础设施规划、建设、投资、运营等方面专业技术管理人才培养力度。大力发展职业教育和专业技能培训,提高从业人员职业技能水平。
本文来编选自“住房和城乡建设部官网”,智通财经编辑:谢青海。




