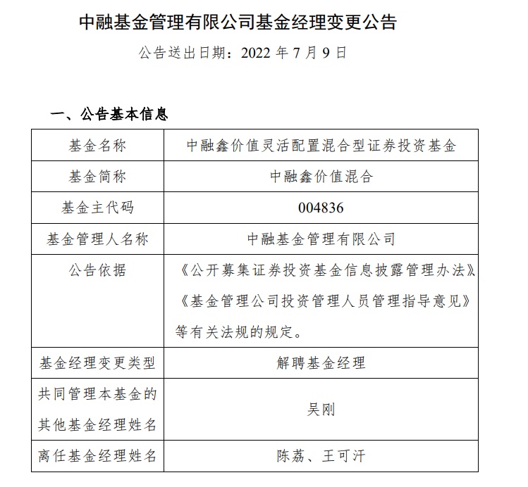
智通财经APP获悉,中融基金王可汗一天内卸任两只基金基金经理。7月9日,中融鑫价值混合(004836.OF)发布公告,陈荔、王可汗不再担任该基金基金经理,变更后该基金基金经理为吴刚。与此同时,中融鑫起点混合(001413.OF)也发布公告称,王可汗不再担任该基金基金经理,由陈荔接任。

数据显示,截止7月8日,中融鑫价值混合(004836.OF)净值为1.0753,较上一日下跌0.25%,近一年下跌4.76%;中融鑫起点混合(001413.OF)净值为1.2117,较上一日下跌0.09%,近一年下跌9.37%。
从任期收益来看,陈荔自2020年8月26日起担任中融鑫价值混合(004836.OF)基金经理,整个任职期间该基金收益为2.9%。而王可汗自2021年3月12日起担任中融鑫价值混合(004836.OF)基金经理,整个任职期间该基金收益为-6.6%。此外,王可汗自2021年3月12日起担任中融鑫起点混合(001413.OF)基金经理,整个任职期间该基金收益为-6.46%。
一季报显示,中融鑫价值混合(004836.OF)总规模为0.54亿元,前十大重仓股均为银行、证券股,分别为宁波银行(002142.SZ)、广发证券(000776.SZ)、中信证券(600030.SH)、工商银行(601398.SH)、中国平安(601318.SH)、海通证券(600837.SH)、华泰证券(601688.SH)、邮储银行(601658.SH)、苏州银行(002966.SZ)、江苏银行(600919.SH),年内这10股平均下跌7.25%,略跑赢大盘。
而在中融鑫起点混合(001413.OF)重仓股方面,前十大中除了3只银行股外,其余均来自不同行业,如贵州茅台(600519.SH)、九洲药业(603456.SH)、隆基绿能(601012.SH)、广联达(002410.SZ)等。

资料显示,“接棒”中融鑫价值混合的吴刚曾于2011年1月至2013年6月在方正证券股份有限公司(601901.SH)担任高级研究员,2013年6月至2016年10月曾任兴业基金管理有限公司投资经理职位。2016年10月加入中融基金管理有限公司,现任创新业务投资部总监。
