智通财经APP获悉,7月7日,工信部公开征求对《关于修改<乘用车企业平均燃料消耗量与新能源汽车积分并行管理办法>的决定(征求意见稿)》的意见,截止日期2022年8月7日。意见稿指出,增加“建立新能源汽车正积分收储、释放机制,保障积分交易市场平稳运行。工业和信息化部设立积分池,对新能源汽车正积分进行收储和释放。
原文如下:
关于修改《乘用车企业平均燃料消耗量与新能源汽车积分并行管理办法》的决定
(征求意见稿)
为适应我国节能与新能源汽车产业发展和技术进步需要,工业和信息化部等有关部门决定对《乘用车企业平均燃料消耗量与新能源汽车积分并行管理办法》作如下修改:
一、将第十五条第三款修改为:“2021年度至2025年度的新能源乘用车车型积分按照《新能源乘用车车型积分计算方法》(见附件2)确定。2026年度及以后年度的新能源乘用车车型积分,由工业和信息化部另行公布。”
二、第二十一条增加一款,作为第二款:“按照《乘用车燃料消耗量评价方法及指标》第4.2款要求计算并公示乘用车企业平均二氧化碳排放量。”
三、将第二十九条修改为:“乘用车企业购买的新能源汽车正积分,可以在有效期内依据本办法规定进行抵偿和结转。”
四、增加一章“积分交易市场调节机制”作为第六章,包括第三十一条至第三十四条。
五、增加一条,作为第三十一条:“建立新能源汽车正积分收储、释放机制,保障积分交易市场平稳运行。工业和信息化部设立积分池,对新能源汽车正积分进行收储和释放。”
六、增加一条,作为第三十二条:“自2023年起,当年度产生和结转的新能源汽车正积分之和,大于考虑结转、转让积分抵偿后的企业平均燃料消耗量负积分与新能源汽车负积分之和的2.0倍时,在每年度积分核算情况报告发布后90日内,企业可根据自愿原则将新能源汽车正积分存储至积分池,存储的积分数量不超过自身当年度产生和结转的新能源汽车正积分总量的40%。收储的新能源汽车正积分不设置结转比例要求,有效期自存储年起不超过五年。”
七、增加一条,作为第三十三条:“当年度产生和结转的新能源汽车正积分之和,小于考虑结转、转让抵偿后燃料消耗量负积分与新能源汽车负积分之和的1.5倍时,积分池释放新能源汽车正积分至上述倍数关系达到1.5倍。释放方案于每年6月30日前向社会公示。
按照积分池中企业存储积分占比释放相应数量的积分至各企业账户,由企业进行积分交易和负积分抵偿。当年度积分交易期结束之后,未使用的释放正积分返还积分池。”
八、增加一条,作为第三十四条:“工业和信息化部、财政部、商务部、海关总署、市场监管总局将根据产业发展情况和碳排放管理工作需要,适时研究建立与其他碳减排体系的衔接机制。”
九、将第三十二条修改为第三十六条,并将第一款修改为:“工业和信息化部会同财政部、商务部、海关总署、市场监管总局对乘用车企业平均燃料消耗量与新能源汽车积分及执行情况进行核查,核查方式包括随机抽查、定期核查或专项核查等。”
十、将第三十四条修改为第三十八条,并将第一款修改为:“乘用车企业有下列情形之一的,工业和信息化部等部门按照职责给予通报,并按照核查值核算平均燃料消耗量与新能源汽车积分;视情节轻重,给予列入失信企业名单进行通报,禁止积分转让、交易等处罚:”
十一、将第三十六条修改为第四十条,并将第一款修改为:“乘用车企业平均燃料消耗量与新能源汽车积分管理要求,纳入乘用车生产企业及产品准入条件。乘用车企业有下列情形之一的,在其负积分抵偿归零前,对其燃料消耗量达不到《乘用车燃料消耗量评价方法及指标》车型燃料消耗量目标值的新产品,不予列入《道路机动车辆生产企业及产品公告》或者不予核发强制性产品认证证书,暂停企业燃料消耗量达不到目标值乘用车产品合格证电子信息或进口车辆电子信息报送,并可以依照《汽车产业发展政策》《强制性产品认证管理规定》等有关规定处罚:”
十二、将第三十七条修改为第四十一条,并将第一款修改为:“本办法所称核算年度是指每年1月1日至12月31日。境内生产的乘用车以机动车整车出厂合格证的发证日期为准确定相应的年度;进口乘用车以获得强制性产品认证车辆的海关报关单证放行日期为准确定相应的年度。”
十三、将第三十一条、第三十三条、第三十五条、第三十八条、第三十九条、第四十条分别修改为第三十五条、第三十七条、第三十九条、第四十二条、第四十三条、第四十四条。
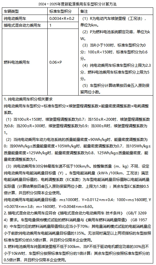
十四、附件2《新能源乘用车车型积分计算方法》增加2024至2025年度新能源乘用车车型积分计算方法,如下表所示:

十五、附件3《乘用车企业平均燃料消耗量与新能源汽车积分报告》将“条件A试验电能消耗量⑤”和“条件B试验燃料消耗量⑤”分别修改为“电量消耗模式电能消耗量⑤”和“电量保持模式燃料消耗量⑤”。
本文编选自“工业部官网”;智通财经编辑:刘家殷。




