近日,李宁(02331)的大股东非凡中国(08032)传出GEM转主板上市的消息。
具体而言,6月30日,非凡中国发布公告称,公司根据香港交易所主板上市规则第9A章规定,向香港交易所提交有关建议转板上市的正式申请。这也意味着若申请获批,非凡中国将从创业板登陆主板。几乎是同一时间,该公司也在港交所递交了上市招股书,拟GEM(香港创业板)转香港主板挂牌上市,野村国际(香港)为其独家保荐人。
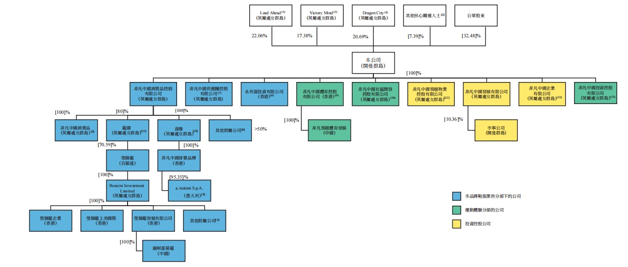
说起非凡中国来,大家很容易被它和李宁公司“之间剪不断,理还乱”的关系,给弄懵圈了。
据悉,非凡中国的前身为“快意节能”。2010年,李宁公司的创始人李宁向快意节能”注资并成为控股股东,同年10月快意节能正式更名为“非凡中国”,时至今日,李宁担任非凡中国执行董事、董事会主席兼行政总裁,李宁的侄子李麒麟担任执行董事。另据非凡中国的财报显示,截至2022财年Q1,李宁本人以及李麒麟的持股比例分别为69.34%以及38.30%。
与此同时,从公司股权结构来看,非凡中国亦为李宁公司的大股东。据招股书数据显示,目前非凡中国持有港股上市公司李宁10.36%的股权,为其最大股东。

(图片来源:非凡中国招股书)
那么,与李宁这一大国内知名体育品牌关系密切的非凡中国,真实实力究竟如何呢?
多元品牌构成业务版图,但不敌减持李宁来钱快
智通财经APP了解到,非凡中国是一家多品牌运动服饰运营商,主要从事运动及生活服饰和鞋类的设计及开发、品牌推广及销售,以及通过多品牌战略提供的运动体验。业务主要涵盖多品牌鞋服业务、运动体验(即体育目的地开发及运动团队及赛事管理业务)等两个方向。
按时间线来看,非凡中国之所以能够迅速形成多元业务版图可谓离不开其“买买买”的收购策略。
2019财年,该公司主要从事运动体验业务,并于2019年底透过收购时尚品牌商标“LNG”以开展鞋服业务。紧接着,2020年7月,该公司又收购了知名服饰品牌“堡狮龙”,进一步开展鞋服业务。2022年初,非凡中国又拿下了意大利的奢侈皮具品牌“AmedeoTestoni”,丰富公司的业务线。而收购堡狮龙后,该公司又迅速创建了一个名为“bossini.X”的新品牌,针对于国内年轻时尚市场的街头时尚品牌。
另外,该公司还预期于2022年7月份完成对英国鞋履品牌Clarks的收购。收购完成后,非凡中国将与莱恩资本共同间接持有Clark集团51%的普通股。据悉,Clarks品牌是一大有近两个世纪历史的英国知名鞋履品牌。
而在运动体验业务上,非凡中国拓展业务的手法也离不开“买买买”:除运营“李宁体育园”这一运动中心品牌外,该公司亦通过收购“全明星滑冰俱乐部”将业务线扩展到滑冰场,收购“Snake电竞乐部”(后更名为“LNG电竞俱乐部”)开展电竞俱乐部管理业务。
在“买买买”的扩张策略驱动下,非凡中国的业务“触角”也很快地触及到国内外。
据招股书数据显示,目前,该公司旗下拥有151家直营门店及25家合作门店,另有分销商61名,业务范围覆盖新加坡、中国内地、中国香港、中国澳门、东南亚、中东及东欧等其他地区。另据介绍,目前非凡中国旗下拥有10个李宁体育园,以及11个分布于国内一二线城市的滑冰场。
鉴于上述发展策略的利好,我们亦可以看出非凡中国的营收和净利润皆处于明显的节节攀升通道。
据招股书数据披露,2019财年至2021财年,该公司实现营收分别为6.25亿港元、8.19亿港元、13.82亿港元,后两年分别同比增长31%、69%;实现净利润则分别为8.26亿港元、11.99亿港元、44.74亿港元,后两年则分别同比增长45%、273%。

(图片来源:非凡中国招股书)
然后,有意思的是,非凡公司司净利润总额高于营收总额也可谓是“事出有因”的——即不断减持李宁股份获利。
智通财经APP观察到,2013年,非凡中国收购了李宁公司约25.23%的股权。近些年来,通过不断减持李宁的股份,非凡中国的持股比例已经降至10.36%,而也正是通过不断减持李宁股份,非凡中国“收获不小”——近年来,在奥运会的推动下,“全民运动”之风强势掀起,李宁作为运动体育服饰的头部品牌之一,股价一度水涨船高,而非凡中国通过减持李宁股份,自然也获利颇丰。
具体来看,2019财年至2021财年,该公司因出售李宁公司股份获得净利润分别为8.17亿港元、10.23亿港元、33.39亿港元。这也就是说,若剔除掉出售李宁公司股份获得的收益,非凡中国的盈利能力其实并不如报表上的盈利数据那样突出。
所以,基于上可以看见,非凡中国的多元业务策略仍未真正发力,其“高盈利”的表象主要还是通过减持李宁股份而获得的。这也就意味着,该公司若想要实现真正的高盈利,还需要将增长“大任”落在经营主营业务上。
国产运动品牌蔚然崛起,但亦不乏激烈竞争
从非凡中国“主业”多品牌鞋服品类(2021财年收入占比逾60%)所处的行业赛道来看——受益于国潮文化的崛起,目前国内鞋服行业的增长速度远远跑赢全球市场,因此于非凡中国而言,这无疑不是一大发展机遇。
具体而言,以零售额计算,全球时尚产业的市场规模由2016年的14,560亿美元稳健增长至2021年的15,701亿美元,复合年增长率为1.5%,主要是由于消费者购买非必要消费品(包括时尚服装及鞋类)的意愿下降,导致二零二零年轻微下降所致,预计随着未来几年经济的逐步复苏,2026年将增加至17,502亿美元,复合年增长率为2.2%。

在这其中,中国为世界上最大的时尚市场。按零售额计算,尽管受2020年疫情影响增速有所下滑,但拉长时间线从2016年至2021年来看,其增速还是远远跑赢全球市场的:据招股书数据显示,中国时装业的市场规模由2016年的2,912亿美元增至2021年的3,533亿美
元,复合年增长率为3.9%,预计二零二六年将进一步增至4,375亿美元,复合年增长率为4.4%。

不过,需要注意的是,虽然国内及全球的鞋服市场蕴育着逾万亿美元的市场机遇,但于非凡中国而言——由于时尚鞋服行业高度分散,该公司也不免遇到竞争激烈的发展难题。
据招股书披露,中国时尚鞋服行业高度分散,2021年前五大品牌逾零售总额中所占市场份额不足10%,其中的市场参与者主要包括本土品牌及外国品牌。
细化来看,在2020年,耐克和阿迪达斯还是占据我国运动品牌的市场的大部分市场,我国本土品牌的市占率紧随其后——据中研网数据披露,2020年,耐克、阿迪达斯、安踏、李宁的市占率分别为20%、17.1%、8.6%、6.8%,可以看到本土品牌的市场占有率相较于国外品牌而言还有点距离,不过受益于新疆棉事件,2021年国内品牌市占率明显提升,海外品牌中阿迪则受损较大。
具体来看,2021年,国内头部品牌安踏、李宁、FILA品牌市占率分别提升0.7、1.4和0.3pcts,分别为9.3%、8.2%、6.9%。其中,李宁作为国潮品牌代表,市占率提升幅度最大,2021年下半年公司乘势推出LI-NING1990新品牌,相比中国李宁,定位人群更成熟、产品更偏向生活时尚,通过品牌裂变手段进一步打开成长天花板。
而另一方面,而国外品牌耐克阿迪市占率则有所下滑,分别下滑0.9和2.5pcts,其中阿迪受损较大,不难看出其流失的市场份额主要被李宁和安踏等本土品牌承接。从宝胜国际(耐克阿迪中国经销商)的月度销售额趋势可得,自2021年3月的新疆棉事件后,两年的CAGR持续低于0,侧面证明阿迪2021年在国内市场表现低迷。

不过,需要指出的是,虽然国产运动服饰品牌受益于国潮文化崛起的发展红利,但头部品牌之间不到2%的市占率差距亦足以窥出国内运动服饰品牌的激烈状况。
而基于上述发展背景,不难看出,非凡中国凭自身实力跑出属于自己的增长曲线而并非通过减持李宁股份获利来美化盈利状态,才算的是“狭路相逢勇者胜”的行业强者。
这一点亦可以从非凡中国常年萎靡股价表现看出。该公司自2000年4月6日上市以来,二十多年来股价从未超过5港元,截至7月6日收盘也才1.29港元,还不及其发行价水平(1.38港元)。业绩是最好的“试金石”,该公司股价常年上不去显然也跟其基本面有很大的关系。
综上,不难看出,在鞋服品牌市场中,非凡中国虽然依靠LNG、堡狮龙等知名品牌积累了一定的品牌效应,但由于该公司的业绩增长实力还不够“硬核”,因此其投资价值在部分投资者心中也不够坚挺。后续随着其转板上市成功,其股价走势如何,我们静待时间的检验。





