【头条公告掘金】
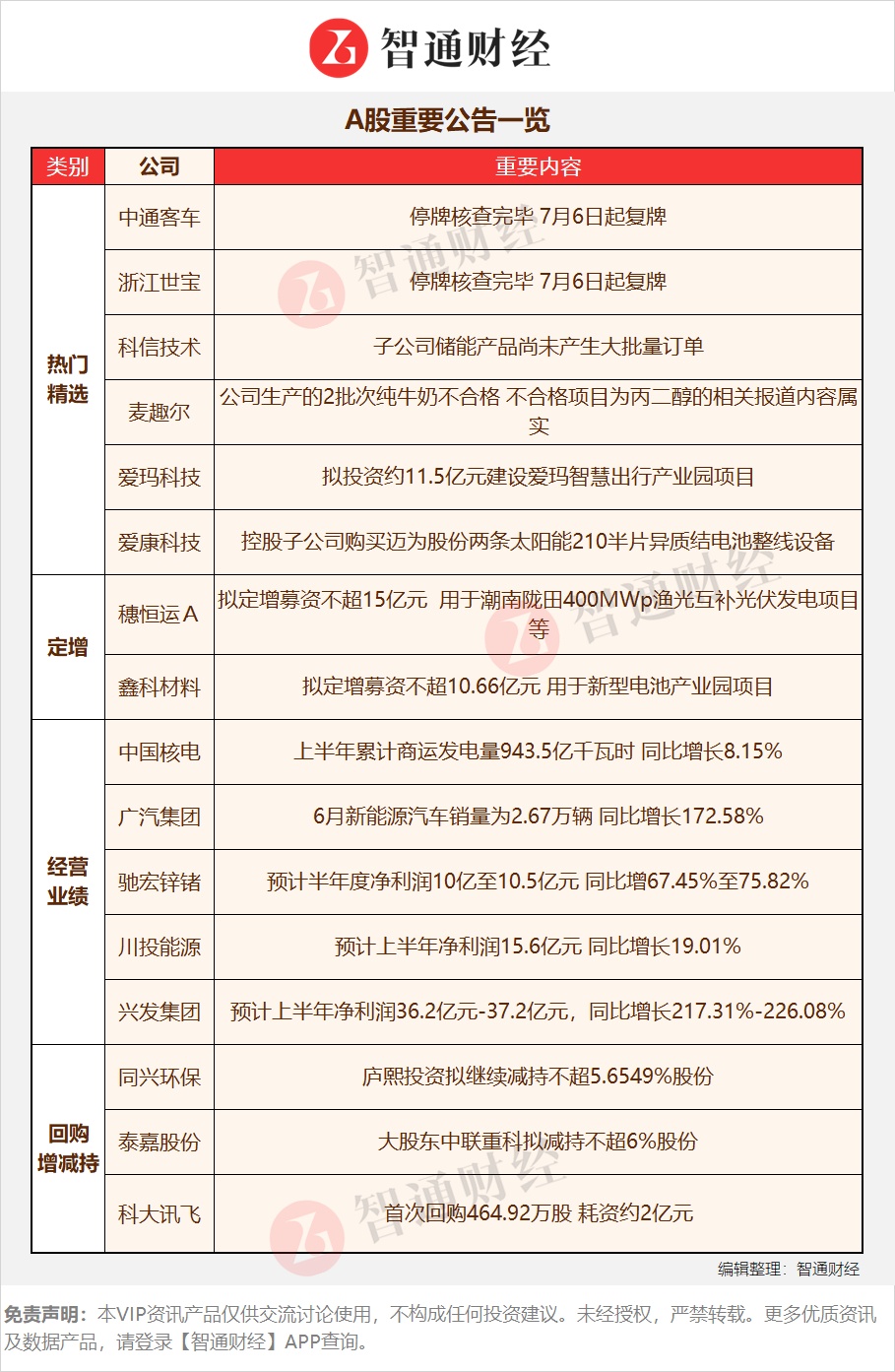
驰宏锌锗(600497.SH)发预盈:预计半年度净利润10亿至10.5亿元,同比增67.45%至75.82%
驰宏锌锗公告称,公司预计半年度实现归属于母公司所有者的净利润为10亿至10.5亿元,同比增长67.45%至75.82%。归属于母公司所有者的扣除非经常性损益的净利润为9.4亿至9.9亿元,同比增长72.38%至81.55%。
点评:驰宏锌锗是国内铅锌锗资源龙头企业,是云南冶金集团旗下控股子公司,而云南冶金集团现隶属中国铝业集团。公司2021年实现营收217.17 亿元(+13.31%);实现归母净利润5.84亿元(+23.91%)。公司2022年一季度实现营收54.50亿元(+3.66%);归母净利润5.48亿元(+48.33%)。
公司保有铅锌资源量超3200万吨。其中国内铅锌资源量557万吨,加拿大塞尔温项目控制级加推断级铅锌金属量合计2690万吨;公司已探明锗资源储量超600吨,约占全国保有储量的17%。同时2021年公司铅锌矿山整体出矿品位为15.11%,远高于行业6.73%的平均水平。
2019年1月中国铜业将旗下云南云铜锌业股份有限公司、青海鸿鑫矿业有限公司和未来可能取得控制权的云南金鼎锌业有限公司,以现金收购、资产置换、发行股份购买资产等方式注入驰宏锌锗。以避免同业竞争。作为铅锌锗资源龙头,公司有望进一步扩大资源版图。
公司公告称,锌的市场价格持续走高呈高位震荡,公司紧抓市场良好机遇,以提质降本为核心,深化全要素对标,锌铅锗主营业务实现稳步提升,净利润较去年同期实现大幅增长。
【重点公告掘金】
鑫科材料(600255.SH):获中科瑞能授予新型铝基复合负极及电池技术授权许可
鑫科材料发布公告表示,公司与深圳“中科瑞能”实业有限公司签订协议,中科瑞能授予公司利用“新型铝基复合负极及电池技术”等“许可技术”从事电池产品的生产、制造、销售等活动。
公司拟以上述“技术许可”为依托,在四川省绵阳市三台县出资设立全资子公司“四川鑫科”新能源有限公司,建设新型电池产业园(2GWh)项目,生产新型铝基电池电芯、PACK产品,打造细分应用市场龙头。
点评:鑫科材料公司成立于1998 年,深耕铜加工领域多年,为国内铜合金加工行业第一家上市公司。2015年公司曾尝试影视文化产业,2018剥离文化产业,回归并深耕铜加工主业。并于2020年完成影视文化业务的彻底剥离。
目前公司铜基合金产品均为高精铜板带材,年产能约5万吨,公司计划今年对芜湖产线进行技改并扩产能1万吨,广西和江西铜带项目规划年产能分别为2和1.8万吨,广西项目已投产,其余预计2023年建成并投产,届时公司高精铜板带年产能有望接近10万吨。
铜带材下游主要应用于连接器、屏蔽材料、引线框架等产品。汽车和通信为连接器最大的细分领域,分别占比22%和21%。连接器行业全球竞争格局呈现集中化趋势以及国产化趋势,公司有望以稳定、高品质的产品优势,充分享受未来国产化替代的红利。
此次获得铝基复合负极电池技术,对于公司来讲是技术上的重大突破,有望在精铜带材业务之外开辟另一条业务主线,开启第二曲线。
欣旺达(300207.SZ):子公司被选定为上汽大通BEV项目动力电池电芯产品供应商
欣旺达公告称,公司控股子公司“欣旺达电动汽车电池”有限公司于近日收到了“上汽大通”汽车有限公司关于BEV项目的定点通知,为上汽大通BEV项目供应动力电池电芯产品。
点评:公司从事锂离子电池模组研发制造业务。主要产品为锂离子电池模组,形成了3C消费类电池、智能硬件产品、动力电池、储能系统等6大产业群。今年4月与金圆中科、川恒股份设立合资公司,投资额3.5亿元围绕阿根廷盐湖锂资源布局,向上游整合业务。
消费类电芯为公司的主要收入来源,包括手机和笔记本电脑电芯,2021年收入262亿元,营收占比超七成。产品主要应用于HMOV、Moto、联想、亚马逊、谷歌、传音等公司的智能手机与笔记本电脑等。
动力电池2021年收入29.33亿,同比增长584.67%,营收占比8%,出货量3.52GHW。产品主要为方形铝壳电芯,客户包括雷诺、日产、易捷特、吉利、东风、广汽、上汽通用五菱、上汽乘用车等。
上汽大通是目前国内主要汽车制造公司之一,本次公司被选定为上汽大通BEV项目动力电池电芯产品供应商,标志着公司在BEV电动汽车电池业务方面的重要进展,有利于增强欣旺达在BEV电动汽车电池领域的综合竞争实力。
祥鑫科技(002965.SZ)发预盈:预计上半年净利润7500万元~8500万元,同比增长54.41%~75%
祥鑫科技公告表示,公司预计归属于上市公司股东的净利润7,500万元~8,500万元,同比增长54.41%~75.00%。扣除非经常性损益后的净利润6,200万元~7,200万元,同比增长81.79%~111.11%。基本每股收益0.4887元/股~0.5538元/股。
点评:祥鑫科技深耕模具冲压产业,2019年上市,重点发展新能源汽车、动力电池和储能设备等业务板块。目前已在全国拥有7大生产基地,提供精密冲压模具和金属结构件一体化解决方案。
汽车精密冲压模具和金属结构件是公司的核心业务。在新能源汽车领域向广汽埃安、吉利汽车、比亚迪、宁德时代等优质客户供应动力电池箱体、轻量化车身结构件、热交换系统精密部件、底盘系统部件等产品。在新能源汽车相关产品的收入占比从2020年的22.73%上升至2021年38.32%。
公司在新能源汽车等板块积累了优质客户,严格的认证机制与定点合作模式构筑客户壁垒。研发团队在汽车轻量化、超高强度钢的冲压成型、电池箱体、汽车底盘、车身、汽车座椅、通讯、消费类电子等产品结构的优化上经验丰富,电池箱体的开发流程完善。
今年上半年,受益于新能源行业的快速发展,客户需求旺盛,订单量明显增加;同时公司提升内部管理效率,推进降本措施。经营业绩实现较大幅度增长。
【A股重要公告一览】

【免责声明】本VIP资讯产品仅供交流讨论使用,不构成任何投资建议。未经授权,严禁转载。更多优质资讯及数据产品,请登录【智通财经】APP查询。



