智通财经APP获悉,7月2日,兴证资管、招商资管、德邦资管三家公司发布高管人士变动。
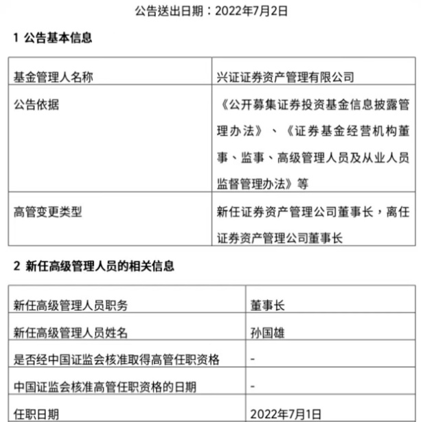
兴证证券资产管理有限公司发布公告,因人事调整,孙国雄担任公司董事长,原董事长胡平生离任。

公开信息显示,孙国雄先生自1993年7月参加工作,历任福建证券交易中心登记托管部经理,兴业证券经纪业务部总经理、总裁助理、投资银行总部执行董事总经理、纪委副书记、集团办公室主任、兴证党校副校长等职务。
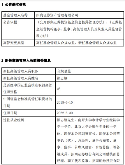
招商资管发布公告,因工作安排,熊志钢任公司合规总监。同时,熊志钢先生现任公司副董事长。

公开资料显示,熊志钢历任本公司董事长(代)、总经理、董事会秘书、董事、监事、首席风险官、合规总监、筹备组成员,招商证券股份有限公司稽核部总经理、职工代表监事,招商证券投资有限公司监事,证监会深圳局副处长等职务。
德邦资管发布公告,因个人原因,财务合规总监兼首席风险官孙伟离职,王承炜为公司新任合规总监,江苏为新任公司首席风险官。王承炜现任公司总经理。江苏先生,现任公司董事会秘书,任公司股东德邦证券股份有限公司董事会办公室主任和董事会秘书。
公开资料显示,江苏先生现任德邦资管董事会秘书,任公司股东德邦证券董事会办公室主任和董事会秘书。过往曾任职于千麦医疗(任首席财务官)、佳农食品(任总经理助理)、上海耀客(任董事会办公室总经理)、罗莱生活(任董事长助理)、中国证券监督管理 委员会上海监管局(任副处长)。





